集团各网点:
感谢各网点一直以来对散户订单的支持与理解!为了更好地提升客户体验,建立良好的散户口碑,快速响应客户订单需求,提高客户满意度,针对“微笑计划”散户订单处理标准进行调整,具体如下:
【注:散户订单-扫码订单基本是固定客户下单,揽件成功率高,暂不参与散户订单相关超时时效与揽件率考核(散户订单-扫码订单来源有:微商批量下单、微信单件扫码寄件、交接码下单、门店自助寄件、ydalipaysmzj、韵镖侠小助手、拼多多订单)】
一、散户订单因网点未及时操作导致的系统超时自动扣款项(散户订单-扫码订单除外):
针对“系统超时自动扣款项”作如下调整(2019年3月10日开始执行):

二、散户订单-非扫码订单按订单分配网点起【2小时揽件完成率】进行考核,将按月设定2小时揽件完成率目标值,达到目标值没有此项罚款,未达到目标量差额按10元/单处理,具体【2小时揽件完成率】按月目标值如下:
1)19年3月:【2小时揽件完成率】目标值:50%(大于或等于50%,此项罚款给予免罚);
2)19年4月:【2小时揽件完成率】目标值:70%(大于或等于70%,此项罚款给予免罚);
3)19年5月起:【2小时揽件完成率】目标值:80%(大于或等于80%,此项罚款给予免罚);
4)【2小时揽件完成率】未达标量核算公式:(下单量*2小时揽件完成率目标值-2小时揽件完成量)*10元(【订单汇总表】中按日取数,此项考核目前需网点按此公式计算未达标罚款);
5) 2小时揽件完成率=2小时揽件完成量/下单量*100%计算公式(【订单汇总表】按日取数);
以上标准从2019年3月10日起开始执行;
相关数据查看如图所示:微笑系统-报表中心-订单汇总表(网点)

三、散单抢单:
散户订单 (扫码订单除外)增加了业务员的抢单模式(在业务员APP中抢单)。针对网点客服未及时分配业务员的订单会同步推给本网点的业务员进行抢单,如超过设置抢单时效的订单该网点仍未分配业务员or未抢单 ,该订单将推给周边一级网点与服务部业务员进行抢单(即跨一级网点与服务部抢单),此所抢订单揽件的不作跨区取件处理。【具体依据2017年12月份客服公告-《关于调整“微笑计划”散户订单处理标准的通知》】
订单调度费用补助说明:从2018年3月起,业务员在韵镖侠中抢到的属于跨一级网点、服务部的散户订单(扫码订单除外),抢单时间起2小时内揽件完成且绑定正确运单号的将得到调度费补助;
调度费计算方式为:4元/首2公里+2元/公里
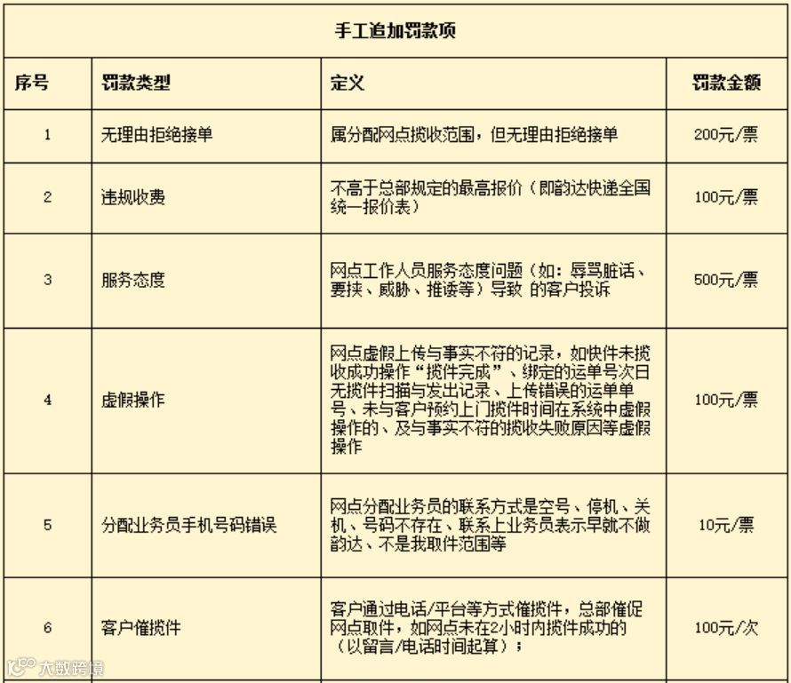
四、手工追加罚款项:


五、补充条款:
第一条:网点私自将客户发韵达的快件转同行,导致客户投诉,除承担相应的责任外,每次加罚500元;
第二条:各网点拒绝提供发票给客户(现付件发件网点拒绝提供,到付件派送网点拒绝提供),导致客户投诉的,除承担相应的责任外,每次罚款500元。
第三条:业务员上门揽收散单,必须携带便携式打印机,现场打单回执给客户,不现场打单的处罚100元/票(新增);
第四条:订单与客户约定了揽件时间,后续订单未揽件完成,处罚100元/票(新增);
温馨提示:
1、请各网点务必在分配业务员时按客户揽件地址分配给对应的业务员,并按自身情况及时更新分配业务员的信息,避免产生不必要的罚款注:分配业务员信息维护见:(网点业务员信息维护:登陆方式:网点负责人登陆网点客户端—基础信息—网点业务员维护)
2、请各网点客服在业务员未揽收到客户快件时不得虚假操作“揽件完成”按扭,一经发现按“虚假操作”进行处理;
3、属于本网点揽件范围的订单不允许操作【拒绝接单】,否则将按【无理由拒绝接单】发现一单处理一单,不属于本网点揽件范围的订单可以【拒绝接单】;
4、各网点应提醒业务员及时更新【韵镖侠】版本,以便新功能可以及时使用;
以上规定所有解释权归客服中心所有。
执行部门:下单组
联系方式:
a.企业微信: 李宁宁、朱文静
b.电话联系方式:021-22135858按1,李小姐:18930892276,林小姐021-39298800
c.OTO订单、逆向、裹裹订单:企业微信:陈超,电话:4008209229
客服中心
2019年3月7日



