凯利达PMP®|
项目管理专业人士认证简章
PART ONE
PMP®介绍
PMI®(Project Management Institute,即项目管理协会)成立于 1969 年。全球已超过103万名会员的国际性行业协会,是由研究人员、学者、顾问和专家等组成的全球性项目管理领域中最大的专业公益组织,致力于项目管理领域的研究工作。
PMP®(Project Management Professional)是PMI在全球范围内推出的项目管理专业人士认证体系,致力于成为项目管理专业人士或组建高效项目管理团队,通过PMP认证是对个人项目管理综合能力及企业项目管理水平的专业性和权威性评定。截止至2021年3月,全球范围内PMP®认证专业人士已超过150万,中国大陆地区已超过50万人通过PMP®考试。(数据来源:PMI、中国国际人才交流基金会)
PART TWO
PMP®价值
PART THREE
报考资格
由授权机构R.E.P.培训35小时以上的项目管理认证课程;
持学士学位或同等大学学历申请者须具备3年以上项目管理经历;
高中或专科申请者须具备5年以上项目管理经历(包含实习期工作经验)。
PART FOUR
课程特色
PART FIVE
PMP学习计划


考试时间:2023年5月
(考试时间为初步计划,具体以基金会公布时间为准)
PART SIX
网课介绍
详细精讲项目管理知识体系,系统化梳理知识点
课后习题讲解,教学全过程精推细讲
着重阐述考试重点难点,协助你高效备考
网课视频可随时随地反复观看,自由选择学习时间
手机电脑平板支持多平台,亦可音频学习,人性化学习方式
充分运用碎片化时间,助力轻松备考
PART SEVEN
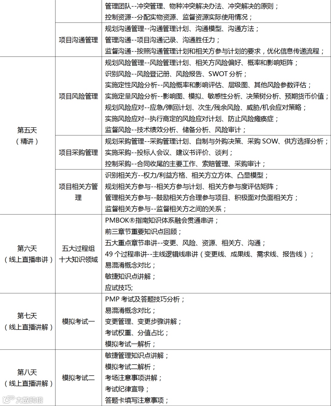
课程大纲

PART EIGHT
评分标准

PART NINE
学习流程
PART TEN
师资介绍
易老师
·项目管理培训师,企业内训师,从事项目管理PMP培训7年。
·美国项目管理协会(PMI)®认证的PMP、ACP、PBA;
·英国商务部OGC认证的PRINCE2、P3O、MSP
张老师
·对外经贸大学MBA
·现任某政府自动化某产业平台项目部部长
·美国项目管理协会(PMI)®认证的项目管理专业人士(PMP)®
王老师
·10年项目管理咨询及培训经验,项目管理实战专家;
·美国项目管理协会(PMI)®认证的项目管理专业人士(PMP) ;
·美国项目管理协会(PMI)®认证的敏捷项目管理专业人士(ACP);
周老师
·武汉大学硕士研究生
十五年信息管理经验,十三年的授课经验,服务于信息管理和信息安全领域;
·美国项目管理协会(PMI)®认证的项目管理专业人士PMP;
高老师
·武汉科技大学工商管理硕士(MBA)
·美国项目管理协会(PMI)认证的项目管理专业人士(PMP)
·美国项目管理协会(PMI)认证的商业分析专业人士(PBA)
陈老师
·工业和信息化部认证的高级项目经理
·美国项目管理协会(PMI)认证的项目管理专业人士(PMP)
·美国项目管理协会(PMI)认证的敏捷管理专业人士(ACP)
童老师
·工业和信息化部认证的高级项目经理
·美国项目管理协会(PMI)认证的项目管理专业人士(PMP)
·实战派项目管理专家、资深项目经理、专业项目管理咨询顾问
机构优势:
权威 — PMI官方授权R.E.P.
课程 — 面授+网课+线上做题+微信群辅导答疑,学习方式灵活便捷
师资 — 师资阵容强大,实战经验丰富,知识能力双提升
服务 — 从咨询报名到换证,全程一站式服务,学员只需专注学习
宗旨 — 创新、服务、高效、务实
沙龙 — 校友会活动、行业交流会、讲座、户外等,拓展人脉不再愁
联系方式:
深圳市凯利达管理咨询有限公司
招生顾问丨林老师 133 5298 2853(微信同步)
招生热线丨0755-26491993
机构网址丨http://www.scmcn.cn, http://www.calibergreatchina.com
机构总部丨深圳市南山区南山大道新绿岛大厦3楼、东滨路南侨商务酒店8楼
机构分部丨东莞市松山湖、福田华强创客中心、坂田微谷、上海杨浦...

