政策解读
Policy Interpretation
汇总!
11省市光伏配套储能;
15省布局“风光储/源网荷一体化”;
19省下发2021年风光建设方案;
29省关注“储能”未来 !
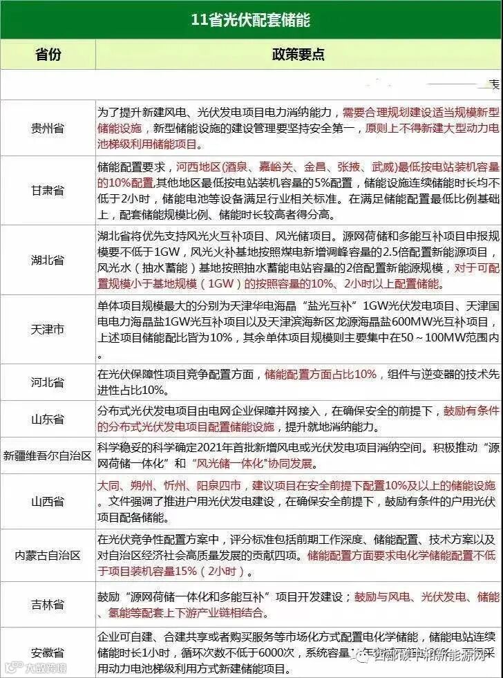
11省光伏配套储能
Policy Interpretation
01
贵州省
贵州省明确,为了提升新建风电、光伏发电项目电力消纳能力,需要合理规划建设适当规模新型储能设施,新型储能设施的建设管理要坚持安全第一,原则上不得新建大型动力电池梯级利用储能项目。
02
甘肃省
甘肃省明确,储能配置要求,河西地区(酒泉、嘉峪关、金昌、张掖、武威)最低按电站装机容量的10%配置,其他地区最低按电站装机容量的5%配置,储能设施连续储能时长均不低于2小时,储能电池等设备满足行业相关标准。在满足储能配置最低比例基础上,配套储能规模比例、储能时长较高者得分高。
03
湖北省
湖北省明确,湖北省将优先支持风光火互补项目、风光储项目。源网荷储和多能互补项目申报规模要不低于1GW,风光火补基地按照煤电新增调峰容量的2.5倍配置新能源项目,风光水(抽水蓄能)基地按照抽水蓄能电站容量的2倍配置新能源规模,对于可配置规模小于基地规模(1GW)的按照容量的10%、2小时以上配置储能。
04
天津市
天津市明确,单体项目规模最大的分别为天津华电海晶“盐光互补”1GW光伏发电项目、天津国电电力海晶盐1GW光互补项目以及天津滨海新区龙源海晶盐600MW光互补项目,上述项目储能配比皆为10%,其余单体项目规模则主要集中在50~100MW范围内。
05
河北省
河北省明确,在光伏保障性项目竞争配置方面,储能配置方面占比10%,组件与逆变器的技术先进性占比10%。
06
山东省
山东省明确,分布式光伏发电项目由电网企业保障并网接入,在确保安全的前提下,鼓励有条件的分布式光伏发电项目配置储能设施,提升就地消纳能力。
07
新疆维吾尔自治区
新疆维吾尔自治区明确,科学稳妥的科学确定2021年首批新增风电或光伏发电项目消纳空间。积极推动“源网荷储一体化”和“风光储一体化"协同发展。
08
山西省
山西省明确,大同、朔州、忻州、阳泉四市,建议项目在安全前提下配置10%及以上的储能设施。文件强调了推进户用光伏发电建设,在确保安全前提下,鼓励有条件的户用光伏项目配备储能。
09
内蒙古自治区
内蒙古自治区明确,在光伏竞争性配置方案中,评分标准包括前期工作深度、储能配置、技术方案以及对自治区经济社会高质量发展的贡献四项。储能配置方面要求电化学储能配置不低于项目装机容量15%(2小时)。
10
吉林省
吉林省明确,鼓励“源网荷储一体化和多能互补”项目开发建设;鼓励与风电、光伏发电、储能、氢能等配套上下游产业链相结合。
11
安徽省
安徽省对于配储方面,安徽省市场化项目并网条件要求申报项目承诺配置电化学储能装机容量占申报项目装机容量的一定比例,且得分为45分。企业可自建、合建共享或者购买服务等市场化方式配置电化学储能,电化学储能电站按照国家有关规范和省能源局要求建设;自建储能电站须不迟于发电项目投运。合建共享或者购买服务等市场化方式配置电化学储能的按照省能源局关于集中式储能建设有关要求执行;储能电站连续储能时长1小时,循环次数不低于6000次,系统容量10年衰减不超过20%;不得采用动力电池梯级利用方式新建储能项目。
15省 布局“风光储/源网荷一体化”
Policy Interpretation
01
福建:推动源网荷储一体化,提升能源利用效率和发展质量。
01
贵州:科学发展风、光等新能源,推动风光水火储一体化发展,建设毕节、六盘水、安顺、黔西南、黔南等百万千瓦级光伏基地,鼓励分散式、分布式光伏发电及风电项目建设。依托已有的大型水电基地,打造乌江、北盘江、南盘江、清水江水风光一体化千万千瓦级可再生能源开发基地。
03
河南:推动风光水火储一体化和源网荷储一体化发展,支持大数据中心等用电大户配套建设储能设施,促进可再生能源灵活消纳,建设多能互补清洁能源基地和储能产业基地。
04
湖北:加强储能技术装备等研发与应用,实施一批风光水火储一体化、源网荷储一体化示范项目。
05
湖南:风光水火储一体化——主要指侧重电源基地开发,结合当地资源条件和能源特点,因地制宜采取风能、太阳能、水能、煤炭等多能源品种发电互相补充,并适度增加一定比例储能,统筹各类电源的规划、设计、建设和运营。推进环洞庭湖和湘南“风光水火储一体化”基地建设。
06
宁夏:风光储一体化建设工程——发挥重点地区风能、太阳能等资源组合多能互补优势,推进宁东、红寺堡、盐池、中宁等风光储一体化建设。
07
青海:建设国家清洁能源示范省,加快海西、海南清洁能源开发,打造风光水储多能互补、源网荷储一体化清洁能源基地,完善可再生能源消纳机制,促进更多就地就近消纳转化。加快黄河上游水电站规划建设进度,打造黄河上游千万千瓦级水电基地。
08
山东:加快发展光伏发电,建设盐碱滩涂地千万千瓦风光储一体化基地和鲁西南采煤沉陷区光伏发电基地。
09
山西:开展风光火储输一体化项目示范,依托晋能控股等集团,探索大容量、高参 数煤电项目与风电、光伏、储能项目一体化布局;推动山西交控集团交通领域智慧能源示范项目, 探索新能源与交通设施协同发展。
10
四川:重点推进凉山州风电基地和“三州一市”光伏基地建设,加快金沙江流域、雅砻江流域等水风光一体化基地建设。
11
云南:统筹协调风能、太阳能等新能源开发利用,以金沙江下 游、澜沧江中下游大型水电站基地以及送出线路为依托,建设 “风光水储一体化”国家示范基地.推进煤电一体化建设,强化煤电节能减排改造升级.优化能源结构,解决 “丰平枯紧”结构 性问题。
12
甘肃:坚持集中式和分布式并重、电力外送与就 地消纳结合,着力增加风电、光伏发电、太阳能热发电、抽水蓄能发 电等非化石能源供给,形成风光水火储一体化协调发展格局。
13
广西:大力发展清洁能源,深度开发水电,安全稳妥发展先进核电, 积极开发陆上风电和光伏发电,建设红水河水风光一体化基地。探索“风光水火储”、“源网荷储”一体化发展模式,创新消纳方式,提升消 纳能力。
14
辽宁:积极推动“风光水火储一体化”和 “源网荷储一体化”发展。
15
内蒙:到 2025 年,新能源成为电力装机增量的主体能源,新能源装机比重超过 50%。推进源网荷储一体化、风光火储一体化综合应用示范。
13省市
明确“风光”装机规模建设指标
Policy Interpretation
01
河北省
河北省为完成2021年非水电最低消纳责任,光伏保障性并网项目规模为11GW,涉及11个市区;风电保障性并网规模为5GW,仅允许承德与张家口申报。即2021年河北省风电、光伏保障性并网项目规模为16GW,户用与分布式光伏则不包含在内。
02
内蒙古自治区
内蒙古自治区2021年计划新安排集中式光伏发电项目380万千瓦,其中蒙西地区 330万千瓦、蒙东地区50万千瓦。2021年计划新安排集中式风电项目620万千瓦,其中蒙西地区440万千瓦、蒙东地区180万千瓦。
03
四川省
四川省明确,到2025年底建成光伏、风电发电装机容量各1000万千瓦以上。
04
天津市
天津市明确,涉及光伏、风电规模共计5.3GW,新增光伏项目4.32GW,风电项目0.98GW。
05
安徽省
安徽省明确,本次安徽省新增的风电、光伏发电建设规模6GW,分两次进行竞争性配置。根据实际情况,安徽省2021年用于进行竞争性配置的光伏并网规模400万千瓦,第一次竞争性配置150万千瓦,第二次竞争性配置250万千瓦。2021年用于进行竞争性配置的风电并网并网规模100万千瓦,全部用于第二次竞争性配置。
06
山西省
山西省明确,2021年、2022年山西省需新增风电、光伏发电并网规模1120万千瓦。文件明确晋北三市暂不考虑风电竞配项目,其余地市风光发电项目规模按2:8比例申报。据此估算,山西2021年风电224万千瓦,光伏896万千瓦。
07
广东省
广东省指出,根据国家下达的广东省非水电可再生能源电力最低消纳责任权重要求,确定2021年度广东省风电、光伏发电保障性并网规模为900万千瓦,主要用于安排存量项目。
08
河南省
河南省争取2025年全省可再生能源装机达到5000万千瓦以上,力争风电光伏发电新增装机2000万千瓦左右,奋力向构建以新能源为主体的新型电力系统目标迈进。
09
甘肃省
甘肃省明确,2021-2022年甘肃省安排新增风电、光伏发电项目建设规模1200万千瓦。
10
陕西省
陕西省明确,2021年保障性并网风电和光伏发电建设规模为600万千瓦。
11
江苏省
江苏省“十四五”期间,将进一步优化风电、 光伏发电结构,力争全省2025年风电和光伏发电总装机容量达到6300万千瓦以上。
12
新疆维吾尔自治区
新疆维吾尔自治区明确,根据国家下达新疆2021年度非水电最低消纳责任权重12.5%,2022年非水电消纳责任权重最低预期值13.75%目标,拟安排新疆2021-2022年新增风电、光伏发电项目保障性并网规模约5.26GW。
13
广西壮族自治区
广西壮族自治区2021年保障性并网风电项目56个,规模为5.61GW;保障性并网光伏项目47个,规模为4.66GW,分布式光伏项目则直接进入年度建设方案。
19省市具体政策通知要点如下
Policy Interpretation
01
河南省:力争风电光伏发电新增装机2000万千瓦左右
02
陕西省:并网风电、光伏保障规模6GW
03
广西壮族自治区:光伏保障性并网项目建设指标400万千瓦左右
04
河北省:光伏11GW、风电5GW,分布式不限制
05
甘肃省:2021-2022年新增风电、光伏1200万千瓦,配储能10%
06
天津市:光伏配储能10%、风电配储能15%!
07
四川省:5年风、光新增共20GW
08
新疆维吾尔自治区:新增保障性并网5.26GW,不得将产业配套作为开发门槛
09
山东省:鼓励有条件的分布式光伏项目配置储能
10
广东省:保障性并网规模9GW!
11
吉林省:按照自带负荷、直接配置、竞争配置三种方式建设规划
12
上海市:相关开发区光伏新增规模按属地原则纳入相应区规模
13
贵州省:单个工商业分布式光伏发电项目不超过6000千瓦
14
云南省:项目采用"光伏+"复合光伏模式
15
内蒙古自治区:3.8GW光伏+6.2GW风电
16
湖北省:配置5GW新能源项目
17
安徽省:新增6GW光伏、风电保障性项目,要求配储能
18
江苏省:5年力争风电和光伏发电总装机容量达6300万千瓦以上
19
福建:推动源网荷储一体化,提升能源利用效率和发展质量。
29省 关注“储能”未来
青海/黑龙江将建储能实证基地
Policy Interpretation
01
安徽
安徽:加快突破风光水储互补。
02
北京
北京:建设创业投资集聚区,对氢能、光伏、先进储能、能源互联网等领域采取“负面限制清单+正面鼓励清单”管理模式。利用先进储能系统,建成多路径“黑启动”电源,开展重点负荷区域、重要用户应急储能与调峰系统重构,构建电源、电网和用户三方协同综合应急保障体系。
03
福建
福建:加快推进“电化学储能技术国家工程研究中心”建设,完善电力交易规则,推进大型储能电站试点示范,推动可再生能源发电侧、用户侧储能示范应用。支持宁德储能电站建设。
04
甘肃
甘肃:加强抽水蓄能、储能等相关产业发展,推进 “风光水火储”一体化产业链发展。推动储能成本进一步降低和多元利用,开展风储、光储、分布式微电网储和大电网储等发储用一体化商业应用试点示范。
05
广东
广东:投资150亿,加快培育氢能、储能、智慧能源等新兴产业,提升新能源产整体发展水平,打造沿海新能源产业带和省内差异布局的产业集聚区。
06
广西
广西:开展“新能源+储能”示范应用,探索“风光水火储”、“源网荷储”一体化发展模式,创新消纳方式,提升消纳能力。
07
贵州
贵州:科学发展风、光等新能源,推动风光水火储一体化发展,建设毕节、六盘水、安顺、黔西南、黔南等百万千瓦级光伏基地,鼓励分散式、分布式光伏发电及风电项目建设。
08
海南
海南:依托海南新能源发电项目,发展风电、光伏、电力储能、智能电网等相关配套产业。
09
河北
甘肃省明确,2021-2022年甘肃省安排新增风电、光伏发电项目建设规模1200万千瓦。
10
河南
河南:推动风光水火储一体化和源网荷储一体化发展,支持大数据中心等用电大户配套建设储能设施,促进可再生能源灵活消纳,建设多能互补清洁能源基地和储能产业基地。
11
黑龙江
黑龙江:建设大庆光伏储能实证实验平台(基地)。
12
湖北
湖北:加强储能技术装备等研发与应用,实施一批风光水火储一体化、源网荷储一体化示范项目。发展智慧能源,构建能源生产、输送、使用和储能协调互补的智慧能源系统。
13
吉林
吉林:重点开展区域能源互联网优化控制与智慧服务关键技术研究及规模化应用、储能技术、智能管理控制技术开发及应用。
14
江苏
江苏:推动分布式光伏与储能、微电网等融合发展,建设一批综合利用平价示范基地。实施未来产业培育计划,前瞻布局储能等领域。
15
江西
江西:聚焦新能源领域的储能技术,开展重大科技专项,组建科技创新协同体。
16
辽宁
辽宁:推进新能源生产和储能一体化,推进发电侧和用户侧新型储能设施建设,发挥调峰调频作用,为电网平稳运行提供支撑。储能工程:成大工连程液流电池储能调峰电站项目,其他新型储能项目。
17
内蒙
内蒙:打造储能产业集群——借助新能源、智能电网、能源互联网等领域对储能的大规模需求,聚焦储能关键材料、核心部件制造,发展储能全产业链。
18
宁夏
宁夏:推进宁东、红寺堡、盐池、中宁等风光储一体化建设。积极培育储能及新能源汽车产业。
19
青海
新建——哇让抽水蓄能电站、黄河上游储能工厂、燃气电站、电化学共享储能电站;支持在盐湖资源综合利用、先进储能技术等重点领域打造一批国家级创新平台,“十四五”时期新增国 家级创新平台 5个。创建先进储能技术国家重点实验室,高水平打造国家级太阳能发电实证基地和储能实证基地。
20
山东
山东:以核电、氢能、智能电网及储能等为支撑的新能源产业成为重要支柱产业。
21
山西
山西:大力发展清洁能源,促进新能源增长、消纳和储能协调有序发展,推动多能互补开发,形成绿色多元能源供应体系。探索大容量、高参数先进煤电项目与风电、光伏、储能项目一体化布局,实施多能互补和深度调 峰,提升电力供给效率。
22
陕西
陕西:推进新能源、新材料及储能重点实验室、工程技术中心和中试基地建设,加快能源科技为主的国家应急产业示范基地建设,建成科创、文创、旅创三创融合的国家级高新区。
23
天津市
天津市:加快储能关键技术研发,推进储能在可再生能源消纳、分布式发电领域示范应用。
24
西藏
西藏:加快推进“光伏+储能”研究和试点,大力推动“水风光互补”,推动清洁能源开发利用和电气化走在全国前列,2025 年建成国家清洁可再生能源利用示范区。
25
新疆
新疆:布局包含储能在内的风光储、多能互补项目,降低弃风、弃光发电率。在北疆、东疆等条件适宜地区建设抽水蓄能、化学储能项目,新增风电、光伏发电项目按10-20%左右比例配套建设储能设施。
26
浙江
浙江:加快储能、氢能发展,到2025年清洁能源电力装机占比超过57%,高水平建成国家清洁能源示范省。
27
重庆
重庆:统筹抽水蓄能电站、天然气发电、煤电灵活性改造、电力需求侧响应和储能等供需措施,不断增强电力系统运行调节和调峰能力。
总的来说,双碳目标为储能的发展提供了新的机遇,储能已经有了规模化发展的条件。
28
湖南
湖南:鼓励风电、光伏发电与储能融合发展;建成电化学储能 200 万千瓦。
5873-9232
公司地址:江苏省苏州市张家港市经济开发区沈巷路
企业邮箱:tpower@thinkpower.net.cn
鑫琪能源
能源维新 筑业维恒
长按二维码关注

