以下文章来源于水声之家,作者郑伟等
|
|
|
|
全球海洋面积(3.61亿km2)约占地球总表面积(5.1亿km2)的70.8%,主要自然资源包括:矿产资源、石油资源、天然气资源、生物资源、化学资源、动力资源等。因此,随着人类社会的高速发展和进步,广阔而又神奇的海洋必将成为人们探究和开发的主要对象之一。水下航行器作为人类开发海洋的重要工具也必将得到广泛应用。尤其是在军事领域,因其隐蔽性好,作战半径大,对制空权和制海权依赖性低,突击力强,在战略性打击中起着决定性作用,因而是世界军事强国海上攻防的中坚力量。同时,海水也为水下航行器提供天然屏障,使其可在水下大范围和长时间地侦察、探测和跟踪敌方航行器[1]。由传统导航只能通过树木、山峰、岩石等作为参照物,渐渐发展到通过太阳、月亮、星星等来判断位置,而指南针的发明更是导航领域的较大进步。随后,无线电导航的出现,则具有划时代的意义。随着人类活动的发展,对导航的要求也越来越高。天海一体化水下导航(融合天基、海基等多源信息及技术手段)是水下航行器导航系统发展的主要趋势。目前,水下航行器的精确导航主要依靠惯性导航系统(Inertial Navigation System,INS),可满足自主、精确、长时间的要求,不仅可提供精确位置和速度等导航信息,使水下航行器到达预定地方,还可为水下航行器潜射武器系统提供精确的位置、速度、姿态等信息,使武器系统可以精准击中目标物。但是由于惯性元件-陀螺仪的固有漂移,使INS具有误差随时间积累的缺点,时间越长,误差累积越大。因此,为减小INS的误差累积,确保其安全航行和武器的精准打击,目前主要有两个途径:第一,尽可能提高INS中陀螺仪和加速度计的测量精度;第二,采用辅助导航技术,利用外界信息手段对其进行周期性重调与校正。如今,各种各样的导航技术随着历史的进步而出现,它们已被广泛应用于军事、经济、社会等方面[2-4]。
1.惯性器件发展概况 |
第一代:1687年,英国物理学家牛顿提出了著名的三大运动定律,为惯性导航系统的研究奠定了理论基础;1852年,法国物理学家Leon Foucault提出了陀螺的指向理论、方法和应用,并搭建了陀螺罗经的雏形;20世纪初,德国发明家Hermann Anschütz-Kaempfe研制出能用于舰船导航的陀螺罗经。
第二代:20世纪40年代初期,德国人制造了V-Ⅱ火箭的惯性制导系统;20世纪50年代中后期,单自由度液浮陀螺平台惯性导航系统成功应用于B29飞机;1968年,G6B4型动压陀螺(稳定度0.005(°)/h)和加速度计(精度10-4g~10-6g)研制成功。1960年,环形激光陀螺(Ring Laser Gyroscope,RLG)和捷联惯性导航系统(Strap-down Inertial Navigation Systems,SINS)开始研发。
第三代:20世纪70年代,为进一步提高惯性导航性能,新型陀螺仪(精度0.001(°)/h)和加速度计(精度10-6g~10-7g)开始推广和应用。新型陀螺仪主要包括:静电陀螺、动力调谐陀螺、超导体陀螺、粒子陀螺、音叉振动陀螺、流体转子陀螺、固态陀螺等。20世纪80年代,采用微机械结构和控制电路工艺制造的微机电系统(Micro Electro Mechanical Systems,MEMS)开始发展。
第四代:20世纪80年代,随着环形激光陀螺、干涉式光纤陀螺等新型固态陀螺仪(精度10-6(°)/h)的逐渐发展,捷联惯性导航系统逐步取代平台式惯性导航系统。
第五代:原子陀螺仪包括自旋式和干涉式自旋。其在高精度惯性测量及航天/航海领域具有巨大潜力。
1)自旋式原子陀螺仪:主要包括无自旋交换弛豫陀螺仪、核磁共振陀螺仪、金刚石结构NV色心陀螺仪等。核磁共振陀螺仪通过原子核自旋磁矩在静磁场中的Larmor频率进动来测量物体转动角速率,目前美国诺格公司已研制出工程样机(表头体积5cm3和零偏稳定性0.01(°)/h(1σ))。无自旋交换弛豫(Spin Exchange Relaxation Free,SERF)陀螺仪利用碱金属原子的电子自旋感知物体转动角度,仍处于原理样机阶段。金刚石结构NV色心陀螺仪利用14N空穴自旋来感知物体转动信息,理论上可实现角速率三轴同步测量。
2)干涉式自旋原子陀螺仪:从历史发展来看,在很早以前就已经提出了物质波干涉仪的概念,随后成功研制出了电子干涉仪和中子干涉仪,但两者分别受限于低计算率和低质量而没有在惯性测量中得到广泛应用。而原子干涉仪概念的提出也很早,但由于原子波不易发生干涉而使该研究一度停滞不前。
自20世纪90年代开始,随着激光冷却原子技术的快速进步,原子干涉技术和以之为基础的原子惯性技术研究取得了突破性进展。2003年,在美国国防部高级研究计划局启动的“精确惯性导航系统(Precision Inertial Navigation System,PINS)”等计划支持下,美国斯坦福大学Kasevich研究团队与AOsense公司联合研制了体积小于1m3,角随机游走小于10-4(°)/Hz1/2的干涉型原子陀螺仪[5]。此外,美国还制订了“高动态范围原子传感器”计划,旨在提高冷原子惯性测量单元的动态捕获范围,并应用于军事装备平台。
2003年,欧洲空间局启动了“空间中的高精度原子干涉测量技术”研究计划,支持利用冷原子干涉陀螺仪进行结构拖拽效应和精细结构常数的测量,以验证爱因斯坦的广义相对论,同时也通过量子陀螺仪进行空间飞行器导航。在“空间中的高精度原子干涉测量技术”计划先期研究中,法国巴黎天文台得到灵敏度为2.4×10-7(rad/s)·Hz1/2原子干涉陀螺仪[6],已达到实验室样机阶段。德国汉诺威大学得到灵敏度为6.1×10-7(rad/s)·Hz1/2原子干涉陀螺仪[7]。
我国一直在原子光学基础研究方面紧跟国际步伐,对量子惯性器件等量子光学系统的研制具备相应的技术能力和储备。近年来,直接在量子器件的研制上投入了一定的研究力量,且各单位均已独立开展了量子惯性技术研究。清华大学提出自主冷原子束方案,并在国际上率先实现了基于连续冷原子束的干涉信号;上海光机所实现了芯片上冷原子捕获;华中科技大学引力实验中心研制了高精度冷原子干涉重力精密测量系统,实现了100s内0.5μGal的重力测量分辨率;中科院武汉数学物理所实现了可搬运高精度铷-85冷原子绝对重力仪,由国际计量局确认的最终报告显示其重力测量绝对值偏差约为3μGal,灵敏度可达30μGal/Hz1/2;浙江大学已在原子干涉仪方面取得了重要突破,重力加速度g测量精度为10-8m/s2,其在“十二五”期间针对原子干涉重力梯度仪也取得了突破,掌握和拥有了多项原子干涉的自主关键技术,为开展重力梯度仪的实验室样机研究奠定了基础,已具备开展冷原子重力梯度仪的实验室样机研究条件。另外,华东师范大学、吉林大学、山西大学等在冷原子量子调控基础研究方面也取得了诸多成果。
2.水下辅助导航技术研究进展 |
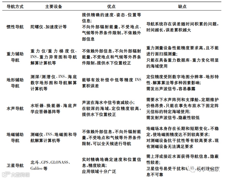
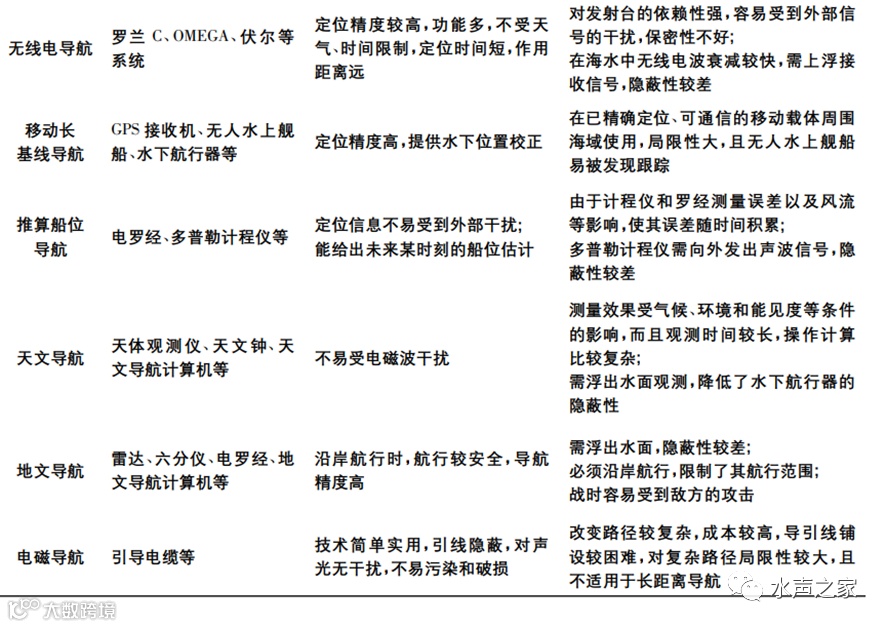
目前使用的惯导系统大多数属于第二代和第三代产品。在100余年的发展历程中,从机械陀螺、光学陀螺到MEMS陀螺,虽然较大程度地提高了测量性能,但仍无法满足惯性导航的高精度需求。然而,原子陀螺仪为惯性器件的发展指明了方向。冷原子干涉陀螺仪使得单一小型系统实现三轴线加速度、角速度以及重力场补偿成为可能,是单机实现超高精度六轴惯性系统的有效手段。原子惯性器件一旦研制成功,未来将无须依赖任何外部测量设备,仅依靠原子惯性器件即可实现水下高达米量级的定位精度,完全满足水下航行器导航设备的高精度、隐蔽性、自主性等需求。但是,据国内外发展现状可看出,目前冷原子干扰陀螺仪的技术发展水平距离工程化实际应用还需要若干年的研制时间。因此,目前解决惯性导航积累误差问题的最优技术路径是采用辅助导航手段进行校正。
1)重力辅助导航。载体在航行过程中经过特征较明显的区域时,利用重力仪实时采集周围重力场信息,通过和预先测量得到的基准重力数据库匹配,构建水下重力辅助导航系统,实现惯性导航系统重调。水下重力辅助导航系统主要包括:重力/重力梯度仪、重力/重力梯度基准图和重力/重力梯度匹配定位算法。重力仪的测量精度现在已经可以达到亚毫伽量级,全球重力基准图的分辨率可以达到2'×2',导航匹配算法的研究也取得了一定突破。重力辅助导航系统的突出特点是,获取重力信息时重力测量仪器对外无须发射或接收外部信号,可以隐蔽地为水下航行器提供精确的全球位置信息,是名副其实的无源导航系统[8]。
2)地形辅助导航。通过深度传感器(测深/测潜仪)获得所在区域的水深信息,将实测的水深信息和海底地形图上提取的水深信息归算到同一计算面上,然后按照一定的算法进行高精度匹配,从而获得载体的最佳位置信息。它是一种隐蔽、全天候、自主、导航定位精度与航程无关的导航技术,具有精度高、隐蔽性强等特点。但是,水下地形导航需要预先测量海底地形数据,获取全球海底地形数据目前存在一定的困难,同时,声呐波束在深海海域实时测量海底地形时,误差较大,因而地形辅助导航技术只适用于浅海[9]。
3)地磁辅助导航。在20世纪60年代中期,美国E-systems公司提出了地磁异常场等值线匹配系统,并于70年代进行了离线实验。20世纪80年代初,瑞典Lund学院开展了船只地磁导航的实验验证,确定了船只的位置和速度。2009年,美国已研制出地面和空中定位精度高于30m和水下定位精度高于500m的地磁导航系统[10]。地磁辅助导航具有不向外发射信号,隐蔽性强,操作简单,全天候、全时间、全地域地连续工作等优点,同时,存在磁力仪干扰源较多、精度较低、易受外部环境和磁场影响等诸多缺点。
4)水声导航。声学信号在海水中的传播衰减较小,借助声波可在水下远距离传输的独特优点,声学系统已成为水下常用的导航信息源。传统声学定位导航有长基线定位、短基线定位和超短基线定位三种方式。这三种方式可在水下获得良好的定位精度,定位需要1个或多个事先在水下布放且位置精确已知的固定阵元信标,故只能在某些特定海域内使用。缺点是:战时易被敌方破坏和利用,易受人为或自然干扰[11]。
①长基线定位系统(Long Base-Line,LBL):能在宽阔区域内提供精确位置,需要在定位载体上安装一个换能器,同时在基线长度为几千米的已知位置的海底布设3个应答器。各应答器接收到被定位载体的询问信号后,以不同频率发射应答信号。通过测量海底各应答器与换能器之间的斜距,从而通过测量中的前方或后方交会对目标精确定位。LBL的优点是:可进行大面积、深海定位工作,受水深影响小、精度高、可靠性好、换能器非常小、易于安装。缺点是:数量巨大的应答器基阵造价昂贵,系统较复杂,基阵布放及回收烦琐,海底基阵校准技术要求高、风险大等。
②短基线定位系统(Short Base-Line,SBL):由1个海底应答器和3个以上安装于水面舰船或水下航行器上的换能器组成声基阵。各换能器与海底安装的应答器互相问答,通过距离交会或相位差解算出目标位置实现定位。SBL定位不需要布放多个海底应答器,具有结构简单、操作简便等优点。
③超短基线定位系统(Ultra-Short Base-Line,USBL):基线极短(小到几厘米),所有声单元(3个以上)集成于换能器中,组成声基阵。通过测定声单元的相位差确定换能器与目标的方位(水平和垂直角度),通过测定声波传播时间确定换能器到目标的距离。优点是:尺寸较小、相对定位精度较高、安装较方便,但系统安装后需要较高的校准精度。
④移动长基线导航系统,近几年出现的一种新型导航方式,其定位原理、精度与传统声学定位相同,区别在于:其阵元信标并非固定在某处,而是将1个或多个已精确定位的移动载体(水面舰船、水下潜器等)作为阵元信标,且不受阵元信标载体运动的影响,可在随之前进的同时实现声学定位。因此,移动长基线导航极大地扩大了声学定位系统在水下导航的可用范围。
5)无线电导航。无线电导航的优点:精度高、全天候、作用距离远、不受时间和天气限制、定位时间短等。但是,无线电波在海水高导电介质中传播衰减较快,需要水下航行器上浮接收信号,不利于水下航行器的隐蔽。
6)卫星导航。采用卫星导航系统(美国GPS、欧洲Galileo、俄罗斯GLONASS、中国北斗系统、印度IRNSS系统等)对陆、海、空、天的用户进行精确导航定位。但是,卫星信号易受干扰和哄骗,战时导航信息不可靠。而且需上浮或接近水面获得导航信息,自主性和隐蔽性均较差[12]。
7)天文导航。1837年,美国船长Sumner T.H.发现了天文船位线可在海上同时测量经纬度,为近代天文定位奠定了基础[13],目前也是洲际导弹和火箭制导的重要方式之一[14]。天文导航具有保密性强、隐蔽性好、定位精度高等优点。它主要用于水面导航,若用于水下导航,则需要水下航行器定时浮出水面观测,降低了载体的隐蔽性,不适合长时间水下隐蔽航行导航。
8)地文导航。利用投影几何学原理,运用图像跟踪技术及三角解算技术来获取空间位置。基本思路是:通过载体上图像传感器获取环境图像,提取图像上的特征量后与已知参考位置的特征量进行匹配,来确定载体空间的相对位置,或者根据图像上地物目标的相关位置信息,利用几何关系,推算载体的空间位置[15]。
9)推算船位法。将位置已知的船位作为推算起点,依靠罗经、计程仪、测量海风的风向、风速以及流向、流速的仪器等推算实时船位的海上定位法。因为仪器测量精度较低,海风和海流影响不易精确修正,随航行时间增加而误差积累等缺点,所以测定船位法仅为辅助方法。
10)电磁导航。电磁导航的优点是:引线隐蔽,简单实用。缺点是:成本高,对复杂路径局限性大,且不适用于长距离导航。
如表1所示,通过前面各种导航技术的综合分析,将地球物理场与INS系统联合构成的无源辅助导航系统始终是有效抑制INS系统误差积累问题的国际研究热点。目前,可用于水下长时间隐蔽导航的技术有地磁辅助、地形辅助、重力辅助等。地磁场本身存在长期和短期变化,使地磁图精度达不到较高的要求,且测磁手段存在磁干扰等局限性[16]。重力场和海底地形都是辅助导航的主要技术手段,地形场的研究开展相对较早。水下地形辅助导航起步较晚,《2000—2035年美国海军技术》发展战略研究中提出了主要采用地形辅助提高水下航行器导航精度的目标[17-18],但由于需要向外发射声波,而且声呐测量在海况复杂条件下无法精确探测到深海地形,因此水下地形匹配导航仅适用于浅海[19]。然而,水下重力辅助导航是根据地球不同位置的重力差异来实现导航定位的,重力场数据主要包括海洋重力基准图和重力测量传感器实时测得的数据。海洋重力基准图通过卫星测高数据、航空测量数据、海洋测量数据等联合构建,具有高精度、强可靠性等优点;利用水下重力仪获取实测数据时,水下航行器测量不需向外辐射能量,也不需浮出水面,且地球重力场在长时间内保持稳定,因此有望实现水下潜器精确、自主和连续长航时的定位。
表1 水下导航系统优、缺点对比
Tab.1 Advantages and disadvantages of the underwater navigation systems


|
|
|
|
|
|
|
|

声明:本公众号相关内容均来自主流媒体及公众号,非商业用途,并不意味着赞同其观点或证实其内容的真实性。版权归原作者所有,如有发现侵犯您的权益,请后台联系编辑,我们会尽快删除相关侵权内容。

