文 / 孙运坤 (浙江华东建设工程有限公司,杭州,310012)
摘 要:物探因具有高效、经济成本低、安全无隐患等优点被广泛运用到海底管缆的调查探测作业中,本文探讨了多波束探测、浅地层剖面探测、侧扫声纳探测、海洋磁力探测、电磁感应探测、合成孔径声呐探测以及三维海底成像技术等多种探测方法的原理及在海底管缆调查中的应用方法,总结了各种探测方法的优缺点及各种方法的互补性。最后选取舟山某深埋管道探测项目、舟山某浅埋管道探测项目以及江苏某浅埋电缆调查项目等三种不同类型的项目为例,对已建管缆探测项目中调查方法和物探仪器的选择进行了介绍,通过对比分析不同调查方法的探测效果,为工程实践中对已建的不同类型的管缆探测提供了多种的调查方案。
关键字:海底管缆、管缆探测、综合物探方法
随着海洋资源调查和海洋开发进程的加快,海底电缆管道的应用越来越广,特别是在海洋工程、跨海通信和新能源开发等领域。由于海底电缆管道所处的海底环境非常复杂,海浪和海流的冲刷、环境腐蚀、海生物附着、材料老化、机械损伤及人为因素破坏等对海底电缆管道造成的损伤和断裂的事故时有发生,影响了海上安全生产,带来了较大的经济损失。因此,探明现有海底电缆管缆准确位置及埋设状况对海底电缆管道及时维修和更新具有十分重要的意义。
地球物理探测方法是海底管缆探测最常用也是最有效的方法。海底电缆管道在海底的状态可分为埋藏、裸露、悬空等,在进行海底电缆管缆探测时需要根据电缆管缆的埋设状态和材料特性等采用合适的探测方法,主要探测方法有多波束探测、侧扫声呐探测、浅地层剖面探测、磁力探测、电磁感应探测、合成孔径声呐探测以及三维海底成像技术等方法。
2.1 多波束探测
多波束系统采用发射、接收指向性正交的两组换能器阵获得一系列垂直航向分布的窄波束,在完成一个完整发射接收过程后,形成一条由一系列窄波束点组成的与船只航向垂直的测深剖面。在海缆管道测量中,主要通过测量海底面的地形起伏来确定管缆的位置和埋设状态。如果电缆管道直接敷设在海底面,或裸露于海底,那么多波束就非常容易检测到。如果敷设在沟中,并且是全裸露或半裸露在沟中,情况就比较复杂,能否检测到电缆管道与多波束设备、测线布设、水深、沟宽、沟深和管径有密切的关系。多波束测量电缆管道具有高效、直观和高分辨率等特点,但多波束扫测无法探测出不裸露的电缆管道。
2.2 侧扫声呐探测
侧扫声纳是一种主动式声纳,从安装在船体两侧(船载式)或安装在拖鱼内(拖曳式)的换能器中发出声波,利用声波反射原理获取回声信号图像,根据回声信号图像分析海底地形、地貌和海底障碍物,识别海底沉积物类型,确定海底介质以及分布情况,识别裸露或有掩埋痕迹的海底管缆等。
2.3 浅地层剖面探测
浅地层剖面仪是一种水下声波探测系统,它所发射的低频声波对海底地层有一定的穿透深度,利用声波在介质中传播时遇到不同声学特性的分界面时会发生反向散射,接收反向散射声波并按回波的时间先后、并用灰度等级或色彩来表征回波的强度在平面上绘制出剖面图,这种平面图可以直观的看到水底以下地质构造情况。
当地层中有管道时,由于地层与管道的界面两侧声阻抗差异较大,容易形成强烈的反射波,同时在这一界面处常常产生绕射波,而绕射波在时距剖面图像上为双曲线反映,双曲线顶部位置距航迹的直线距离最近,在浅剖图像上,埋藏管道的双曲线顶部位于海床面以下,161可以据此判断管道埋藏深度;露出管道的双曲线顶部位于海床面之上,可以据此判断管道的出露高度。因此,浅地层剖面可以探测埋藏海底管道,通过时距剖面上的特征图像就能确定管道的位置及埋深。
浅地层剖面仪根据频率和功率的不同,分为深层、中层、浅层多种穿透能力的不同类型,海底管道探测一般使用高频、高分辨率、穿透较小的剖面仪,通常称为管缆探测仪,有 SES-96、SES2000 参量阵剖面仪、ChirpIII 浅地层剖面仪、EdgeTech3100P 便携式浅地层剖面仪等,这些设备一般使用高频高分辨技术,垂向分辨率可以达到几厘米,高分辨率剖面仪对其有很好的探测效果。
但是剖面仪有其固有的缺陷,在探测作业时测线必须垂直于海底管道轴向才能探测到管道,作业时测线布置基本原则是垂直管道走向布设,一般采用以管道的走向为轴线,按“Z”字形式走航测量的方式来进行测量,平行管道布设测线探测不出管道。这样大大降低了探测效率,并且探测的仅仅是测线和管道相交的一个点,不能连续探测管道。
2.4 海洋磁力探测
海洋磁力仪是一种测量地球磁力场精度很高的磁场测量设备。磁力仪利用岩土介质之间的磁性差异所引起的磁场变化来查明海底构造或解决其他地质问题。在海底管道电缆探测中,海底管道和通电的电缆使周围正常的磁场分布发生了变化,从而产生了磁异常,磁力仪就可以通过探测这些磁异常的分布来探测电缆管道。磁力仪虽然可以探测各种海底管道和电缆,但只能探测其平面位置,不能探测其悬空或埋藏深度,并且只能探测金属物体,无法探测出非金属材料的管道,需要结合声呐、多波束和浅地层探测等资料进行综合分析。

图 2.4-1 磁法探测示意图
2.5 电磁感应探测
管缆探测仪采用电磁法探测地下管缆,通过发射机对管缆施加信号,在管缆周围产生二次磁场;接收机在地面测定管缆的二次磁场,从而准确地确定管缆的位置、埋深、走向、路径和信号电流强度。

2.6 合成孔径声呐探测
合成孔径声呐是一种高分辨率成像声呐,基本原理是利用小尺寸基阵沿空间的匀速直线运动来虚拟大孔径的基阵,在运动轨迹上的顺序位置发射并接收回波信号,根据空间孔位和相位关系,对不同位置的回波信号进行相干叠加处理进而获得运动方向的高分辨率。
合成孔径技术主要有两项优点:一是对目标的分辨能力与距离和采用的声信号频率无关,因此既可以采用高分辨信号进行高分辨成像,也可以采用低频发射信号进行掩埋目标的探测;二是可以采用小尺度的声呐基阵获得高分辨的目标图像,且方位向分辨率在全测绘带上保持恒定高分辨率,不受作用距离影响。合成孔径技术兼具高分辨率的特点和对沉底、半掩埋、掩埋目标的探测能力,是探测掩埋目标的理想的技术手段。

合成孔径声呐在进行海底管道探测时,最大可探测 300m 范围,探测深度可达 2m。在探测范围内,无论管道怎么走向都可以探测出连续的管道图像,并很方便的对海底管道进行跟踪探测,能够很好的解决浅地层剖面仪只能垂向交点探测的不足,大大提升了探测精度和工作效率。但合成孔径声呐探测的不足是,目前对掩埋深度只能进行定性判断,尚不能定量的计算埋藏深度,且只能探测浅埋的管缆,对深埋的管缆探测效果不理想。
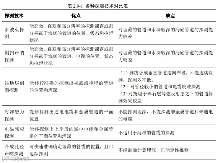
2.8 各探测技术优缺点对比
综上所述,目前有多种海底电缆管道探测技术,各种探测技术各有优点,也有其局限性,表 2.8-1 列出了各项探测技术的对比分析。
3.1 深埋管道探测案例分析
舟山某输油管缆经过陆地、滩涂、深水航道等区域,环境复杂,管道直径大(610mmR360mm 的钢质管道),埋深较大(埋深约 10m)。
为了调查该已建管道的位置及埋深,深水段主要采用浅地层剖面探测,仪器采用 ChirpIII浅地层剖面仪,为了达到最好的探测效果,在接近管道位置上方,降低船速,使浅剖探头缓慢经过管道上方,根据调查结果显示,浅剖影像图上管道的绕射弧形波较明显,能够准确的解译出管道的位置和埋深(图 3.1-1)。
浅水滩涂段趁低潮时采用电磁感应探测,首先在陆上管道警示桩位置处给管道通电,施加信号(图 3.1-2),管线电流在管线周围产生二次磁场,在采用接收机在地面测定管线的二次磁场,从而准确地探测出管道的位置、埋深(图 3.1-3)。



3.2 浅埋管缆调查案例分析
舟山某海底光缆管道工程采用挖沟铺设方式平行敷设 3 条管缆管缆铺设后进行回填保护,为了调查管缆的埋设状态及管缆沟的回填情况,本次调查主要采用多波束探测、侧扫声呐探测、浅地层剖面探测、海洋磁力探测等方法进行调查,为了获取最佳探测效果,多波束和侧扫声呐测线平行管缆敷设方向布置,浅地层剖面探测和磁力探测测线垂直于管道设计线路布设。
多波束扫测采用 SeaBat 7125 多波束测深系统进行调查,根据调查结果显示,多波束扫测能够明显的探测出管缆沟的位置及回填情况,管缆登陆点附近管缆沟已基本回填完毕,折点附近管道沟已较浅,深度一般不超过 1m,折点北侧管道沟宽度约 20~35m,深度较大,约 1~2m(图 3.2-1)。管缆路由区中部局部路由段,管道沟较明显,沟深 1~3.5m,沟内地形起伏,可见砂石堆沿管道排列(图 3.2-2)。


侧扫声呐扫测采用美国 EdgeTech 公司的 EdgeTech 4200MP 型侧扫声呐进行外业工作,该仪器拖鱼入水深度大,能够同时进行高频、低频模式扫测,可以获得高分辨率的侧扫影像图。根据获得的侧扫影像图显示,声呐影像图上明显的显示出管道沟的回填情况及路由区附近的施工痕迹(图 3.2-3)。
浅地层剖面探测使用采用美国 Benthos 公司的 CAP-6600 ChirpIII 浅地层剖面仪,该仪器是一种完全整合双通道、双频率并同时采用 Chirp 和常规连续波(CW 波)技术来生成高分辨率的浅水和深水浅地层剖面的声呐系统。调查时,为了获取最好的探测效果,浅剖测线沿垂直管缆方向布设,经过管缆铺设区域,降低船速,缓慢航行。根据浅地层剖面探测结果,剖面影像图上可以清晰的分辨出管道沟内铺设的管道,根据管道产生的绕射曲线,可以确定管道顶部位置,即曲线的顶部,进而计算出管道的埋深(图3.2-4)。
磁力探测采用加拿大 Marine Magnetics 公司生产的 Explorer 型磁力仪,该磁力仪小巧、轻便,灵敏度较高,精度高达 0.1nT,可以探测出磁异常较弱的海缆。为了消除其他物探仪器的影响,确保获得较好的探测效果,待其它调查方法完成后单独进行磁法调查,探测时磁力仪拖鱼采用拖曳式贴底探测的方式进行作业,磁力探测测线沿垂直管缆方向布设。
由于光缆距离两侧管道较近,约 25m,光缆产生的弱小磁异常被两侧管道产生的强磁异常掩盖,磁力数据中无法分辨出光缆产生的磁异常,但磁法探测能够较好的探测到两条管道的位置(图 3.2-5)。

3.3 浅埋电缆调查案例分析
江苏某风电场已铺设的海底电缆埋设于海底面以下,且直径较小,为查明已铺海缆的准确位置,采用磁法探测进行调查,磁力仪采用加拿大 Marine Magnetics 公司生产的 Explorer型磁力仪。
调查期间,为了达到较好的调查效果,首先采用侧扫声呐对测区进行扫测,侧扫结果表明海底面状况较好,无渔网、缆绳等影响磁力仪探测的障碍物,之后进行磁力探测,磁力仪探测时,采用磁力仪拖鱼贴近海底的方式进行探测,调查船航行至测线区域时,调查船减速慢行,确保拖鱼贴地滑行。
根据磁力调查结果显示,本次磁法探测海底电缆效果较好,探明了 3 条海缆的准确位置(见图 3.3-1)。

准确探测海底电缆管道,特别是掩埋的电缆管道的位置、状态和埋深是一个技术性难题。海底管缆的各种探测方法各有优点,也有其局限性,工程应用时应根据管缆的材质、管径、埋深及地质条件等因素综合考虑选择。复杂条件下的海底管缆探测,宜针对拟探测的管缆的特性,如掩埋状态、管径、是否通电等,结合各种物探调查手段的特点,选用多种物探手段进行综合探测。
[1] 来向华,潘国富,傅晓明,苟诤慷,陈云敏.单波束测深技术在海底管道检测中应用[J].海洋工
程,2007(04):66-72.
[2] 来向华,马建林,潘国富,陆晓鸣,傅晓明.多波束测深技术在海底管道检测中的应用[J].海洋工程,2006(03):68-73.
[3] 张彦昌,郑佳.海底管缆调查综合物探作业方法研究[J].海洋技术,2010,29(01):78-81.
[4] 杨敏,宋湦,王芳,宫文宁.掩埋海底管道探测方法及新技术应用研究[J].海洋科学,2015,39(06):129-132.
[5] 冯 百 全 , 亢 保 军 , 孟 宪 阔 , 王 朝 . 综 合 物 探 在 海 底 管 缆 调 查 中 的 应 用 [J]. 港 工 技术,2015,52(02):94-96.
[6] 李一保,张玉芬,刘玉兰,陈亮.浅地层剖面仪在海洋工程中的应用[J].工程地球物理学
报,2007(01):4-8.

声明:本公众号相关内容均来自主流媒体及公众号,非商业用途,并不意味着赞同其观点或证实其内容的真实性。版权归原作者所有,如有发现侵犯您的权益,请后台联系编辑,我们会尽快删除相关侵权内容。