海洋是地球系统的重要组成部分,蕴藏着丰富的生物资源、矿产资源、药物资源、空间资源、海水资源等多种资源,深入认知海洋科学奥秘、高效开发利用海洋资源、有效保护海洋环境、有力维护海洋权益都离不开海洋科学发展和海洋科学装备的支撑。海洋观测探测是关心海洋、认识海洋、经略海洋的基本手段。随着科学技术的进步,海洋观测探测仪器技术不断升级转型,在应对气候变化、保护海洋生态、推进海洋治理等方面发挥越来越重要的作用。
国内外高度重视海洋科学装备的研发,发布了一系列科技发展计划、中长期发展规划,支持高端海洋科考船、海洋观测设备、海洋探测平台的建设。随着海洋研究领域朝着深远海、南北极拓展、知海、用海、护海对智能化、自动化、高端化的海洋科学装备提出了新的要求。本文采用文献计量和数学统计的方法,对海洋观探测仪器技术的研究现状进行了梳理,总结了海洋观探测仪器技术领域的研究热点,提出了后续的发展建议,以期为相关科研人员提供一定的研究思路和参考。
一、数据来源与分析方法
⒈数据来源与检索式编制
本研究论文数据源来自科学引文数据库WebofScience核心集合中的SCI(科学引文索引)、CCR(近期化学反应数据库)和IC(有机化合物索引)。
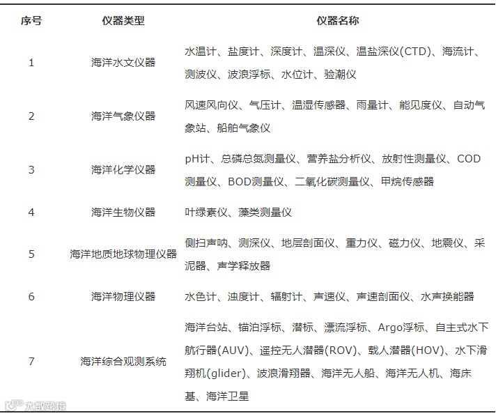
根据目前业务化海洋监测及海洋科学研究的需求,选取了常用的7类55种海洋观探测仪器作为核心检索词(表1)。
表1 海洋观探测仪器检索主题词
根据表1所列主题词,综合部分关键词的英文全称和缩写,使用WebofScience数据库高级检索功能,即字段标识、布尔运算符、括号和检索结果集编制创建检索式:TS=(‘Marine hydrological instrument’ OR ‘Marine Physical Instruments’ OR ‘Marine chemical instrument’ OR ‘Marine geological and geophysical instruments’ OR ‘Marine biological instrument’ OR ‘Marine meteorological instrument’ OR ‘Integrated Ocean Observation System’ OR ‘Water temperature gauge’ OR ‘Salinity gauge’ OR ‘Depth gauge’ OR ‘Conductivity Temperature Depth gauge’ OR ‘CTD’ OR ‘Current meter’ OR ‘Wave meter’ OR ‘Wave buoy’ OR ‘Water level gauge’ OR ‘Tide gauge’ OR ‘Water colorimeter’ OR ‘Turbidity meter’ OR ‘Radiometer’ OR ‘sound velocimeter’ OR ‘sound velocity profiler’ OR ‘underwater acoustic transducer’ OR ‘pH meter’ OR ‘Total phosphorus and nitrogen meter’ OR ‘Nutrient analyzer’ OR ‘Radioactive meter’ OR ‘COD meter’ OR ‘BOD meter’ OR ‘Carbon dioxide meter’ OR ‘Methane sensor’ OR ‘Side scan sonar’ OR ‘Bathymeter’ OR ‘Stratigraphic profiler’ OR ‘Gravimeter’ OR ‘Magnetometer’ OR ‘Seismometer’ OR ‘Mud sampler OR ‘Acoustic releaser’ OR ‘Chlorophyll meter’ OR ‘Algae meter’ OR ‘Anemometer’ OR ‘Barometer’ OR ‘Temperature and Humidity sensor’ OR ‘Rain gauge’ OR ‘Visibility meter’ OR ‘Automatic weather station’ OR ‘Shipboard meteorological instrument’ OR ‘Coastal observing station’ OR ‘Anchored buoy’ OR ‘Submerged buoy’ OR ‘Drifting buoy’ OR ‘Argo buoy’ OR ‘Autonomous underwater vehicle’ OR ‘AUV’ OR ‘Remotely-operated vehicle’ OR ‘ROV’ OR ‘Human Occupied Vehicle’ OR ‘HOV’ OR ‘Underwater glider’ OR ‘Wave glider’ OR ‘Unmanned surface vehicle’ OR ‘Unmanned aerial vehicle’ OR ‘Seabed-based monitoring platform’ OR ‘Ocean satellite’) and PY=(1979-2022) and SU=(‘OCEANOGRAPHY’ or ‘GEOLOGY’ or ‘ENGINEERING’ or ‘METEOROLOGY ATMOSPHERIC SCIENCES’ or ‘REMOTE SENSING’)。文献类型为论文、会议论文和综述论文,排除数据论文、书籍章节、收回出版物和Publication With Expression Of Concern。其中,1979—1997年检索论文数量为0,共检索到1998—2022年间海洋观探测仪器技术领域发表的89261篇英文论文。
⒉数据处理与分析
以文献体系和文献计量特征为研究对象进行定量分析,评价某个研究领域的发展现状和水平,对该研究领域未来发展趋势进行预测是文献计量学的主要研究内容。本研究以WebofScience核心集合数据库为数据源,运用战略咨询智能支持系统(ISS)平台和Citespace数据可视化工具对海洋观探测仪器技术相关论文进行深度分析,总结该领域主题文献的整体发文态势,分析主要发文国家和地区变化、主要发文机构和主要发文作者,借助可视化工具对高频关键词进行关键词云分析和词云聚类分析,进而追踪主题演变,从而对海洋观探测仪器领域的研究现状、热点和趋势进行总结。
二、海洋观探测仪器技术研究文献计量分析
⒈整体发文态势分析
图1a给出1998—2022年间海洋观探测仪器技术领域全球论文发文量的历年变化。可以看出,近年来该领域全球论文发文量呈显著增长。2000年前该领域论文年发文量为1500篇以下,2006年年发文量突破2000篇,此后快速增长,2015年年发文量突破4000篇,实现文献总量翻番,历时为9a。2021年海洋观探测领域论文年发文量为8745篇,较2015年年发文量再次实现翻番,历时仅为6a。由此可以看出,海洋观探测领域论文翻番所需时间越来越短,说明在十多年间海洋观探测仪器技术研究受到全球相关研究人员广泛关注,得以快速发展。
图1 海洋观探测仪器技术领域1998—2022年历年论文发文量变化
为了解中国学者对该领域研究的贡献,本文以1.1中主题词对应的中文主题词为检索词,CNKI数据库为数据源创建检索式,得到1979—2022年36685篇相关中文文献,如图1b所示,1998年前该领域中国学者以中文论文发表为主,1998—2010年间有少量英文论文发表,2011年后英文论文发文量迅速增加,2018年后英文论文发文量超过中文论文,其后快速增长至3500篇以上(2022年),远超同期中文论文发文量。可见中国研究人员对海洋观探测领域论文发文量贡献极大。
⒉主要发文国家和地区分析
图2给出了1998—2022年海洋观探测仪器技术领域主要研究国家分布情况。从图2可以看出,发文量前5的国家分别是美国、中国、英国、法国、德国,其中美国与中国优势明显,论文总量达20000篇以上,排名第3的英国发文量为7000篇以下。
图2 海洋观探测仪器技术领域英文论文主要发文国家
图3给出了海洋观探测仪器技术领域发文量top10国家历年论文变化情况,从图3可以看出,2008年前,美国在该领域发文量占领先优势,之后发文量稳定领先。相比美国,中国在该领域的研究起步较晚,但发展速度迅猛,2018年后中国在该领域发文量远超美国,保持全球领先。中国和美国外的top10国家在该领域的研究成果相对稳定,年发文量500篇以下。但是,中国累积科研成果在排位前5的国家中所占比例为30.95%,相比排名第一的美国(40.75%)还有接近10%的差距。
图3 1998—2022年海洋观探测仪器技术领域英文论文发文量前10国家历年发文量
图4给出了1998—2022年海洋观探测仪器技术领域高被引论文前10国家,由图4可知,共检索出高被引论文782篇,发文量大于100篇的国家有美国、中国、英国。对比可知,中国在高被引论文数量上还稍微落后于美国。
图4 1998—2022年海洋观探测仪器技术领域高被引论文前10国家
⒊主要发文机构分析
图5中列出了海洋观探测仪器技术领域发文量top10研究机构。发文量居首位的是ChineseAcadSci(中国),是排名第2的NASA(美国)的1.4倍,显示出中国科研工作者对该领域研究的快速发展贡献极大,但发文量前10机构中,中国的研究机构有两家,俄罗斯的研究机构有一家,而隶属美国的研究机构有7所,表明美国在该领域的国家建制化科技力量和一流科研机构占据领先优势,代表着在该领域较强的综合实力和科技实力和影响力;中国该领域的国家科研机构、高水平研究型院校在国际上不但占有一席之地,而且具有相当的影响力。
图5 海洋观探测仪器技术领域发文量前10研究机构
⒋主要研究学者和高被引论文作者
核心作者发文量是衡量和判断某一研究领域发展程度的重要指标。表2中列出了1998—2022年海洋观探测仪器技术领域全球英文论文发文量前10作者。结合图3数据可以看出,2018年后中国该领域科研人员的英文论文发文量已远超美国,但是发文量前10作者中却无所在发文单位是中国的学者,这表明在统计时间段内国外相关研究人员在该领域研究工作的持续性、定向性、稳固性、聚焦度等较好,也一定层面说明瞄准科学前沿方向,加强关键领域持续深度、精细化研究的必要性。
表2 1998—2022年海洋观探测仪器技术领域发文量前10作者
文献被引频次是反映文献价值的重要依据之一,一定程度上反映了相关领域学科的研究热度,论文高被引被认定为作者在该学科领域占有较高的地位和较高的学术影响力。表3给出了海洋观探测仪器技术领域1998—2022年高被引论文前10位的作者所属单位及研究方向。可以看出这些作者主要研究方向是Engineering、RemoteSensing、Telecommunications及EnvironmentalSciences&Ecology。高被引作者前10名中3位来自中国,分别是郑州大学ZHANGRui、西安电子科技大学ZENGYong和上海交通大学WUQingqing,表明部分中国研究学者在该领域已具有较高影响力。对比表3与图5可以发现,中国高被引作者未出现在对应的高发文量研究机构中,表明高被引作者与高发文量研究机构在分布上的分散性与差异化,相关学者或团队在海洋观探测仪器技术领域高度聚焦关键技术方向开展研究实现创新引领是可能的,中国相关高水平研究机构充分发挥多学科、综合性优势,集中优势力量和创新资源开展海洋观探测仪器技术研究,能够实现在前沿领域重大方向上引领发展,增强国际影响力,起到国家战略科技力量的主力军作用。
表3 海洋观探测仪器技术领域1998—2022年高被引论文前10的作者
⒌主要学科分布
图6列出了海洋观探测仪器技术领域论文所涉top10学科。其中论文中超过10000篇的学科有GeosciencesandMultidisciplinary、EngineeringandElectricalandElectronics、MeteorologyandAtmosphericSciences、Oceanography和EnvironmentalSciences。可以看出,该领域学者主要学科分布为地球科学、电气与电子工程、气象学与大气科学、海洋学、环境科学、遥感学等。
图6 海洋观探测仪器技术领域文献涉及前10学科
⒍研究热点
⑴整体关键词云分析
图7给出了1998—2022年海洋观探测仪器技术领域文献研究热点关键词,图中字体越大位置越居中的关键词,关注度越高。可以看出热点关键词分别是海洋相关unmannedaerialvehicles(无人机)、seasurfacetemperature(海面温度)、microwaveradiometer(微波辐射计)、climatechange(气候变化)、magnetometer(地磁仪)等。
图7 海洋观探测仪器技术领域论文热点关键词
按照关键词属性,上述热点关键词可细分为海洋观探测仪器(技术/载体)类和探测对象类。如图8所示,海洋观探测仪器(技术/载体)类高频热门关键词有:无人机累计5775次、微波辐射计累计3618次、地磁仪累计2935次、雨量计累计1509次、卫星高度计累计1509次、潮位计1059次、合成孔径雷达1024次、激光雷达487次、浮标累计315次、温度传感器242次等。其中2013年后,地磁仪和无人机频次显著增加,尤其是无人机,2017年后成为频次最高热门关键词,2021年无人机出现频次达到1276次,是同年其他热点关键词的5~10倍。表明该领域对无人机的研究高度关注,发展迅猛。海洋观探测对象类高频词有seasurfacetemperature(海面温度)、climatechange(气候变化)、windspeed(风速)、boundarylayer(边界层)、seaice(海冰)、waveheight(波高)、oceancolor(水色)、carbondioxide(二氧化碳)等,其中海表温度出现频次最高,是相关研究持续热点,海洋气候变化从2011年开始跃升到第2位,并持续保持较高关注度。表明无人机、地磁仪、海表温度和海洋气候变化是目前该领域全球研究热点。研究人员应关注研究热点,紧跟研究前沿,结合国家重大战略和社会发展需求,在无人机相关领域研究、搭载平台及其传感应用领域方面继续深入研究,促进行业和研究领域的快速发展。
图8 海洋观探测仪器技术领域热点关键词历年变化
⑵词云聚类分析
通过论文关键词共现,可以得到论文关键词词云聚类团,如图9所示,一种颜色代表一个类别,海洋观探测仪器技术领域论文5个明显聚类分别是无人机、地磁仪、海表温度、微波辐射计、水色。这5个聚类团中,无人机为观测平台,地磁仪、微波辐射计为观测仪器,海表温度、水色为观测对象变量。
图9 海洋观探测仪器技术领域论文关键词词云聚类分析
通过关键词聚类分析,可以得到该聚类关键词相对应的研究热点,如表4所示。其中,无人平台具备自主航行能力,可长时间停留海面、水下及空中执行特定任务,是目前海洋观探测领域亟需的观测平台,其研究热点集中在无人机通信、组网、导航、应用算法以及系统设计,主要是针对无人机系统的研究,这是因为无人机航行、路径规划和执行任务等过程都需要系统的高度可靠及快速响应,是确保其安全航行和完成任务的关键。地磁仪在深空探测、地磁导航、生物磁探测、基础物理研究等方面有着重要应用,其研究热点是地磁仪传感器、导航定位系统、地磁仪校准技术。通过对地磁仪传感器、导航系统以及校准技术的改进,可以提高地磁仪灵敏度,探测更丰富的磁场信息。微波辐射计通过遥感能探测全天候、高时空分辨率、高灵敏度海表盐度和温度,在全球海洋科学研究中有重要作用,随着海洋科学的不断发展,对微波辐射计的分辨率、灵敏度、稳定度和精确度等指标提出了更高的要求,其研究热点是反演算法、探测性能、辐射传输,主要是对微波辐射计性能的研究。通过对其算法和技术的研究,可以提升上述性能指标。海面温度是海洋系统中极其重要的参数,在海气相互作用中起重要作用,其研究热点是海面温度变化、海洋气候变化、海冰、海面风速,集中在海表属性研究。海洋水色观测可获取海洋水体光谱、温度等特性,在海洋资源调查、污染监控、海温预报、赤潮、绿潮调查、水质监测、海冰监测、海岸带植被监测等诸多领域有重要作用,研究热点是叶绿素a、遥感、大气校正。
表4 海洋观探测仪器技术领域各聚类研究热点
⒎主题演变分析
图10给出了海洋观探测仪器技术领域热点主题词,从图10中可以看出,该领域热点主题词主要集中在unmannedaerialvehicle(无人机,UAV)和remotesensing(遥感)。与无人机和遥感相关性较大领域分别是:soilmoisture(土壤湿度、modis(中等分辨率成像分光辐射计)、calibration(校准)、precipitation(预测)、microwaveradiometry(微波辐射测量)、deeplearning(深度学习)、seaice(海冰)、oceancolor(水色)等。
图10 海洋观探测仪器技术领域热点主题词及相关性分析
为深入了解海洋原位观探测仪器技术研究热点和重点,提取浮标、潜标、海床基和海洋传感器为特殊主题词进行相关性分析。如图11所示,浮标(buoy)关联关键词分别是wave(波浪)、ocean(海洋)、validation(验证)、altimeter(高度计)、satellite(卫星)、measurement(测量)、scatterometer(散射计)等;潜标(submergedbuoy)相关研究集中在computationalfluiddynamics(计算流体动力学)、mooringdynamics(系泊动力学)、morisondrag(莫里森阻力)、mooringmeasurement(系泊测量)等领域,论文较少,且多为理论研究,集中在动力学、算法和理论方法,应用研究相对较少;与海床基(seabed-basedmonitoringplatform)相关关键词为beachridges(海滩山脊)、continentalshelf(大陆架)、terrace(沿岸阶地)、palaeoshoreline(古海岸线)、carbonategeomorphology(碳酸盐岩地貌学)等;与海洋传感器(oceansensor)相关的关键词为unmannedaerialvehicles(无人机)、navigation、estimation(导航)、temperaturesensor(温度传感器)、internetofthing(物联网)、magneticsensor(磁传感器)、magnetometers(地磁仪)、monitor(监测仪)、autonomousunderwatervehicle(自主水下航行器)、optimization(最优化)、temperaturemeasurement(温度测量)等。其中关键词中无人机、温度传感器、地磁仪、自主水下航行器等同样是词云聚类分析关键词,表明海洋传感器是该领域研究热点和重点。
图11 特殊主题词相关性分析
图12给出了1998—2022年海洋观探测仪器技术领域发文量前10国家在该领域研究重点的演变情况。可以看出,不同国家在该领域的研究重点随时间的演变不同。1998—2003年,美国在海洋观探测领域关注重点持续为微波辐射计,2003—2018年,其关注重点转移到海表温度,2019—2022年转移到无人机。1998—2012年,该领域的中国研究者关注重点为微波辐射计,2013—2015年关注热点转为海表温度,2016年后中国研究人员在该领域的研究主题转移为无人机。表明中国在该领域研究起步较晚,但发展迅速,跟踪热点能力强,热点转移快,有一定的热点引领作用。
图12 海洋观探测仪器技术领域英文论文发文量前10国家研究重点演变
三、总结与展望
本文基于WebofScience核心集合数据库,运用文献计量和可视化分析方法,对海洋观探测仪器技术领域1998—2022年发表的89261篇英文论文进行梳理分析,得出以下结论与展望:
从发文趋势看,近10余年海洋观探测仪器技术研究得到了快速的发展,特别是2015-2022年,该领域研究受到全球相关研究人员的广泛关注,研究呈快速增长趋势。2008年前,美国在该领域发文量持续领先。中国在该领域的研究起步较晚,2016年前,该领域论文发表数量较少,但发展较快,2018年后中国科研人员发文量超过美国,居世界第一。但是,累积科研成果上,中国与美国仍有一定差距。高被引论文作者前10名中有3位中国学者,表明中国部分研究学者在该领域具有较高影响力,但3位中国学者并非来自发文量前10机构,发文量前10机构多为美国研究机构。另外,前10高产作者中尚无所在发文单位是中国的学者,高被引论文总量我国略低于美国,表明近年来中国高度重视海洋观探测仪器的研发,该领域研究取得了较大突破与进展,但中国在该领域的科研人员和科研力量具有一定的分散性与差异化,因此有必要加强前沿方向、关键领域的持续深耕和精细化研究,以及加强体系化、建制化国家战略科技力量建设的必要性。
从学科分布上看,地球科学、电气与电子工程、气象学与大气科学、海洋学、环境科学、遥感学是海洋观探测仪器技术领域所涉及的热门学科,这表明海洋观探测仪器技术领域具有多学科交叉的前沿研究属性,其技术发展势必受到其关联学科发展的影响。随着人们关注热点和关联学科的发展,海洋观探测领域关注重点不断转移,从1998—2003年的微波辐射计到2003—2018年的海面温度,再到2019—2022年的无人机。因此,海洋观探测仪器技术领域研究学者应随时关注研究热点转换,紧随其上,保持与该领域国际前沿研究水平相当的研究速度。从中国该领域研究重点演变上看,虽然该领域研究中国的起步较晚,但中国相关研究人员研究跟踪能力很强,主题演变转移较快,有一定的热点引领作用,表明中国该领域研究人员能紧跟研究前沿,具有促进行业和研究领域快速发展的能力。
从文献关键词词云聚类看,该领域全球研究热点集中在无人机、地磁仪、海面温度、微波辐射计、水色。需要特别注意的是,水色关联词多为聚类分析关键词,表明与水色研究紧密相关的海洋传感器是该领域持续关注的研究重点,高新海洋传感器的开发将是填补该领域诸多技术空白的重要契机。从热点关键词频次变化来看,2013年后,地磁仪和无人机在检索论文中的频次显著增加,特别是无人机,2021年后,出现频次是其他热点关键词的5倍以上,远超其他热门关键词,其主要原因是无人机可在水下、水面及空中实现海洋立体观探测,因此未来海洋观探测仪器的研究热点仍将持续在无人机等运动搭载平台及其拓展应用领域。海洋观探测传感器方面,因海洋遥感技术的发展,海面温度一直是探测对象类最高频关键词,表明对海洋环境变化持续高度关注,涉及海洋环境变化的水文气象类海洋观测仪器也将是未来海洋观探测仪器技术关注的热点方向。关键词云聚也表明,海洋观探测仪器技术因受海洋科学研究及海洋观探测业务化应用等需求的驱动,在解决能源、通信及可靠性等制约性核心问题的基础上,将在微型化、多功能化、智能化以及网络化等方向得到快速发展。
1
END
1
【作者简介】文/厉运周 王超越 郑良 徐学友 王军成 漆随平 高杨,分别来自齐鲁工业大学(山东省科学院)海洋仪器仪表研究所、崂山实验室、山东师范大学图书馆、国防科技大学气象海洋学院。第一作者厉运周,男,1984年出生,山东日照人,博士,副研究员,主要从事海洋环境监测技术研究;通信作者郑良,男,1977年出生,河南南阳人,博士,副研究员,从事海洋防污防腐研究;通信作者王军成,男,1952年出生,山东招远人,研究员,中国工程院院士,从事海洋环境监测工程科技研究和战略研究。本文受基金项目赞助,山东省重点研发计划项目(2023ZLYS01)、国家重点研发计划项目(2022YFC3104200)、中国工程院战略研究与咨询项目(2022-DFZD-35, 2023-XBZD-09, 2021-XBZD-13)、齐鲁工业大学(山东省科学院)科教产融合试点工程重大创新专项项目(2023HYZX01)。文章来自《海洋科学》(2024年第1期),参考文章略,版权归出版单位与作者所有,用于学习与交流,转载也请备注由“溪流之海洋人生”微信公众平台编辑与整理。

声明:本公众号相关内容均来自主流媒体及公众号,非商业用途,并不意味着赞同其观点或证实其内容的真实性。版权归原作者所有,如有发现侵犯您的权益,请后台联系编辑,我们会尽快删除相关侵权内容。

