多家单位已公示2024年度自然资源科学技术奖初审结果,测绘组有91项成果通过初审,中国海洋学会评审组41项成果通过初审,中国自然资源学会评审组38项成果通过初审,中国太平洋学会评审组21项成果通过初审,中国地质矿产经济学会评审组31项成果通过初审,土地学会评审组65项成果通过网评,中国地质学会评审组187项成果通过初审。整理汇总如下:
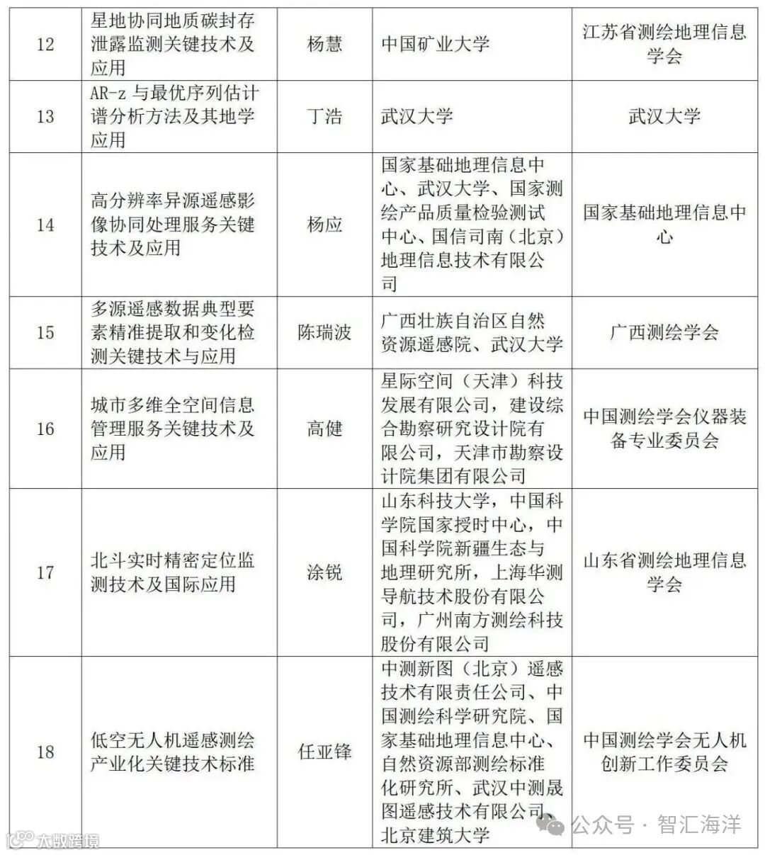
1、2024年自然资源科技奖(测绘组)
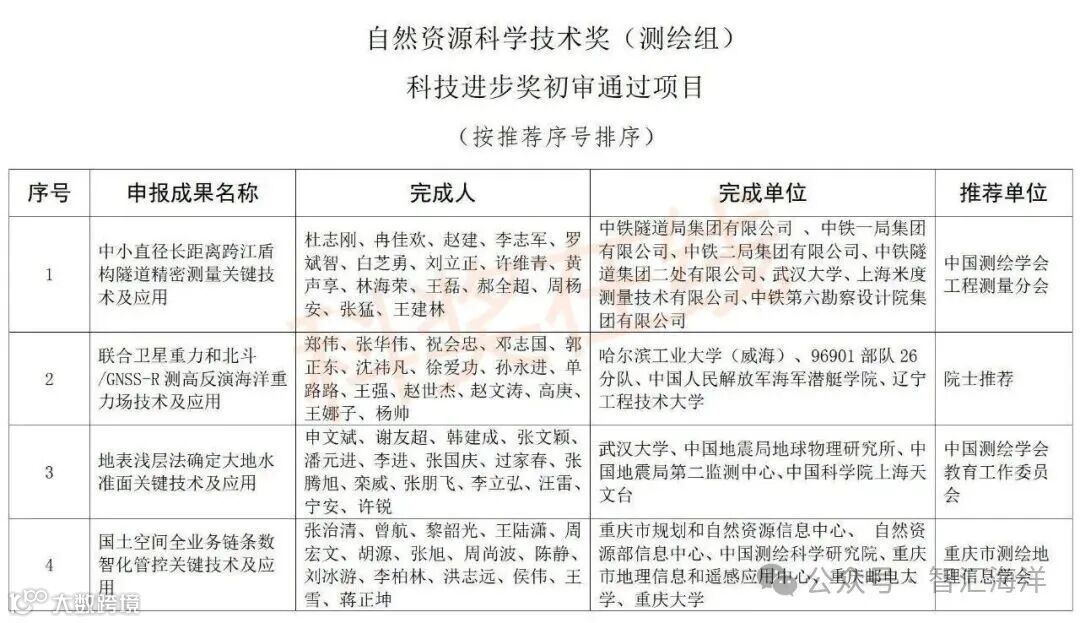
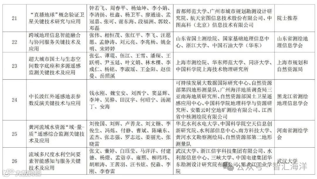
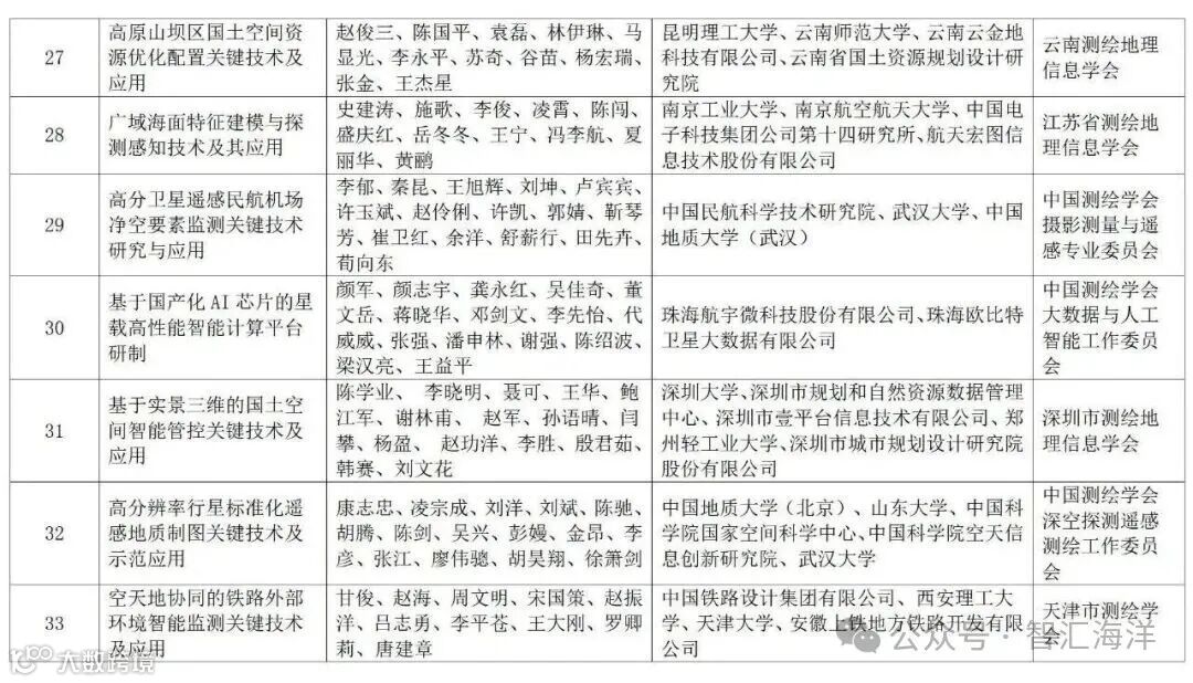
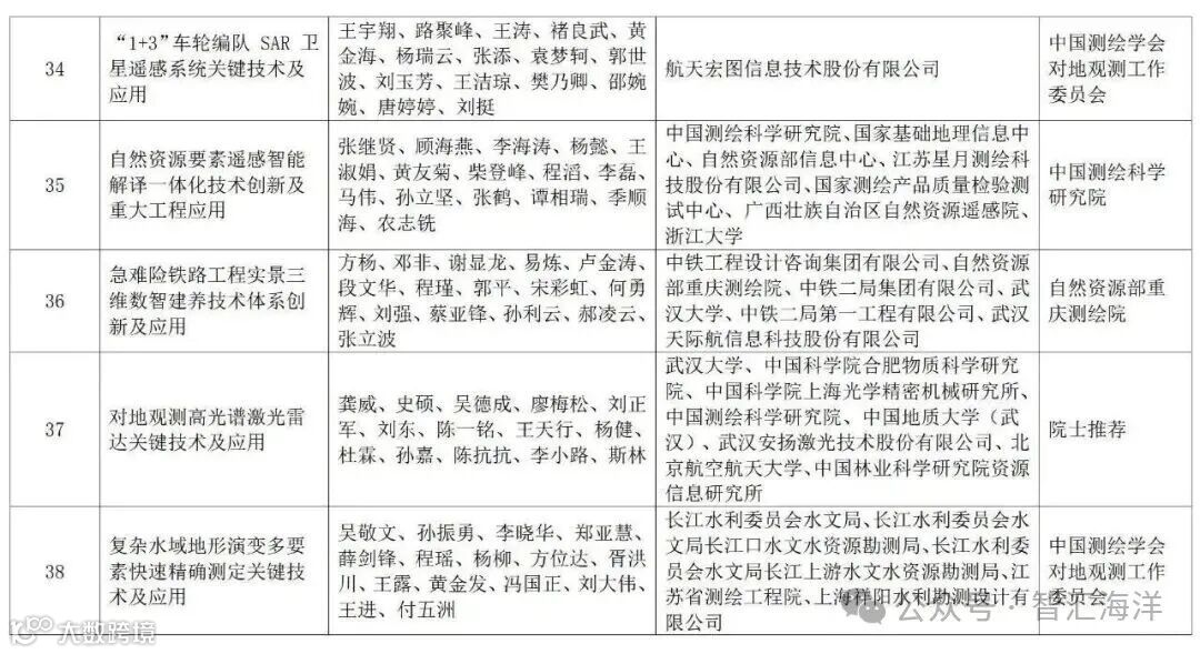
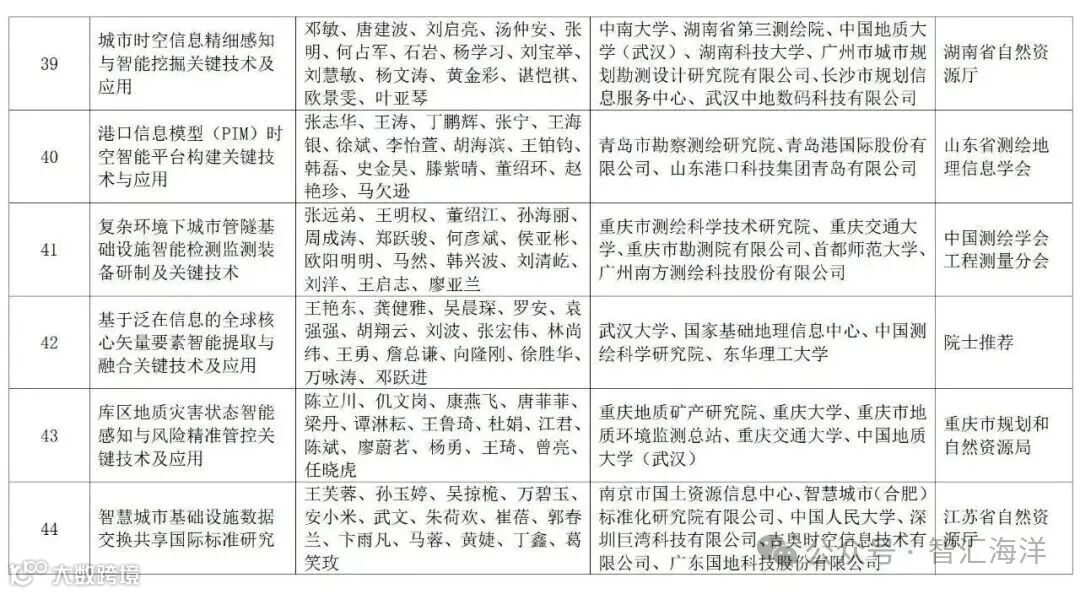
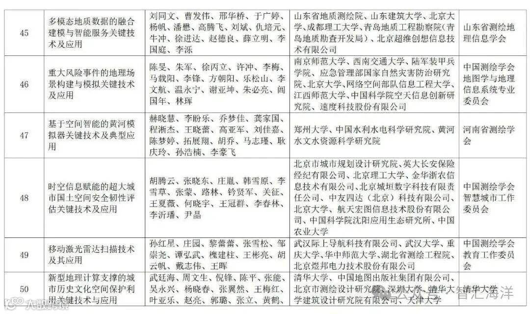
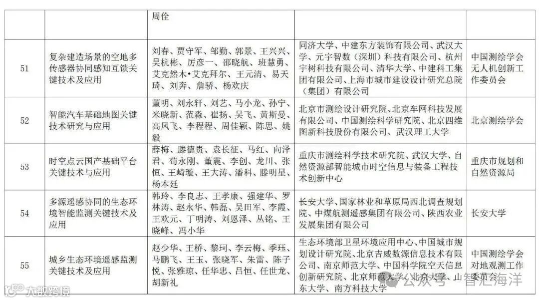
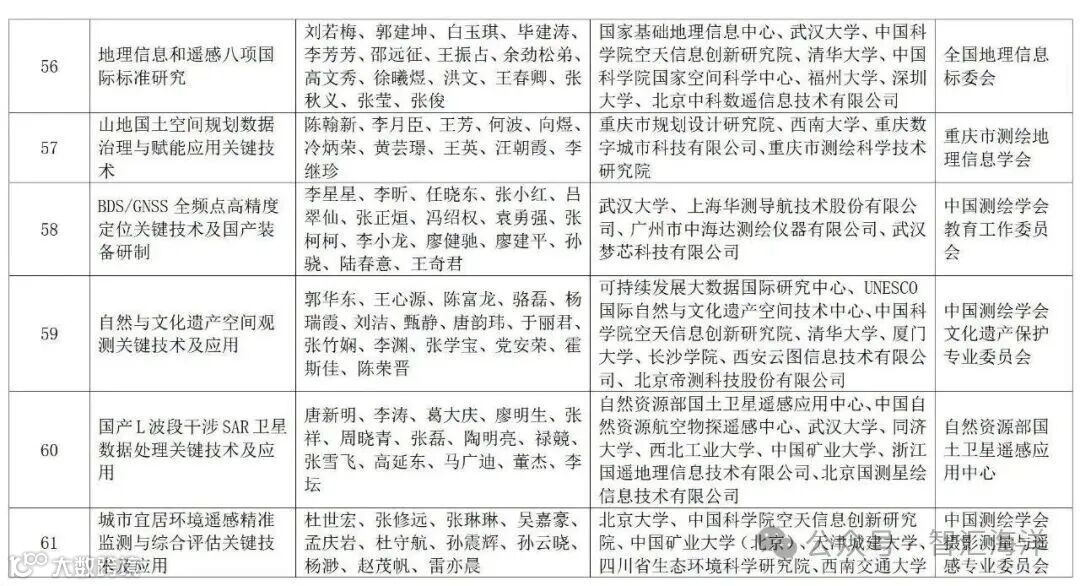
2024年度自然资源科学技术奖(测绘组)初审工作已结束,共有91项申报成果通过初审。其中,科技进步奖73项,青年科技奖18项。














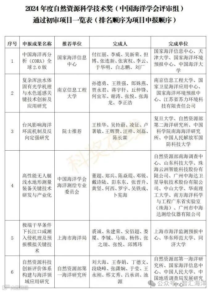
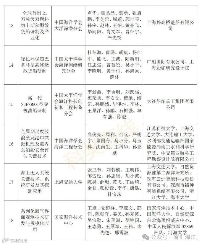
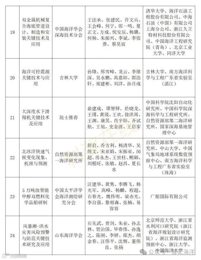
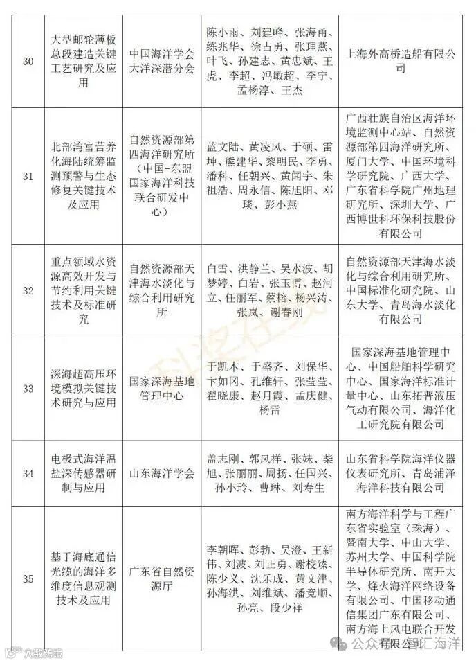
2、2024年自然资源科技奖(中国海洋学会评审组)
中国海洋学会组织专家对通过经形式审查的51项科技进步奖候选项目进行了初审,共计41项科技进步奖候选项目获通过。
3、2024年自然资源科技奖(中国自然资源学会评审组)
2024年度自然资源科学技术奖初评工作已结束,中国自然资源学会评审组38项成果(26项科技进步奖、12项青年科技奖)通过初评。
2024年度自然资源科学技术奖初评工作已结束,中国自然资源学会评审组38项成果(26项科技进步奖、12项青年科技奖)通过初评。
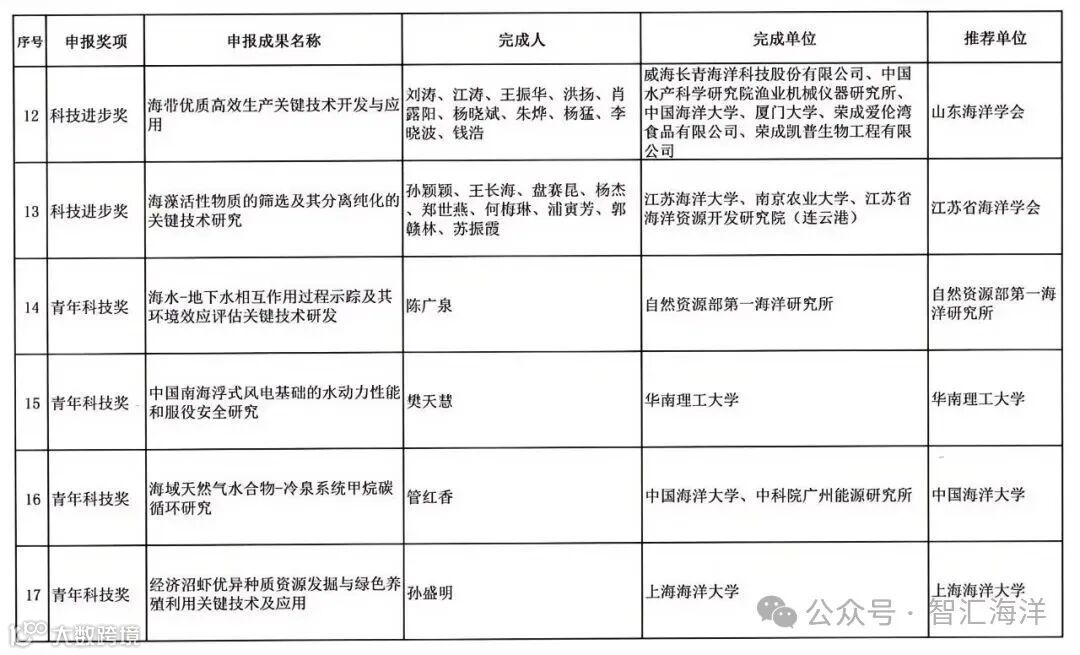
2024年度自然资源科学技术奖(中国太平洋学会评审组)初审工作已结束,共有21项候选项目通过初审。其中,科技进步奖13项,青年科技奖8项。
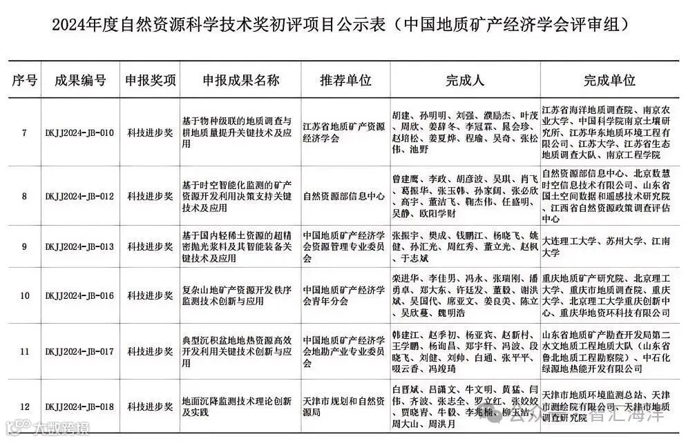
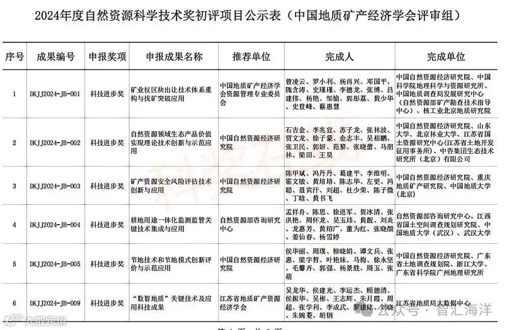
5、2024年自然资源科技奖(中国地质矿产经济学会评审组)
2024年度自然资源科学技术奖初评工作已结束,中国地质矿产经济学会评审组有21项科技进步奖、10项青年科技奖通过初评。
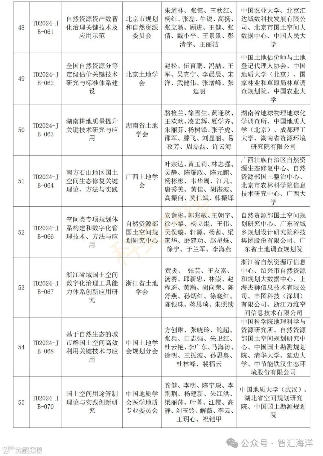
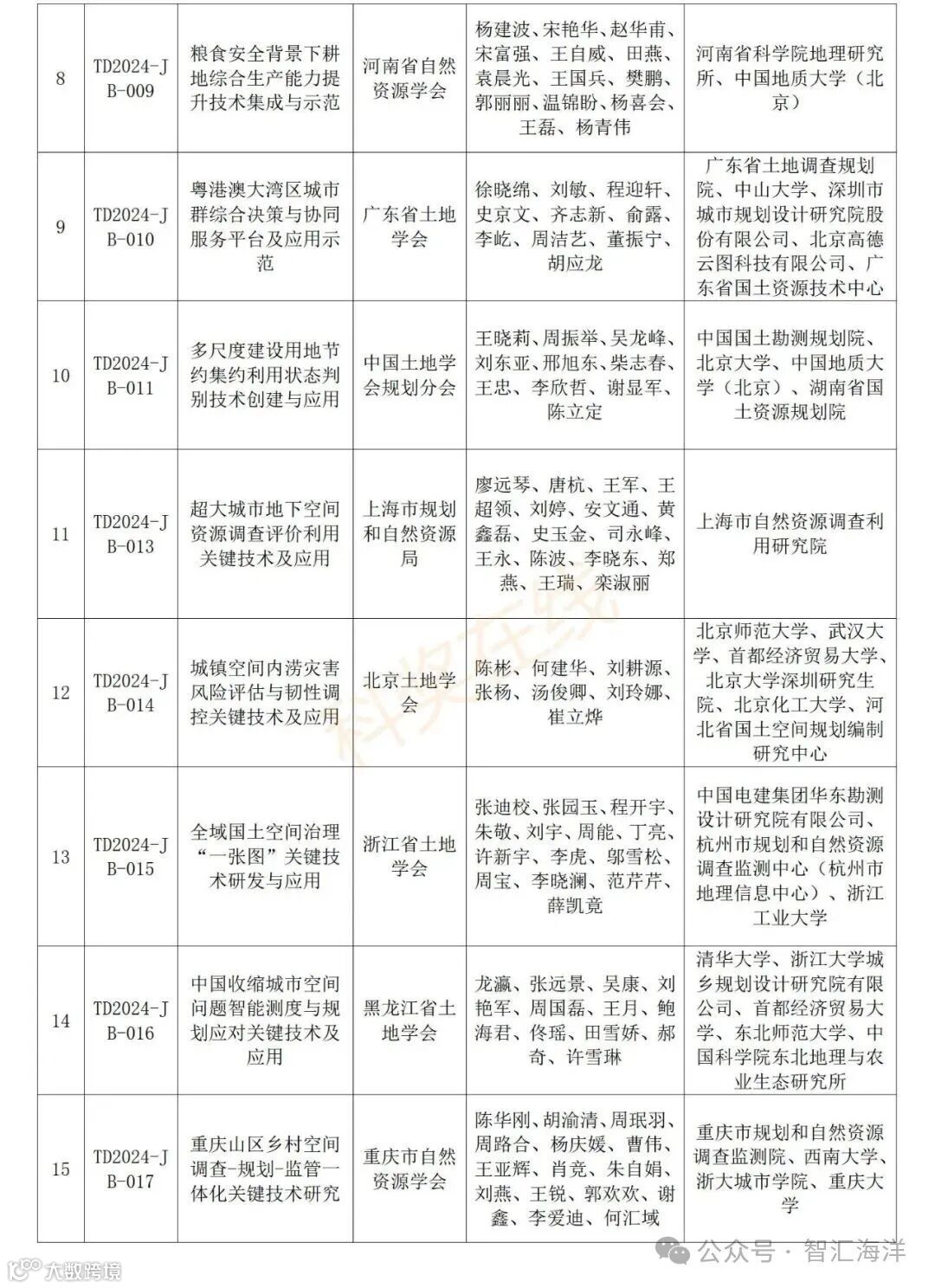
6、2024年自然资源科技奖 (土地学会评审组)
2024年度自然资源科学技术奖(土地学会评审组)网评工作已结束,现将通过网评的65项项目的基本信息进行公示。
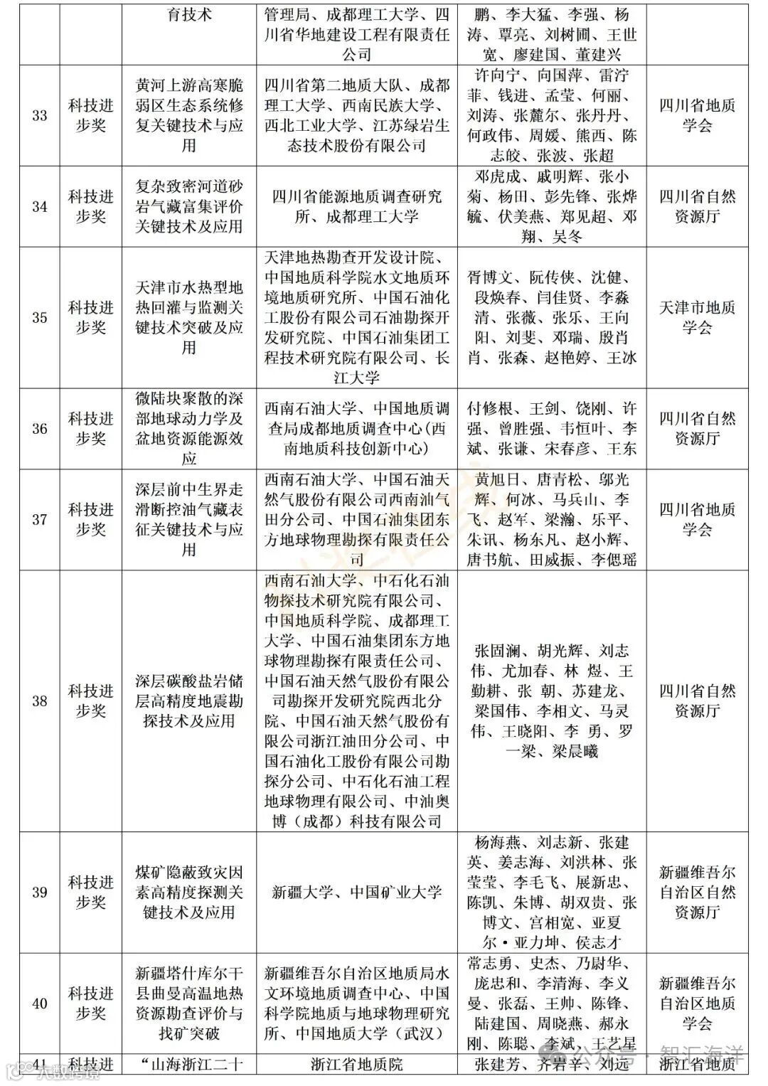
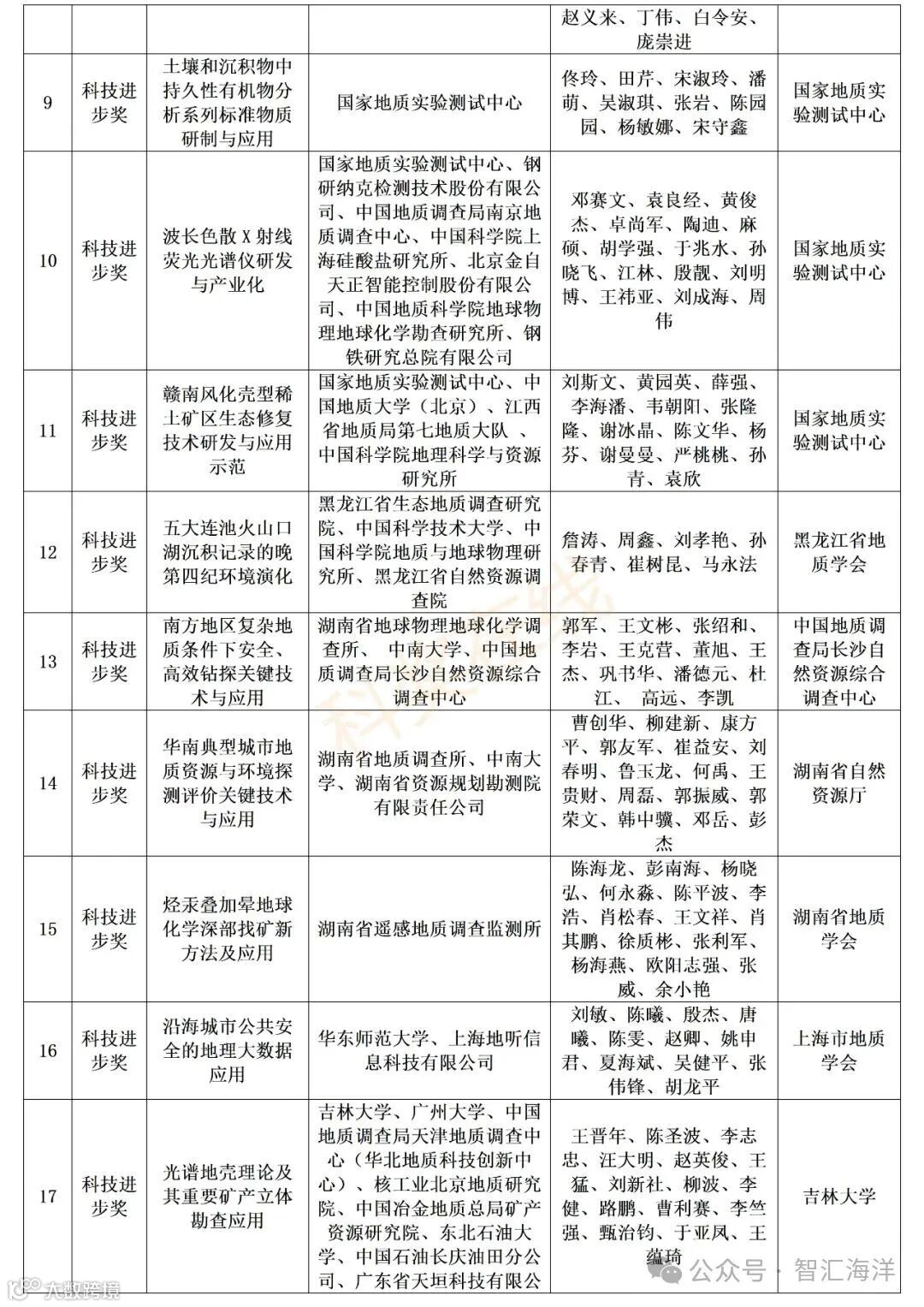
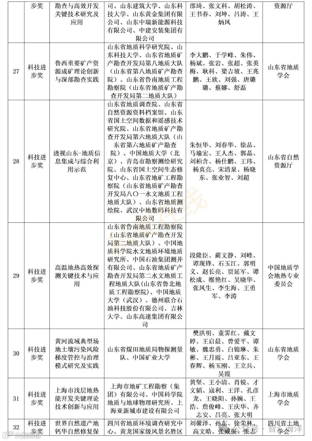
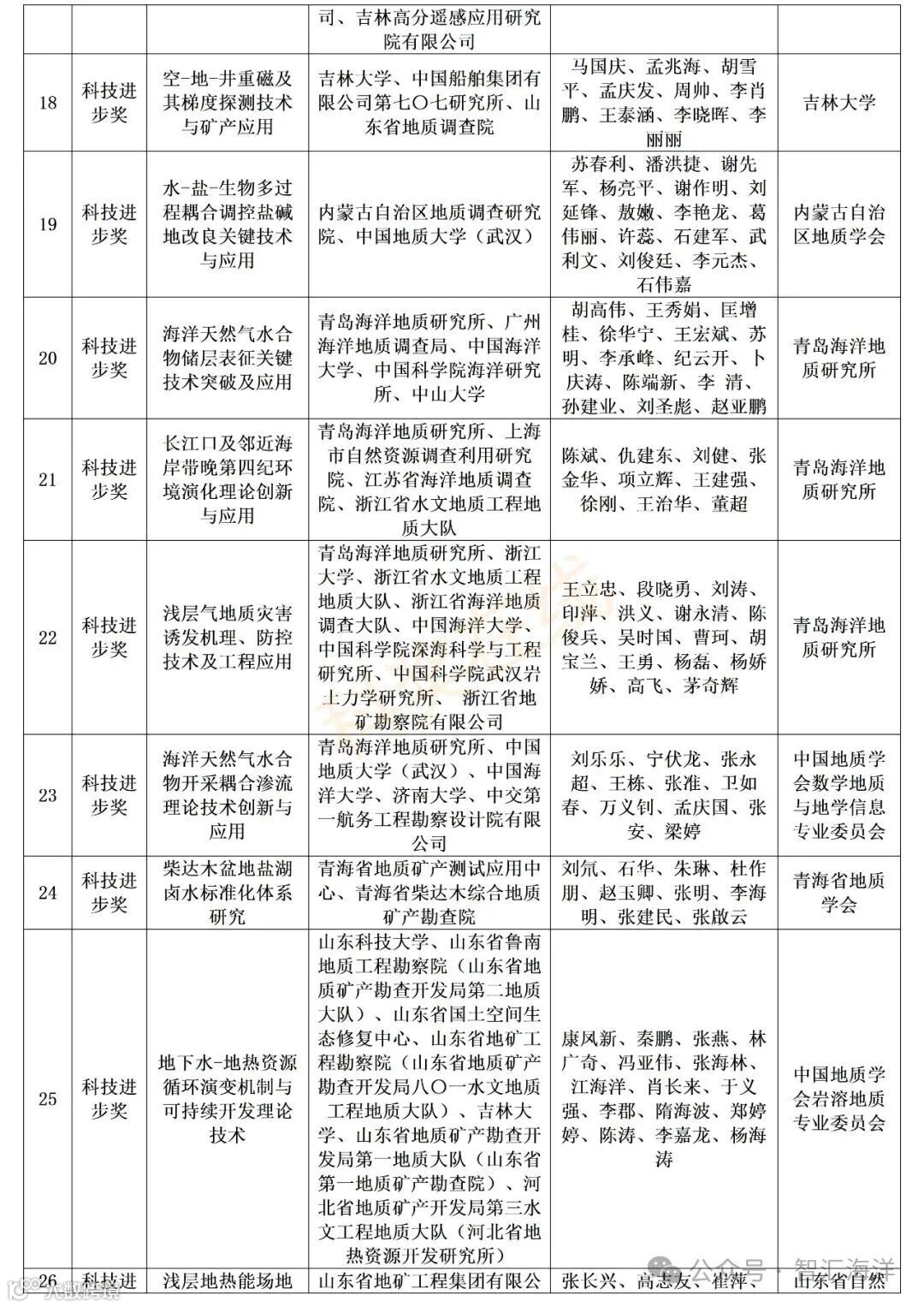
7、2024年自然资源科技奖(中国地质学会评审组)
中国地质学会组织专家对232项科技进步奖候选项目和78项青年科技奖候选项目进行了初审,共计有140项科技进步奖候选项目和47项青年科技奖候选项目通过初审。
上下滚动查看更多
声明:本公众号相关内容均来自主流媒体及公众号,非商业用途,并不意味着赞同其观点或证实其内容的真实性。版权归原作者所有,如有发现侵犯您的权益,请后台联系编辑,我们会尽快删除相关侵权内容。








