大数跨境
0
0

深海科技:海洋强国战略的关键支柱

深海科技:海洋强国战略的关键支柱 智慧海洋公众交流平台
2025-07-02
3
导读:【天风策略】吴开达/肖峰摘 要 海洋经济驱动经济提速,深海科技为其注入新质内涵海洋经济有效拉动 GDP 增长

【天风策略】吴开达/肖峰




摘 要 


海洋经济驱动经济提速,深海科技为其注入新质内涵
海洋经济有效拉动 GDP 增长,产业空间具备规模。根据《2024 年中国海洋经济统计公报》,2024 年全国海洋生产总值首次突破 10 万亿元,占 2024 年国内生产总值 7.8%,海洋经济是驱动经济增长的重要模块。政府报告在新质生产力部分首次提及“深海科技”,为海洋经济注入新内涵。2025 年政府工作报告提出,“开展新技术新产品新场景大规模应用示范行动,推动商业航天、低空经济、深海科技等新兴产业安全健康发展。”我们认为,深海科技与商业航天、低空经济并列,有望获得较高速发展,尤其是在深海装备、深海探索等核心科技领域。
多省市加快布局海洋经济发展新蓝图
海洋经济政策正呈现 "高端化、智能化、绿色化"协同发展态势,通过构建多层级产业体系、强化科技创新与区域联动,加速向深远海和战略性新兴产业拓展。2025年6月,上海市发布《上海市海洋产业发展规划(2025-2035)(征求意见稿)》,提出形成"3+5+X"产业体系。2025年2月广东省发布《广东省促进海洋经济高质量发展条例(草案修改稿征求意见稿)》,提出重点支持八大海洋新兴产业集群。
深海科技投资图谱
建设海洋强国是实现中华民族伟大复兴的重大战略任务。作为海洋强国的核心标志,海洋科技发展水平直接决定了海洋资源开发的深度。在此战略框架下,深海科技已成为关键支柱,其产业链主要涵盖三大领域:深海材料研发、深海装备制造及深海数智化应用。
1)深海材料
深海材料是深海科技发展基础,主要包括结构材料和浮力材料。据估计,海洋蕴藏了超过全球70%的油气资源,开发和利用这些资源需要解决由于水深造成的低温、高压、环境恶劣、作业条件复杂的一系列开发技术问题。在深海油气资源的开发过程中,深海材料的研究和应用占有重要地位,海洋材料是深海科技的基础。深海中主要应用的材料类型分为两类,一种是制造耐压壳使用的结构材料,另外一种是制造深潜器所用的浮力材料。深海应用中主要材料的研制包括高性能钢、合金材料和复合材料。建议关注特种钢材、钛合金、高分子材料等相关领域。
2)深海装备
深海开发需深海水下技术装备发展作支撑。深海开发面临复杂多变的环境水下因素挑战,亟需高水平的深海水下技术装备作支撑。船舶与海工装备产业也迎来新一轮发展机遇。自2021年进入行业上升周期以来,全球船海产业景气度持续攀升,我国造船业规模实现快速增长,2024年造船完工量同比增长13.8%,新接订单量同比增长58.8%,手持订单量同比增长49.7%。建议关注海洋工程装备制备、海洋装备配件和海洋观测仪器等相关领域。
3)深海数智化
海洋数字化、智能化是深海科技发展的重要方向。海洋电子信息产业加速向网络化与智能化方向转型升级。“数字海洋”是指以新一代信息技术为支撑,以海洋数字孪生为要件,以全要素数字化为特征,以海洋决策科学化、治理精准化、服务高效化、生产智能化、运行协同化为目的,是构建现代海洋产业体系、提升海洋科技创新能力的重要基础,是推进海洋治理体系和治理能力现代化水平的重要引擎。建议关注海底数据中心、海洋大数据、海洋通信等相关领域。
风险提示:
产业发展进程不及预期;政策出台和落地具备不确定性;宏观经济波动

正 文

1. 海洋经济驱动经济提速,深海科技为其注入新质内涵
海洋经济有效拉动 GDP 增长,产业空间具备规模。根据《2024 年中国海洋经济统计公报》,2024 年全国海洋生产总值首次突破 10 万亿元,占 2024 年国内生产总值 7.8%,产业规模上,海洋经济具备广阔的空间,是驱动经济增长的重要模块。海洋经济对 GDP 的拉动作用达 11.5%,已成为驱动经济增长的新引擎。
政府报告在新质生产力部分首次提及“深海科技”,为海洋经济注入新内涵。2025 年政府工作报告提出,“开展新技术新产品新场景大规模应用示范行动,推动商业航天、低空经济、深海科技等新兴产业安全健康发展。”我们认为,深海科技与商业航天、低空经济并列,有望获得较高速发展,尤其是在深海装备、深海探索等核心科技领域。

2.多省市加快布局海洋经济发展新蓝图

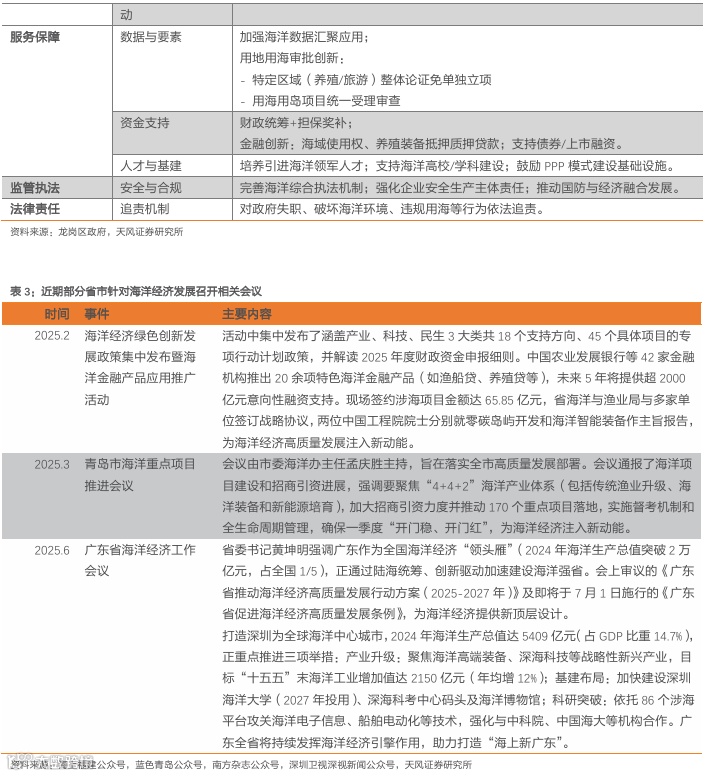
海洋经济政策正呈现 "高端化、智能化、绿色化"协同发展态势,通过构建多层级产业体 系、强化科技创新与区域联动,加速向深远海和战略性新兴产业拓展。2025年6月,上 海市发布《上海市海洋产业发展规划(2025-2035)(征求意见稿)》,提出形成"3+5+X"产 业体系。2025年2月广东省发布《广东省促进海洋经济高质量发展条例(草案修改稿征求 意见稿)》,提出重点支持八大海洋新兴产业集群。此外福建2025年2月13日举办“海洋 经济绿色创新发展政策集中发布暨海洋金融产品应用推广活动”,一次性发布海洋科技创 新能力提升、海洋领域新技术新产品新场景应用推广、水产种业振兴、深远海养殖高质量 发展、水产品加工高质量发展、“美丽渔村”建设等多个专项行动计划。山东青岛: 2025 年3月20日,青岛市海洋发展局召开全市海洋重点项目推进会议,出要改造提升现代渔 业等传统优势产业,培育壮大海洋装备、海洋新能源等海洋新兴产业,强力推进深海开发 等海洋未来产业。广东省2025年6月26日,全省海洋经济工作会议召开,为海洋经济提 供新顶层设计。


3. 深海科技投资图谱
深海已成为世界各国竞相争夺的战略新空间。全球海洋平均水深3800m,接近90%的海洋水深超过1000m,接近30%的海洋水深超过3000m;海洋中超过6500m的深渊海沟有26个,所涉海域接近我国陆地面积。建设海洋强国是实现中华民族伟大复兴的重大战略任务。作为海洋强国的核心标志,海洋科技发展水平直接决定了海洋资源开发的深度。在此战略框架下,我们认为深海科技已成为关键支柱,其产业链主要涵盖三大领域:深海材料研发、深海装备制造及深海数智化应用。
3.1. 深海材料
深海材料是深海科技发展基础,主要包括结构材料和浮力材料。据估计,海洋蕴藏了超过全球70%的油气资源,开发和利用这些资源需要解决由于水深造成的低温、高压、环境恶劣、作业条件复杂的一系列开发技术问题。在深海油气资源的开发过程中,深海材料的研究和应用占有重要地位,海洋材料是深海科技的基础。深海中主要应用的材料类型分为两类,一种是制造耐压壳使用的结构材料,另外一种是制造深潜器所用的浮力材料。深海应用中主要材料的研制包括高性能钢、合金材料和复合材料。建议关注特种钢材、钛合金、高分子材料等相关领域。
3.2. 深海装备
深海开发需深海水下技术装备发展作支撑。深海开发面临复杂多变的环境水下因素挑战,亟需高水平的深海水下技术装备作支撑。深海水下技术装备指用于开展深海环境和资源的调查、勘探及开发利用的技术与装备,涉及深海观测 / 探测与感知、水下施工作业、深海油气生产、深海矿产开发等装备领域。认知海洋是开发、保护海洋的前提,需要依赖水下探测感知装备的发展;海洋资源绿色开发则依赖深海资源水下勘探、施工、油气生产、矿产开发以及探测感知技术装备与产业链的协同保障;海洋生态环境保护则需依靠水下技术装备各体系间的协同合作。船舶与海工装备产业也迎来新一轮发展机遇。自2021年进入行业上升周期以来,全球船海产业景气度持续攀升,我国造船业规模实现快速增长,2024年造船完工量同比增长13.8%,新接订单量同比增长58.8%,手持订单量同比增长49.7%。同时,船海产业加速向智能化、低碳化方向转型升级。以大模型为引领的智能化浪潮正深刻重塑产业格局,船舶自动驾驶、智能航行等关键技术取得重要突破,智能管理系统应用范围不断扩大。建议关注海洋工程装备制备、海洋装备配件和海洋观测仪器等相关领域。
3.3. 深海数智化
海洋数字化、智能化是深海科技发展的重要方向。海洋电子信息产业加速向网络化与智能化方向转型升级。在装备技术方面,海洋观测装备已实现快速、低成本、差异化的组网运行,逐步由“平台为中心”向“网络为中心”转变,并向通用化、模块化深入发展。在信息传输领域,5G通信、量子通信、中微子通信等新型通信技术加快应用,推动海洋信息传输向宽覆盖、跨介质、网络化、全天候及实时方向发展。与此同时,垂类大模型发展势头迅猛,PortGPT1.0、ShippingGPT等专业模型相继推出,DeepSeek大模型在多个港口实现规模化部署,带动港航全产业链智能化转型,为海洋电子信息产业发展注入新动能。海底数据中心是海洋数字化发展的关键基础设施。“数字海洋”是指以新一代信息技术为支撑,以海洋数字孪生为要件,以全要素数字化为特征,以海洋决策科学化、治理精准化、服务高效化、生产智能化、运行协同化为目的,是构建现代海洋产业体系、提升海洋科技创新能力的重要基础,是推进海洋治理体系和治理能力现代化水平的重要引擎。数据中心是“数字海洋”中关键的一环,而海底数据中心有着诸多优势。海底数据中心由岸站、海底光电复合缆、海底分电站及海底数据舱组成。海底数据中心主体结构为罐体结构,电气设备、冷却系统均布置在罐体内部,罐体顶部为海水冷却系统,海底中心有诸多优势。建议关注海底数据中心、海洋大数据、海洋通信等相关领域。
4.风险提示
1)产业发展进程不及预期:深海科技相关产业技术迭代周期或较长,商业化路径待进一步明确。
2)政策出台和落地具备不确定性:深海科技相关政策的出台和已出台政策的落地情况具备不确定性,若政策支持力度下降可能导致相关投资放缓。
3)宏观经济波动:全球利率环境超预期变化或影响科技板块估值。


报告信息

证券研究报告:《深海科技:海洋强国战略的关键支柱—产业赛道投资图谱》

对外发布时间:2025年6月29日

证券分析师:吴开达

资格编号:S1110524030001

邮箱:wukaida@tfzq.com

证券分析师:肖峰

资格编号:S1110524040003

邮箱:xiaofeng@tfzq.com

报告发布机构:天风证券股份有限公司(已获中国证监会许可的证券投资咨询业务资格)

欢迎关注吴开达策略知行,“分享”、“在看”,点亮“星标”,及时收到最新研究,感谢您与我们交流共勉,一同提高认知、提升心性~



【声明】内容源于网络
0
0
智慧海洋公众交流平台
我们旨在给对智慧海洋感兴趣的朋友提供一个相互交流学习的平台!这里汇聚了来自海洋领域的顶级专家、计算机通信高手、各大著名研究机构学者以及奋斗在海洋产业化一线的管理、研发、销售人才……欢迎大家随时随意交流,共同促进智慧海洋事业的快速发展!
内容 928
粉丝 0
智慧海洋公众交流平台 我们旨在给对智慧海洋感兴趣的朋友提供一个相互交流学习的平台!这里汇聚了来自海洋领域的顶级专家、计算机通信高手、各大著名研究机构学者以及奋斗在海洋产业化一线的管理、研发、销售人才……欢迎大家随时随意交流,共同促进智慧海洋事业的快速发展!
总阅读259
粉丝0
内容928