《管理办法》共分总则、规划建设、项目准入、信息化建设、安全生产、环境保护、管理监督、附则八章,35条。
主要内容如下:
第一部分,总则。明确了适用范围和政府部门职责分工,坚持园区属地管理原则。
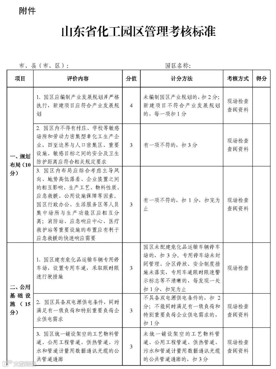
第二部分,规划建设。指出园区规划建设应纳入城市统一规划和管理,明确了园区扩大面积审核程序,对园区公共设施、安全布局、产业发展等方面提出了明确的要求。
第三部分,项目准入。明确了入园项目准入原则,对新建扩建危险化学品建设项目设置了准入条件,对“亩产效益”达不到省政府文件要求的项目禁止入园。
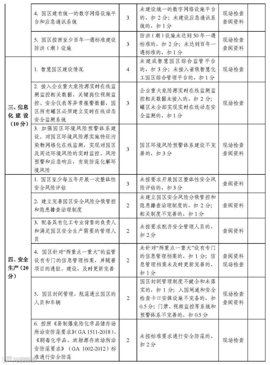
第四部分,信息化建设。提出园区要大力推进智慧化工园区建设,利用信息化手段打造化工园区安全、环保、应急一体化管理体系,提升基础设施建设和专业化管理水平。
第五部分,安全生产。健全完善园区风险管控和隐患排查机制,分别从开展整体性安全风险评估、封闭化管理、危险化学品存储、消防设施建设、管理机构配备、应急预案演练、安全培训等方面提出了工作要求,确保园区安全生产措施落到实处、见到实效。
第六部分,环境保护。从园区污水处理、大气污染物排放、土壤污染防治、危险废物处置、突发环境事件应急演练等方面提出了具体要求。
第七部分,管理监督。加强对园区运行情况的考核,实施动态管理,明确化工园区每三年考核一次,专业化工园区每两年考核一次。对考核不合格的给予警告,限期整改;对在规定时限内整改仍不合格的,取消园区资格。
第八部分,附则。明确了省政府公布的化工重点监控点参照本《管理办法》执行。
附:山东省化工园区管理办法(试行)(征求意见稿)









来源:环保365
END
csrcare| 合规网
往期精选





