“插座茅”公牛集团于日前公布了三季报。
在三季度“吃了”近3亿的反垄断罚单后,该公司第三季度季度净利润同比下滑-1.3%。不过在领这张罚单之前,公牛集团就获得政府补贴2.59亿元。
对此,安信证券指出,虽然该公司受到2.95亿的反垄断处罚,但是此前获政府补助较多,基本抵消了反垄断处罚对业绩的影响。
早在几天前,公牛集团董秘在投资者互动平台也表示:“反垄断未对公司生产经营及持续发展造成重大影响,目前公司及子公司生产经营情况正常。我们将专注主业,不断创新,为消费者提供安全可靠的好产品,为投资者创造持续的价值回报。”
与此同时,三季度公牛集团遭高瓴减持超600万股,而兴全明星基金经理谢治宇则大手笔增持近420万股,其管理的兴全合润和兴全合宜两只基金新晋成为前十大流通股股东。
2021年10月28日晚,公牛集团披露了2021年三季报。报告显示,第三季度公牛集团实现营收31.93亿元,同比增长5.08%;归母净利润7.85亿元,同比下滑-1.3%。
公牛集团前三季度实现营收9.13亿元,同比增长26.10%;归母净利润22.06亿元,同比增长37.98%。
观察者网注意到,该公司第三季度出现净利润下滑,与报告期内缴纳反垄断罚款2.95亿元不无关系。
早在今年5月,浙江省市场监督管理局决定对公牛集团涉嫌与交易相对人达成并实施垄断协议行为进行立案调查。
时隔四个月后,公牛集团收到浙江省市场监督管理局出具的《行政处罚决定书》。决定书显示,因该公司构成与交易相对人达成并实施垄断协议的行为,并处2020年度境内销售额98.27亿元3%的罚款,计2.95亿元。
对此,公牛集团表示,上述处罚金额占该公司最近一期经审计净利润的12.74%,预计会减少该公司2021年度净利润2.95亿元。
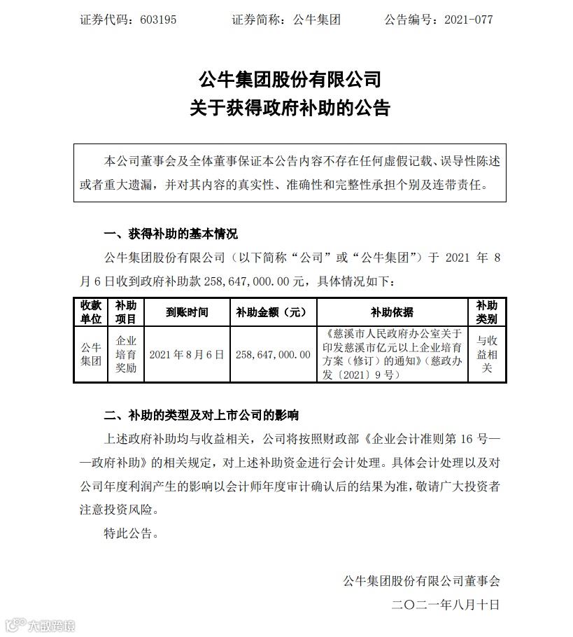
需要指出的是,在公牛集团被罚款之前,该公司于今年8月收到政府补助款2.59亿元,补助项目为“企业培育奖励”。
三季报显示,第三季度公牛集团计入当期损益的政府补助达3.36亿元,而去年同期,该数据仅为0.41亿元。
若不考虑罚款2.95亿元和政府补助的2.59亿元,公牛集团在第三季度的净利润或为7.44亿元,较上年同期增长3.27%。然而与往年同期相比,该公司的净利润增速已明显放缓。
来源:观察者网,记者:李鹏涛,编辑:尹哲
联系我们
上海总部
联系方式:136 8176 4864 鲍女士
地址:上海市长宁区金钟路658号10号楼317室(东华大学国家大学科技园)
华南办公室
联系方式:137 5172 7804 叶先生
地址:广州市天河区黄埔大道中207号伟诚商务大厦701室
东北办公室
联系方式:137 5668 3878 王女士
地址:长春高新区硅谷大街3355号硅谷商务楼208B室
西南办公室
联系方式:173 1316 7792 符女士
地址:成都市锦江区静沙南路18号沙河中心B座1404
END
csrcare| 合规网
推荐阅读




