作者 |陆雅珺
编辑 |丘嘉怡
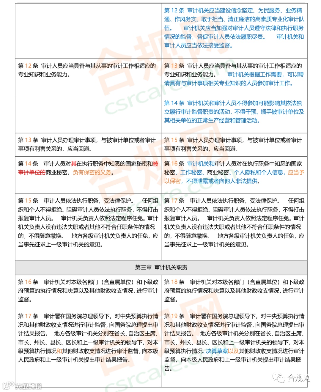
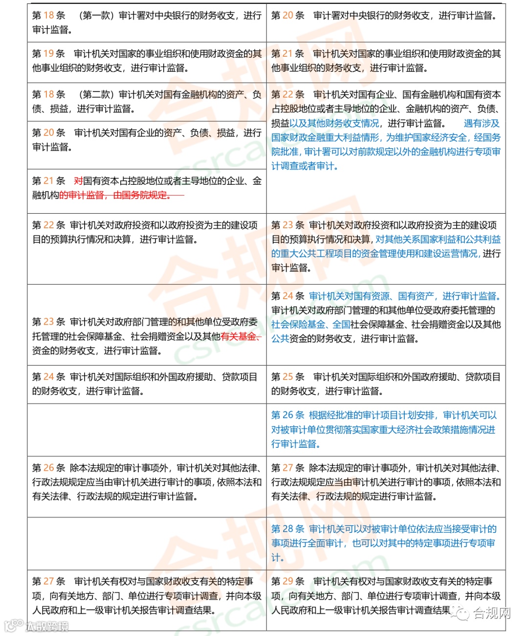
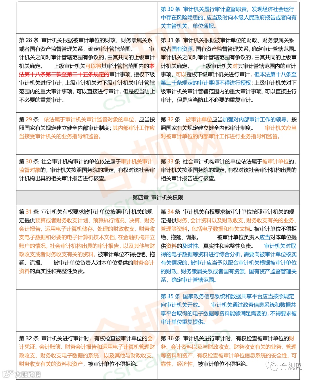
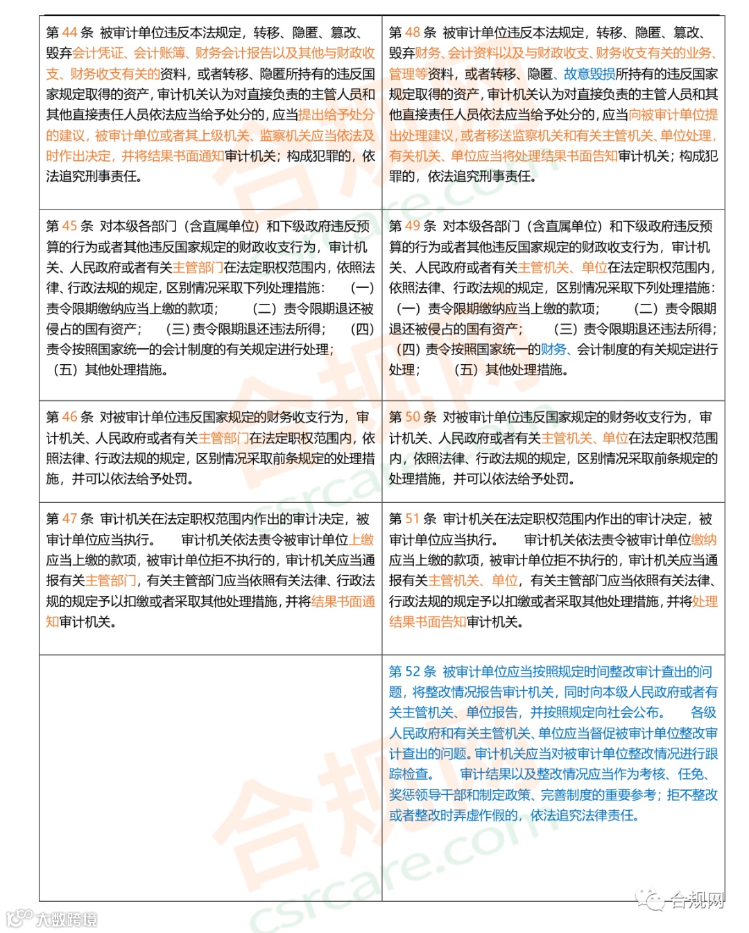
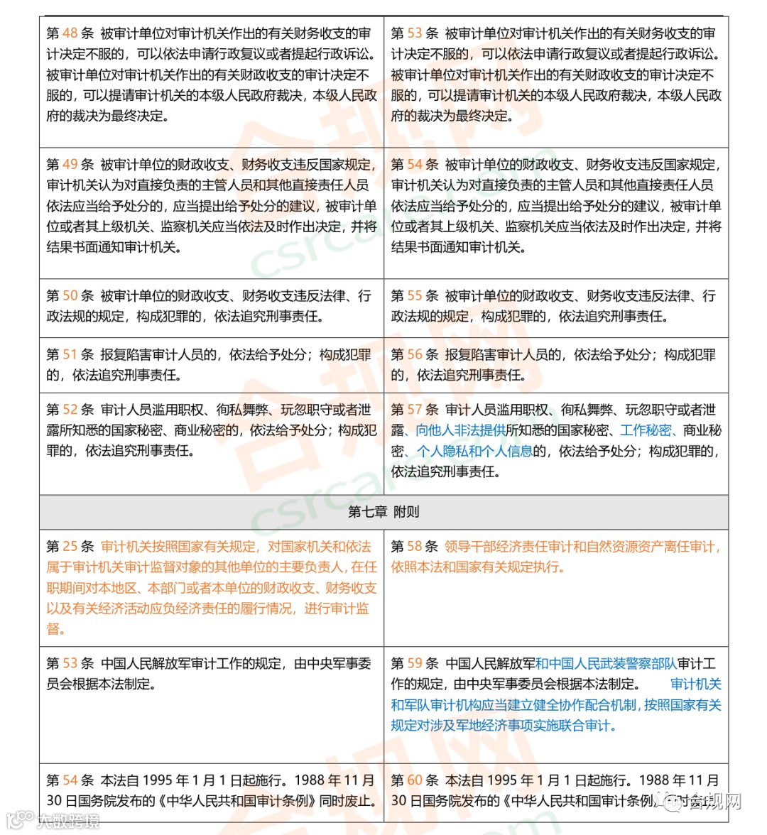
2021年10月23日,审计法迎来了第二次修正,本次审计法修改的主要内容包括:
坚持党对审计工作的领导;
扩展审计范围;
加强审计队伍建设;
赋予审计机关履行职责必需的权限;
严格规范审计行为;
明确审计整改和监督责任。

下面笔者就带大家逐条查看修改情况:
点击文末“阅读全文”,获取文件(word)








点击左下角“阅读原文”
获取文件(word版)
绿咨力-咨询顾问
助理工程师
国家清洁生产审核师
联系我们
上海总部
联系方式:136 8176 4864 鲍女士
地址:上海市长宁区金钟路658号10号楼317室(东华大学国家大学科技园)
华南办公室
联系方式:137 5172 7804 叶先生
地址:广州市天河区黄埔大道中207号伟诚商务大厦701室
东北办公室
联系方式:137 5668 3878 王女士
地址:长春高新区硅谷大街3355号硅谷商务楼208B室
西南办公室
联系方式:173 1316 7792 符女士
地址:成都市锦江区静沙南路18号沙河中心B座1404
END
csrcare| 合规网
推荐阅读




