隐患排查治理
该如何落实
2021年9月28日,甘肃省临夏州应急管理局执法人员在对甘肃某能源有限责任公司进行执法检查时,发现该公司主要负责人张某存在以下问题:
1. 未建立健全企业全员安全生产责任制;
2. 未组织制定企业安全生产规章制度;
3. 未组织制定安全生产教育和培训计划;
4. 未组织建立并落实安全风险分级管控和隐患排查治理双重预防工作机制;
5. 未组织实施本单位的生产安全事故应急救援预案等。
以上行为违反了《安全生产法》第二十一条的规定。临夏州应急管理局根据《安全生产法》第九十四条第一款的规定并结合自由裁量,责令该公司主要负责人张某限期改正,并作出罚款人民币5万元的行政处罚决定。
2021年10月21日,江苏省淮安市应急管理局安全生产监察支队联合盱眙县应急管理局执法人员对淮安某光电科技有限公司进行执法检查时,发现该公司主要负责人万某红存在以下问题:
1. 未建立健全并落实本单位全员安全生产责任制,加强安全生产标准化建设;
2. 未组织制定并实施本单位安全生产规章制度和操作规程;
3. 未组织制定并实施本单位安全生产教育和培训计划;
4. 未保证本单位安全生产投入的有效实施;
5. 未组织建立并落实安全风险分级管控和隐患排查治理双重预防工作机制,未督促、检查本单位的安全生产工作,未及时消除生产安全事故隐患;
6. 未组织制定并实施本单位的生产安全事故应急救援预案。
上述行为违反了《安全生产法》第二十一条的规定。淮安市应急管理局根据《安全生产法》第九十四条第一款的规定并结合自由裁量,责令该公司主要负责人万某红限期改正,并作出罚款人民币4.5万元的行政处罚决定。
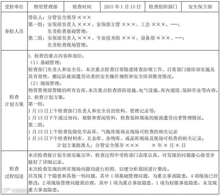
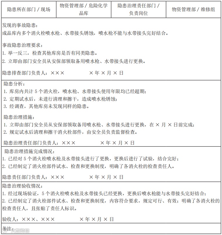
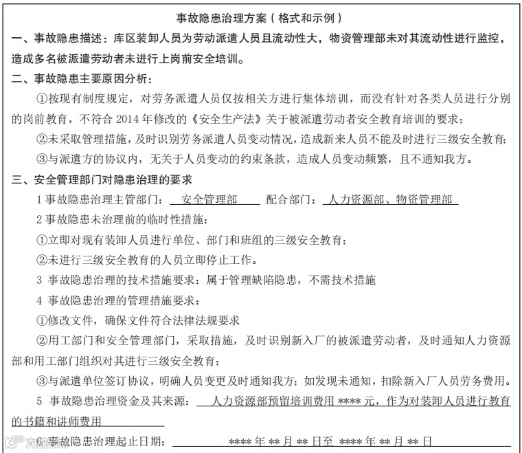
如何开展隐患排查治理
这八步请收好
安全生产十五条措施明确
企业主要负责人
必须严格履行第一责任人责任
在新修改的安全生产法中
有哪些相关规定
第二十一条 生产经营单位的主要负责人对本单位安全生产工作负有下列职责:
在刑法中
有哪些相关规定
第一百三十四条 在生产、作业中违反有关安全管理的规定,因而发生重大伤亡事故或者造成其他严重后果的,处三年以下有期徒刑或者拘役;情节特别恶劣的,处三年以上七年以下有期徒刑。
强令他人违章冒险作业,或者明知存在重大事故隐患而不排除,仍冒险组织作业,因而发生重大伤亡事故或者造成其他严重后果的,处五年以下有期徒刑或者拘役;情节特别恶劣的,处五年以上有期徒刑。
第一百三十四条之一 在生产、作业中违反有关安全管理的规定,有下列情形之一,具有发生重大伤亡事故或者其他严重后果的现实危险的,处一年以下有期徒刑、拘役或者管制:
(一)关闭、破坏直接关系生产安全的监控、报警、防护、救生设备、设施,或者篡改、隐瞒、销毁其相关数据、信息的;
(二)因存在重大事故隐患被依法责令停产停业、停止施工、停止使用有关设备、设施、场所或者立即采取排除危险的整改措施,而拒不执行的;
(三)涉及安全生产的事项未经依法批准或者许可,擅自从事矿山开采、金属冶炼、建筑施工,以及危险物品生产、经营、储存等高度危险的生产作业活动的。
来源:中国应急管理
联系我们
上海总部
联系方式:136 8176 4864 鲍女士
地址:上海市长宁区金钟路658号10号楼317室(东华大学国家大学科技园)
华南办公室
联系方式:137 5172 7804 叶先生
地址:广州市天河区黄埔大道中207号伟诚商务大厦701室
东北办公室
联系方式:137 5668 3878 王女士
地址:长春高新区硅谷大街3355号硅谷商务楼208B室
西南办公室
联系方式:158 8111 8381 刘先生
地址:成都市锦江区静沙南路18号沙河中心B座1404
END
csrcare| 合规网
推荐阅读












