作者 |齐文婷
编辑 |丘嘉怡
2021年12月31日11时11分,辽宁省大连市一市场的地下二层发生火情,事故致8人窒息死亡,1名消防员壮烈牺牲。据了解,事发地是大连最大的二级农副产品批发市场,也是大连市区内最大的水产品批发市场。一名商户称,当时火势特别大,他已经被浓烟熏得眼睛干疼、呼吸急促,但是顾不上太多,只想着赶紧往外冲。万幸的是,他及时逃了出来……2021年的最后一天,9个人的生命戛然而止,9个家庭支离破碎……
2021年5月21日,《人员密集场所消防安全管理》发布,并于2021年12月01日实施。为了避免悲剧再次发生,小编整理了如下消防安全制度和管理要求。
公众聚集场所投入使用、营业前,应依法向消防救援机构申请消防安全检查,并经消防救援机构许可同意;
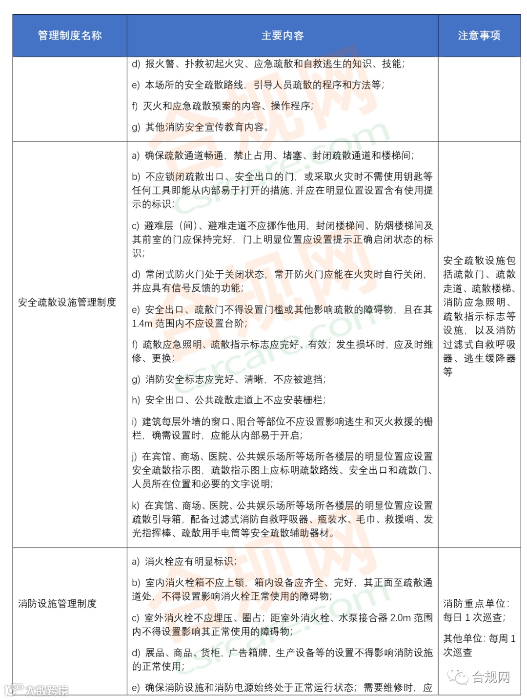
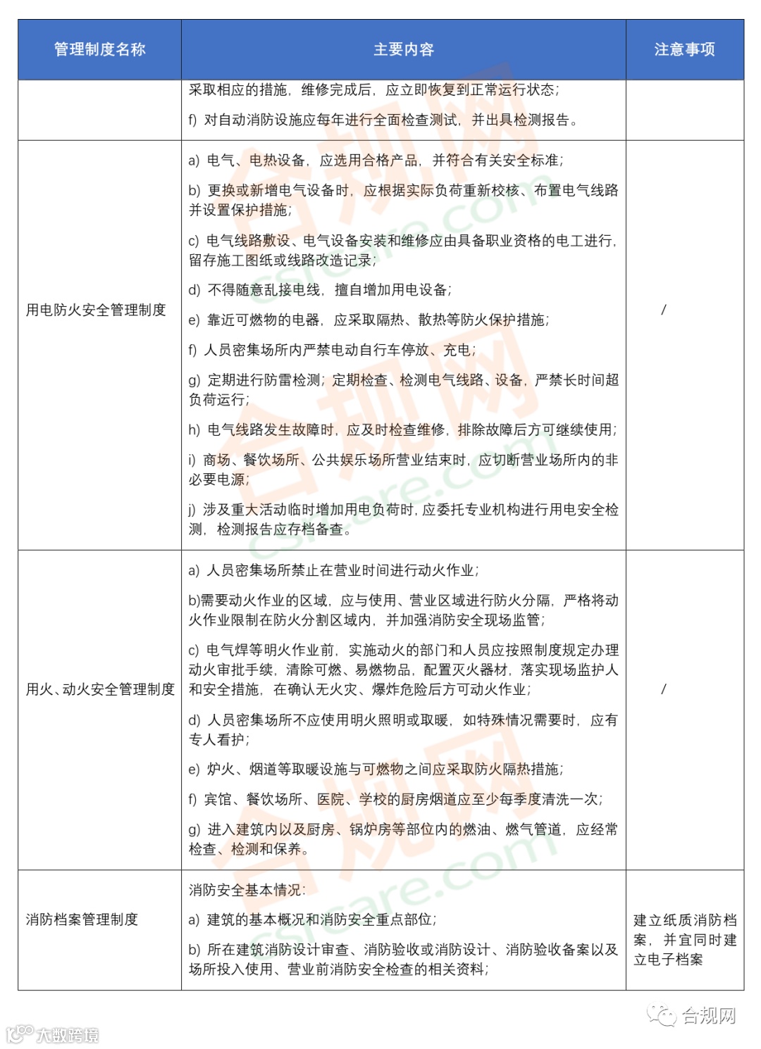
建筑四周不应搭建违章建筑,不应占用防火间距、消防车道、消防车登高操作场地,不应遮挡室外消火栓或消防水泵接合器,不应设置影响逃生、迷惑救援或遮挡排烟窗、消防救援口的架空管线、广告牌等障碍物;
人员密集场所不应擅自改变防火分区,不应擅自停用、改变防火分隔设施和消防设施,不应降低建筑装修材料的燃烧性能等级。建筑的内部装修不应改变疏散门的开启方向,减少安全出口、疏散出口的数量和宽度,增加疏散距离,影响安全疏散。建筑内部装修不应影响消防设施的正常使用
人员密集场所应在公共部位的明显位置设置疏散示意图、警示标识等。




点击阅读原文
获取《消防安全制度和管理要求》
绿咨力-咨询顾问
联系我们
上海总部
联系方式:136 8176 4864 鲍女士
地址:上海市长宁区金钟路658号10号楼317室(东华大学国家大学科技园)
华南办公室
联系方式:137 5172 7804 叶先生
地址:广州市天河区黄埔大道中207号伟诚商务大厦701室
东北办公室
联系方式:137 5668 3878 王女士
地址:长春高新区硅谷大街3355号硅谷商务楼208B室
西南办公室
联系方式:173 1316 7792 符女士
地址:成都市锦江区静沙南路18号沙河中心B座1404
END
csrcare| 合规网
推荐阅读
●【政策解读】排污许可证申请与核发技术规范 工业固体废物(试行)(HJ 1200—2021)




