企业合规建设的“一案一议”模式
——基于深圳市南山区人民检察院实践的分析
广东省深圳市南山区人民检察院、深圳大学合规研究院联合课题组
课题组负责人:黄滨,广东省深圳市南山区人民检察院副检察长,三级高级检察官课题组成员:叶海波,深圳大学合规研究院执行院长、深圳大学法学院副院长,教授;王倩,广东省深圳市南山区人民检察院综合业务 部负责人;廖庆南,广东省深圳市南山区人民检察院综合业务部法律政策研究负责人;卢雯雯,深圳大学合规研究院、深圳大学廉政研究院副研究员;林蔚、余得凯、俞子奇,深圳大学合规研究院研究助理;张倩,广东省深圳市南山区人民检察院
摘要:深圳市南山区人民检察院针对不同案件性质、内容和企业情况,在“先作出相对不起诉处理再对企业进行合规监督考察”“听证+不起诉+检察建议”和“第三方监管+刑事合规专员监管+不起诉”三种企业合规“一案一议”模式中,通过评估分析选择适用最合适的合规监督模式。企业合规“一案一议”模式在适用依据、第三方监管人经费保障、配套考评及激励机制等方面存在不足,需要通过完善配套考评及激励机制、建立企业合规专业研究机构、开展多种模式探索、建立容错机制等举措予以健全。
关键词:企业合规 检察实践 监管模式
全文
一、企业合规建设模式的实践和理论审视
(一)实践审视
各地检察院在实践中采取了不同的企业合规监管模式,如宁波市人民检察院和辽宁省人民检察院采用的是检察机关联合行政机关监管模式;深圳市宝安区人民检察院、福建省泉州市洛江区人民检察院和浙江宁波市岱山县人民检察院采用的是独立监控人制度,聘任律师事务所、会计师事务所等专业机构对企业合规情况进行调查、规划、监督;上海市金山区人民检察院和浦东新区人民检察院采用的是“第三方监管人+企业合规监督管理委员会”的模式。为避免单一模式在实践中可能出现的仅依靠行政机关和检察机关开展企业合规建设的监督工作后劲不足、难以满足企业合规建设的专业性和持续性要求,检察机关的职能弱化,企业与独立监控人在合规事项安排上发生争议、独立监控人出具的监控报告客观真实性存疑等问题,深圳市南山区人民检察院针对企业合规建设过程中的差异性,以“一案一议”方式构建多样化的合规治理模式。具体来说,深圳市南山区人民检察院的“一案一议”企业合规监督模式,是在办案过程中针对不同案件的性质、内容和企业情况,从当前实践中主要采用的“先作出相对不起诉处理再对企业进行合规监督考察”模式、“听证+不起诉+检察建议”模式以及“第三方监管+刑事合规专员监管+不起诉”模式中,选取最适合涉案企业进行合规整改的模式对企业实施合规监督,促进企业建立行之有效的合规体系。
(二)理论审视
我国专家学者对合规监管模式认识不一。如谈倩、李钶认为检察机关在开展企业合规改革试点工作时使用第三方监管机制,契合检察官客观公正立场,体现了程序正义,也符合企业现实需要。陈瑞华认为由检察机关确定一个合规监管人名录,引入外部专业机构担任合规监管人是大势所趋,但是仍有很多相关的制度问题亟待解决。时延安则支持由行政主管部门来进行合规监督考察,他指出行政主管部门本身即具有对企业行为进行规制的行政职权,对犯罪嫌疑企业的监督考察,符合行政主管部门的职权范围,且企业的合规建设也需要遵循行政法规、部门规章和行业规范等。由检察机关来指导行政类、行业类规范,可行性较小也没有必要。综合上述专家学者的观点来看,我国的企业合规试点改革工作中尚未有十分理想的合规监管模式,检察机关仍须进行多方面的改革探索,来寻找一种适合我国情况的行之有效的监管方式。
二、企业合规建设“一案一议”模式的南山实践
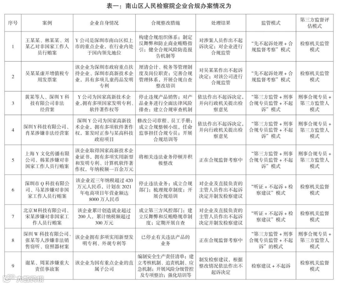
为符合企业合规建设的宗旨和目标,回应企业合规建设的复杂性、多样性和即时性要求,南山区人民检察院探索出三种合规监督模式,在办理企业合规案件时,综合考虑涉案企业的涉案类型和经营特点等,“一案一议”,对不同情况采取不同的监督模式。目前,南山区人民检察院办理了企业合规案件9件,具体采用的合规模式如下(见表一):

(一)“先作出相对不起诉处理再对企业进行合规监督考察”模式
此种模式旨在推动企业合规与依法适用不起诉相结合,同时通过开展法治宣讲及进企业回访等方式,督促企业完善内部架构及制度规范。案例1中,Y公司因高管人员涉及刑事案件导致上市计划搁浅,如果涉案人员被处以刑罚,将会导致企业无法正常运营的局面。在综合考量被告人认罪认罚、涉案两家公司已达成谅解等情节后,检察机关依法对涉案人员作不起诉处理,并对Y公司开展合规监督考察,建议Y公司制定可行的合规管理规范,构建有效的合规组织体系,防止再次发生相同或类似的违法犯罪。Y公司进而对内部架构和人员进行了重整,制定了反舞弊和防止商业贿赂指引等一系列规章制度,并增设合规专门人员。通过回访,检察机关针对企业可能涉及的知识产权等合规问题进一步提出指导意见,推动企业查漏补缺并重启了上市申报程序。案例2中,涉案企业在合规监督考察下,厘清了有关岗位的职责要求,从提高员工专业素质和法律意识、完善会计管理制度标准、聘请专业税务咨询机构、对重大活动进行税收评估等方面进行整改,并完成了自查报告及有关整改措施的培训。
此种模式通过督促涉案企业建立自身合规制度,在惩治涉案企业违法犯罪行为的同时,更大力度保护了民营企业和企业家合法权益。就检察机关而言,这种模式合乎法律规定,不具有合法性风险。但该模式下检察机关先作出相对不起诉决定,难以保证企业后续整改力度及效果,可能造成企业犯罪成本降低的情况。
(二)“听证+不起诉+检察建议”模式
该模式是通过召开案件公开听证会,邀请人大代表、律师以及工商联等代表对案件开展合规风险审查,结合企业犯罪情节、法益修复等情形,决定是否作出不起诉决定,并针对企业管理漏洞及可能存在的合规风险制发检察建议。
如案例6和案例7,涉案企业均存在为谋取竞争优势等不正当利益向非国家工作人员行贿的行为,但涉案企业除非法行为外还存在其他合法经营业务。在这两起案件中企业相关责任人的犯罪动机更多地是为了企业利益,案发后公司及其负责的直接责任人员均积极认罪悔罪,并对公司经营业务进行整改。考虑涉案公司的犯罪情节、社会危害性及经营情况等,结合召开涉企案件不起诉及企业合规公开听证会,依法对涉案公司及其直接负责的主管人员相对不起诉,并以制发检察建议的形式开展合规监管。
此种模式进一步推动了检察建议、听证程序、相对不起诉与企业合规建设等工作的结合,可有效保障程序正义。召开公开听证会可以协助检察机关更好地了解案件事实,帮助检察机关对案件的争议性问题作出更合理的决定,避免相对不起诉的滥用。但公开听证也存在流程繁琐、耗时耗力的问题,在实践中不宜一概而论适用于所有案件。更为重要的是,不起诉决定一经宣布便立即生效,那么在检察机关作出不起诉决定后再向涉案企业制发的检察建议,企业是否会认真执行落实难以保证,且检察机关受对企业内部情况了解程度以及检察官自身知识的影响,可能出现提出的合规整改建议不符合企业真实情况的现象。
(三)“第三方监管+刑事合规专员监管+不起诉”模式
此种模式下,由具有多年检察工作经验、能够统筹了解各业务部门案件情况的检委会专职委员担任刑事合规专员,同时组建包括律师事务所、会计师事务所、高等院校等单位及个人在内的第三方监管人库,由第三方监管人辅助检察机关对涉案企业开展专项合规建设监管。第三方监管人认为涉案企业在考察期内采取的各项合规措施符合其合规承诺及考察标准的,向检察机关出具监督考察报告,刑事合规专员及承办检察官对此进行监督审核,评估合格后再作出不起诉决定。
以案例3为例,Y公司在未取得证监部门经营许可的情况下销售多种推荐股票或行情趋势收费产品,案发后其停止了涉案产品模型的销售,对已购买未享用的客户进行退款。由于Y公司的业务集中在证券方面,Y公司在接受第三方监管人监管的同时,还根据第三方监管人的要求自行聘请了合规顾问律所对现有及未来计划发展的其他产品进行了风险排查。此后,检察机关综合评估涉案企业合规整改情况及第三方监管人出具的《企业刑事合规监督考察报告》,依法作出相对不起诉决定,并向中国证券监督管理委员会深圳监管局发出检察意见书,建议该单位对Y公司作出相应行政处罚决定。
此种模式下,刑事合规专员能够全面掌握涉企业犯罪案件信息,有利于把握合规整改的总体进度,同时第三方监管人可以对企业合规建设给出更专业更细致的监管意见,双重监管对于企业合规建设无疑更加有利。此外,企业进行合规建设是检察机关作出不起诉决定的前提,企业合规建设的执行情况与是否能得到检察机关不起诉决定密切相关,因此使得检察机关不起诉决定更具有合理性和科学性,也更能督促企业开展合规建设。
三、企业合规建设“一案一议”模式的不足与完善
(一)主要问题
1.适用依据不明确。从法律层面来看,我国企业合规立法和司法相对滞后,检察机关开展企业合规监督考察的法律依据、职责定位、流程步骤,以及第三方监管人的监管方式、考察结果的评估标准等,缺乏明确具体的规范,在实践中难免出现标准不一、做法不同等问题。
2.第三方监管人的经费保障有待完善。目前第三方监管人的经费来源主要有两种方式:一种是由企业支付,优势是经费来源充足,能够充分调动第三方监管人的积极性,但弊端是难以确保第三方监管人的履职独立性与客观性;另一种方式是由财政支付,但费用通常较低且存在可持续性问题。
3.检察机关缺乏配套考评及激励机制。开展合规监督考察,需要检察官具备一定的合规专业知识和创新探索精神,无疑增加了检察官工作量和办案压力。此外,监督考察期限较长,导致办案周期相应延长,相关考评机制、激励机制仍不完善,影响检察官适用企业合规的积极性,并在对新类型案件合规程序的适用上存在顾虑。
4.合规研究力量及宣讲力度不足。检察机关中开展企业合规监督评估的专业人员缺乏,人员专业知识也不足,理论及实务方面均缺乏相关研究及经验。同时,在企业合规建设宣传方面基本还局限在涉罪企业,合规建设的社会效果有待进一步激发。
(二)对策建议
1.加强试点业务指导。企业合规改革试点已经进入第二期试点,最高检等上级检察机关可以在总结前期试点经验的基础上,出台开展企业合规业务的指导性文件,明确试点方向和适用原则,以供各试点单位遵照执行,提高试点工作质效。
2.探索多种经费保障方式。企业合规业务需要第三方监管人等专业力量的介入,在目前缺乏确定经费保障来源的情况下,不应拘泥于单一经费保障方式,应积极探索多种保障方式,如合规企业交纳的资金与财政经费并行,或者是其他合法渠道的经费保障。
3.完善配套考评及激励机制。以提升开展合规监管工作的积极性为导向建立容错机制,适当调整对企业合规案件的考评规则,如在绩效考评指标体系中纳入该类案件的办理效果因素等,通过正向激励及反向警示,促推检察官履职尽责。
4.建立企业合规专业研究机构。探索成立企业合规理论与实践研究实体,组建企业合规专业讲师团等,加强对检察官合规专业培训,提升合规专业素养。深化检察机关与高等院校的合作,统筹推动合规工作成果转化,解决基层检察院理论调研力量有限的难题。
来源:转型中的刑法思潮,作者:中国检察官
联系我们
上海总部
联系方式:136 8176 4864 鲍女士
地址:上海市长宁区金钟路658号10号楼317室(东华大学国家大学科技园)
华南办公室
联系方式:137 5172 7804 叶先生
地址:广州市天河区黄埔大道中207号伟诚商务大厦701室
东北办公室
联系方式:137 5668 3878 王女士
地址:长春高新区硅谷大街3355号硅谷商务楼208B室
西南办公室
联系方式:173 1316 7792 符女士
地址:成都市锦江区静沙南路18号沙河中心B座1404
END
csrcare| 合规网
推荐阅读




