自2017年起
国务院将每年的12月第一周定为
《安全生产法》宣传周
集中开展相关宣传活动
今年12月1日-7日是
第六个《安全生产法》宣传周
为扩大消防宣传影响,合规网搜集整理了安全生产相关课件免费赠予大家(持续更新)!
可点击阅读原文进入
【合规网-合规智库-限时免费】,免费下载

恰逢年末
伴随着《安全生产法》宣传周
各企业也正陆续着手制定
2023年度安全生产相关工作计划
安全生产计划顺利实施的基础
离不开必要的安全资金投入
根据2021年9月正式施行的
新《安全生产法》有关条文规定
第二十三条 生产经营单位应当具备的安全生产条件所必需的资金投入,由生产经营单位的决策机构、主要负责人或者个人经营的投资人予以保证,并对由于安全生产所必需的资金投入不足导致的后果承担责任。
有关生产经营单位应当按照规定提取和使用安全生产费用,专门用于改善安全生产条件。安全生产费用在成本中据实列支。安全生产费用提取、使用和监督管理的具体办法由国务院财政部门会同国务院安全生产监督管理部门征求国务院有关部门意见后制定。
第九十三条 生产经营单位的决策机构、主要负责人或者个人经营的投资人不依照本法规定保证安全生产所必需的资金投入,致使生产经营单位不具备安全生产条件的,责令限期改正,提供必需的资金;逾期未改正的,责令生产经营单位停产停业整顿。
有前款违法行为,导致发生生产安全事故的,对生产经营单位的主要负责人给予撤职处分,对个人经营的投资人处二万元以上二十万元以下的罚款;构成犯罪的,依照刑法有关规定追究刑事责任。
那么,新安法中规定的
企业安全生产费用有哪些?
安全生产费用应如何提取?
哪些资金的使用可纳入安全生产费用?
一起来学习掌握!
↓↓↓
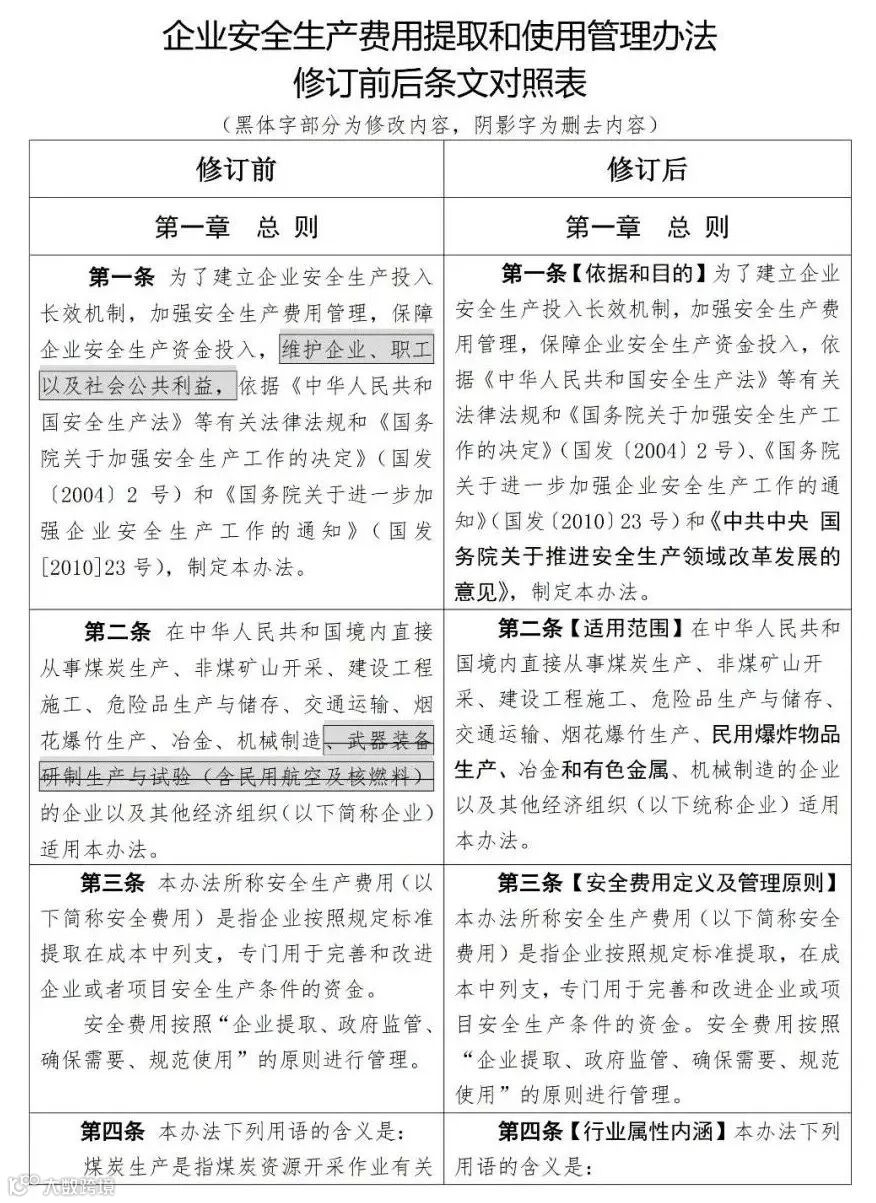
依据《中华人民共和国安全生产法》等有关法律法规和国务院有关决定,财政部、原国家安监总局联合制定了《企业安全生产费用提取和使用管理办法》(财企〔2012〕16号)。
2022年6月13日,财政部会同应急管理部对《企业安全生产费用提取和使用管理办法》进行了修订,研究起草了《企业安全生产费用提取和使用管理办法(征求意见稿)》,并面向社会征求意见。据应急部规划财务司此前回复,《企业安全生产费用提取和使用管理办法》(财企〔2012〕16号)目前继续适用,该办法的修订仍在推进过程中。
根据目前适用的《企业安全生产费用提取和使用管理办法》(财企〔2012〕16号)有关规定:
安全生产费用(简称安全费用)是指企业按照规定标准提取在成本中列支,专门用于完善和改进企业或者项目安全生产条件的资金。
安全费用按照"企业提取、政府监管、确保需要、规范使用"的原则进行管理。
谁负责安全生产资金投入保证
1.股份制企业、合资企业等安全生产投入资金由董事会予以保证;
2.一般国有企业由主要负责人、厂长或者经理予以保证;
3.个体工商户等个体经济组织由投资人予以保证。
安全生产费用的管理和使用规定
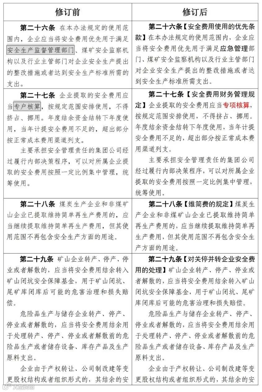
企业提取的安全生产费用属于企业自提自用资金,其他单位和部门不得采取收取、代管等形式对其进行集中管理和使用,国家法律法规另有规定的除外。
各级财政部门、安全生产监督管理部门、煤矿安全监察机构和有关行业主管部门依法对企业安全费用提取、使用和管理进行监督检查。
企业未按本办法提取和使用安全费用的,安全生产监督管理部门、煤矿安全监察机构和行业主管部门会同财政部门责令其限期改正,并依照相关法律法规进行处理、处罚。
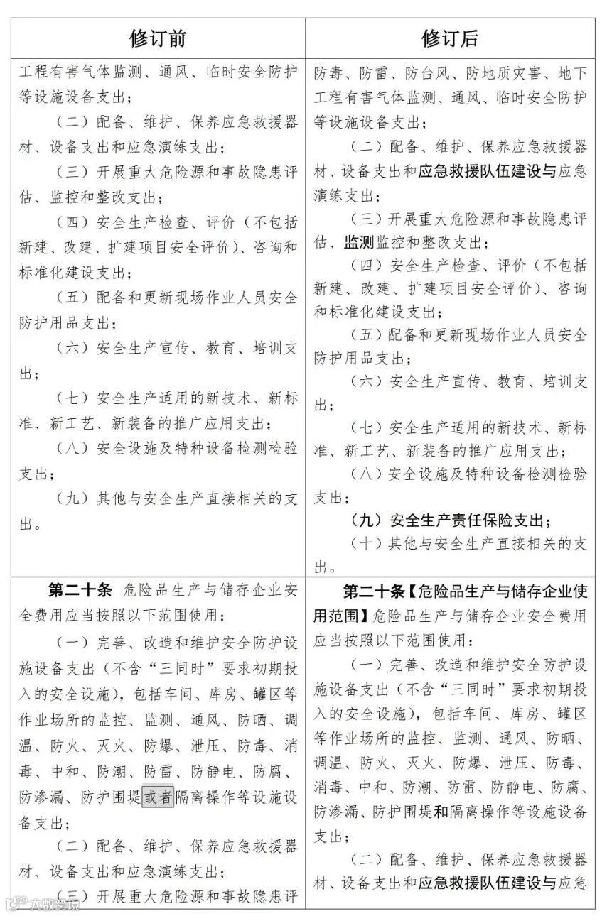
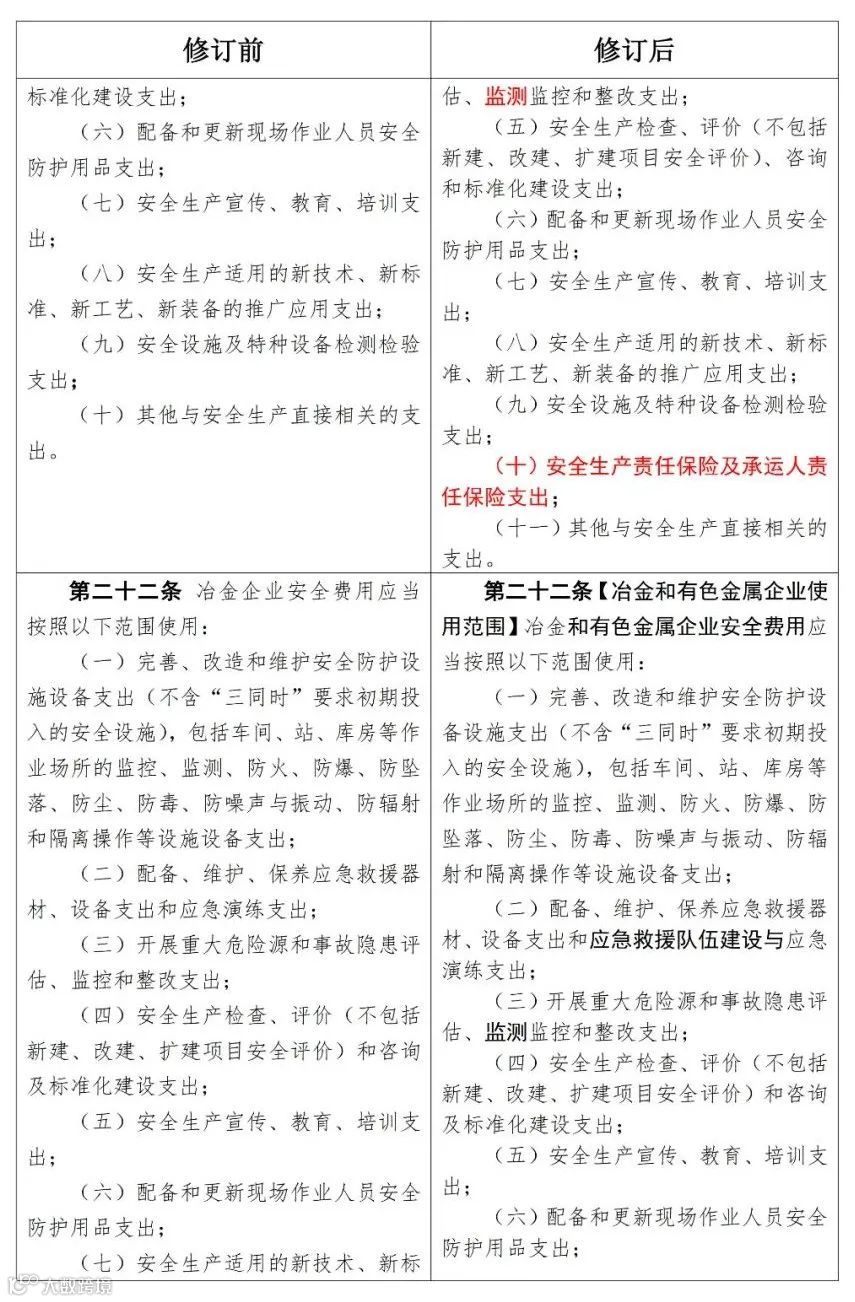
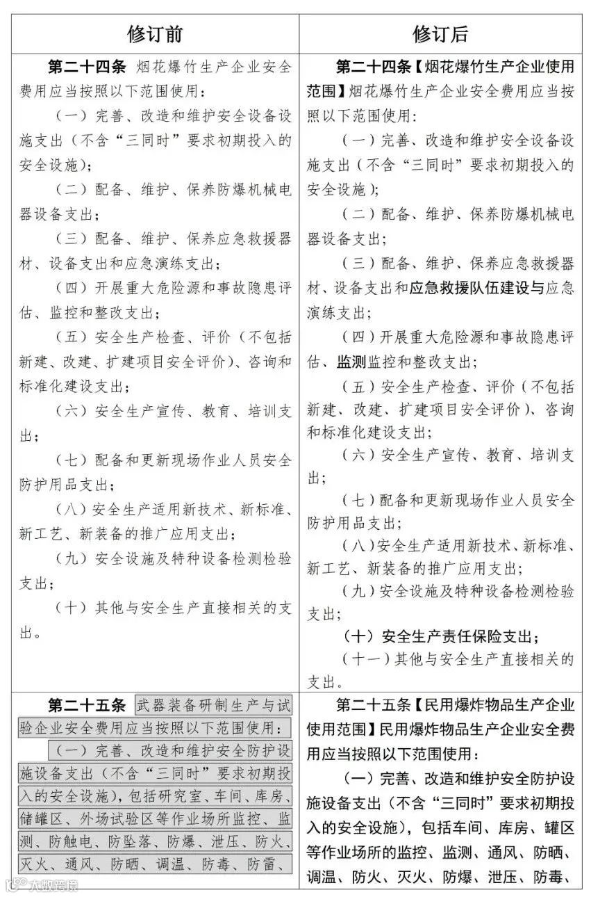
安全生产费用提取标准及使用范围
各企业的安全生产费用提取标准根据行业的规定有所区别,安全生产费用的使用范围主要有以下几个方面:
● 完善、改造和维护安全防护设施设备
● 安全生产改造、重大危险源和事故隐患评估、监控和整改支出
● 配备、维护、保养应急救援器材、设备支出和应急演练支出
● 安全生产检查、评价、咨询、标准化建设支出
● 安全防护用品支出
● 安全生产宣传、教育、培训支出
● 安全生产适用新技术、新工艺、新标准、新装备的推广应用支出
● 安全设施及特种设备检测检验支出
● 其他与安全生产直接相关的支出
针对9大重点行业的企业安全生产费用提取标准和使用范围,详细信息如下:
煤炭生产企业依据开采的原煤产量按月提取。各类煤矿原煤单位产量安全费用提取标准如下:

02
非煤矿山开采企业依据开采的原矿产量按月提取。各类矿山原矿单位产量安全费用提取标准如下:

03
建设工程施工企业以建筑安装工程造价为计提依据。各建设工程类别安全费用提取标准如下:

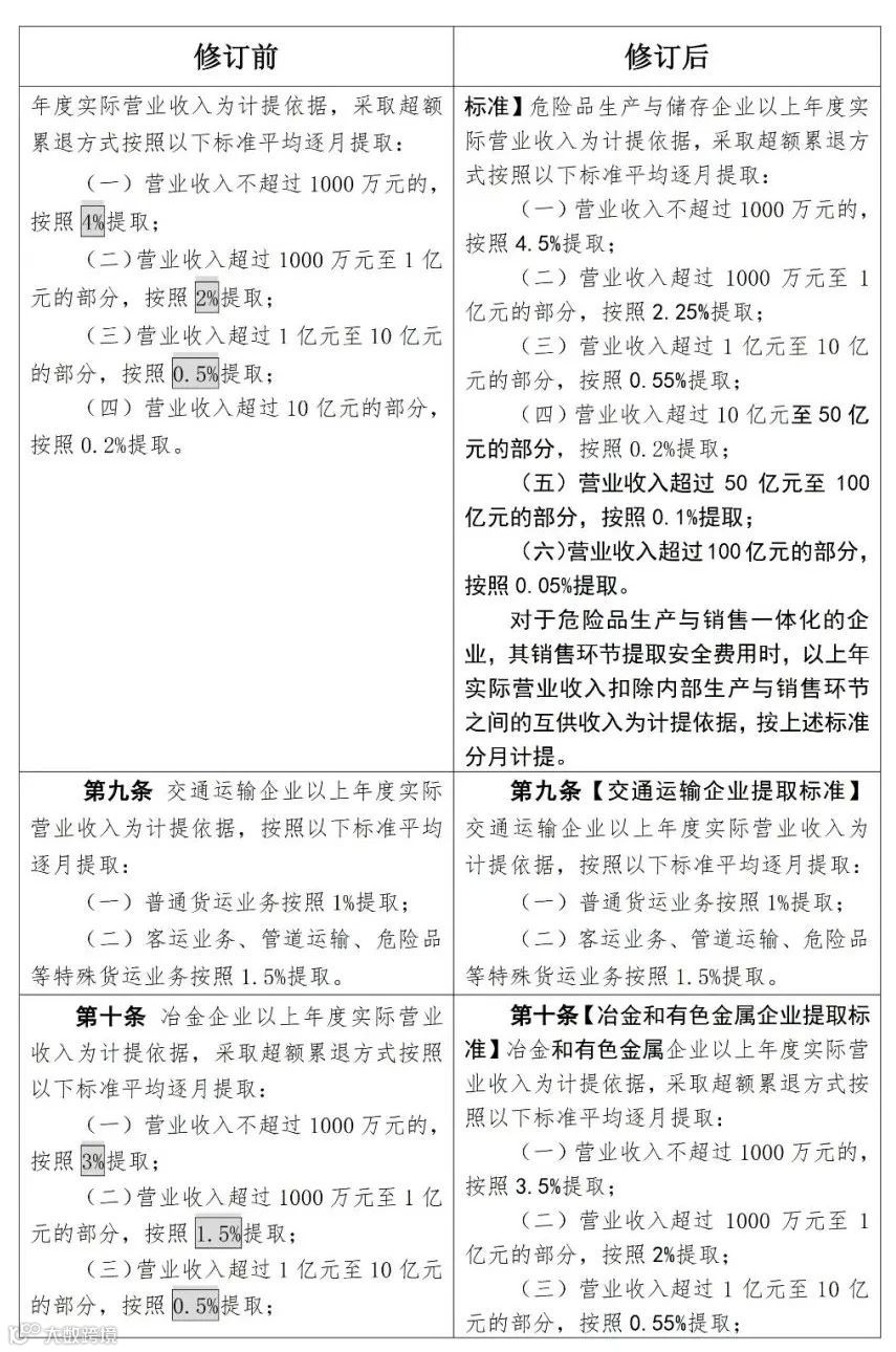
危险品生产与储存企业以上年度实际营业收入为计提依据,采取超额累退方式按照以下标准平均逐月提取:
交通运输企业以上年度实际营业收入为计提依据,按照以下标准平均逐月提取:

冶金企业以上年度实际营业收入为计提依据,采取超额累退方式按照以下标准平均逐月提取:

机械制造企业以上年度实际营业收入为计提依据,采取超额累退方式按照以下标准平均逐月提取:
烟花爆竹生产企业以上年度实际营业收入为计提依据,采取超额累退方式按照以下标准平均逐月提取:

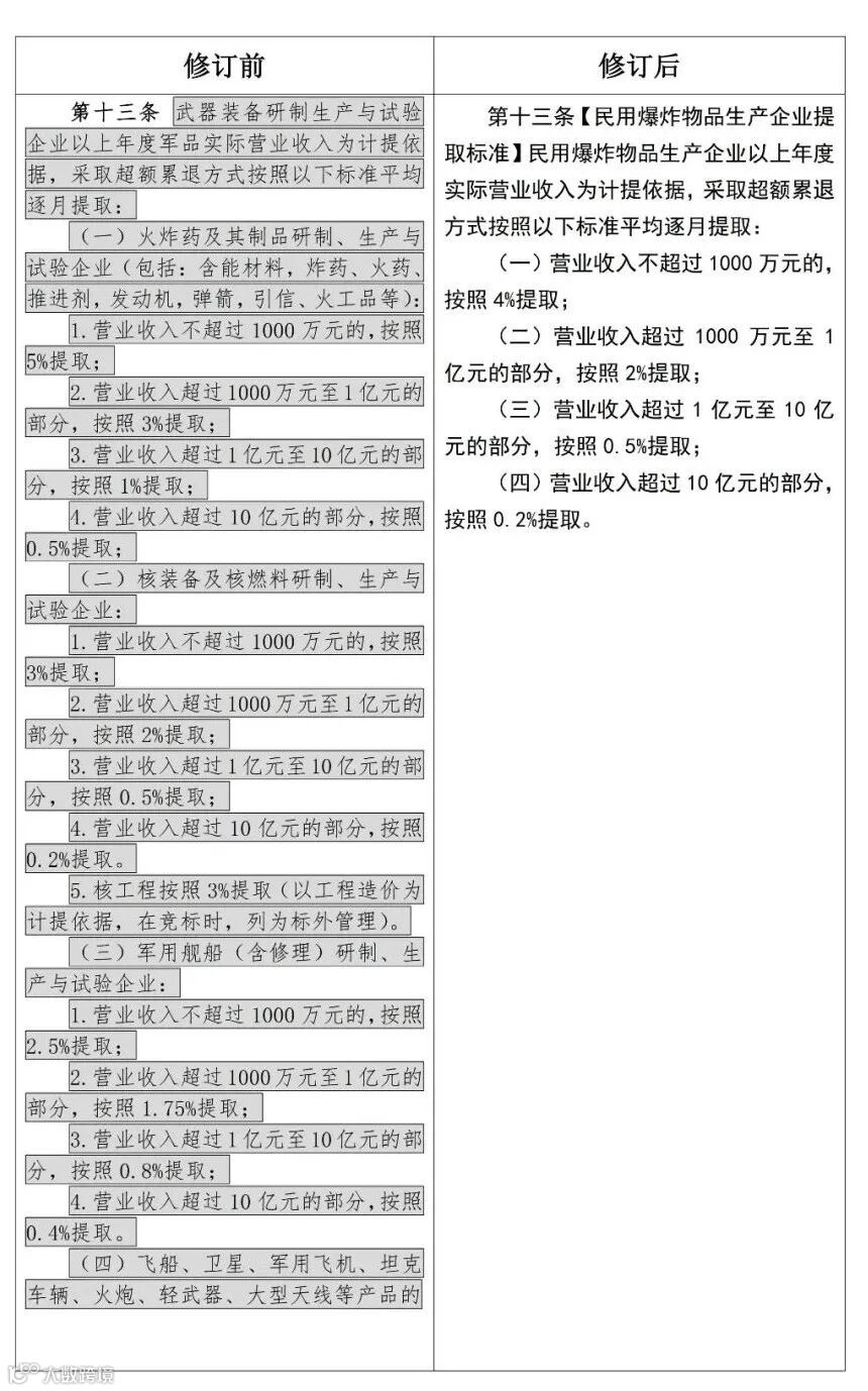
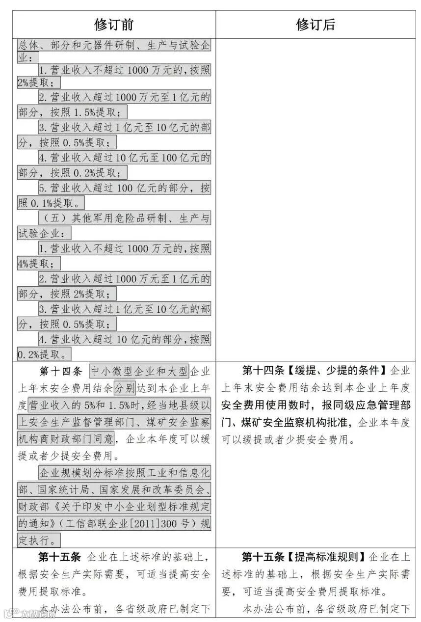
武器装备研制生产与试验企业以上年度军品实际营业收入为计提依据,采取超额累退方式按照以下标准平均逐月提取:
(详情见下载文件)

中小微型企业和大型企业上年末安全费用结余分别达到本企业上年度营业收入的5%和1.5%时,经当地县级以上安全生产监督管理部门、煤矿安全监察机构商财政部门同意,企业本年度可以缓提或者少提安全费用。
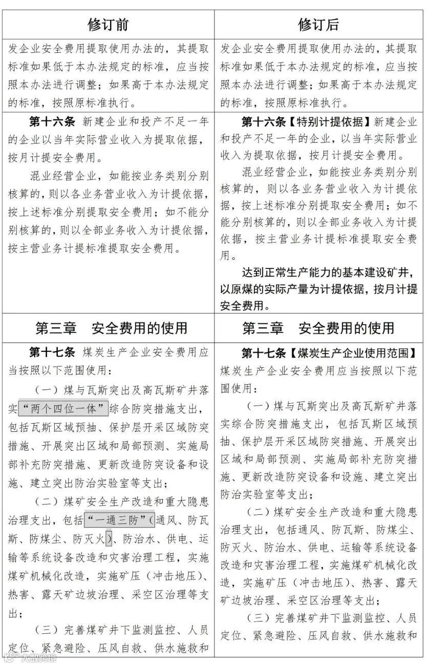
新建企业和投产不足一年的企业以当年实际营业收入为提取依据,按月计提安全费用。
目前适用的《企业安全生产费用提取和使用管理办法》(财企〔2012〕16号)修订仍在推进过程中。
2019年应急管理部办公厅发布《企业安全费用提取和使用管理办法》(征求意见稿),2021年财政部正式发布修订稿,这意味着新修订的《企业安全费用提取和使用管理办法》即将正式发布。2022年企业安全生产费用的提取和使用将迎来大变动。但关于2022版《企业安全费用提取和使用管理办法》官方一直未正式发布。
应急管理部官方答疑
01
《企业安全生产费用提取和使用管理办法征求意见稿》是否已经审批通过?
咨询:请问2021年的《企业安全生产费用提取和使用管理办法征求意见稿》是否已经审批通过,目前未看到修订版的相关正式文件。咨询时间: 2022-03-09
回复:《企业安全生产费用提取和使用管理办法》(财企〔2012〕16号)目前继续适用。该办法的修订仍在推进过程中。回复单位: 规划财务司 回复时间: 2022-03-14
02
关于缓提或少提安全生产费用的政策
咨询:财企[2012]16号 财政部 国家安全生产监督管理总局关于印发《企业安全生产费用提取和使用管理办法》的通知,“第十四条 中小微型企业和大型企业上年末安全费用结余分别达到本企业上年度营业收入的5%和1.5%时,经当地县级以上安全生产监督管理部...
回复: 此处县级以上安监部门包含县级。2019-12-03 规划财务司
03
职业健康查体费用是否可以计入安全费用?
咨询:您好。职业健康查体费用是否可以计入企业安全费用?
回复: 根据《企业安全生产费用提取和使用管理办法》规定,职业健康查体费用不可以纳入企业安全费用。2019-11-29 规划财务司
04
关于安全生产费用提取问题
咨询:我们是一家施工单位,具有专业承包相关资质,工程实施时会有劳务分包;经查阅相关规定后对安全生产费用提取仍有如下疑惑:
1.企业安全生产费用与建安费中安全生产、文明施工措施费是否一致?
2.如果不一致,区别在哪里?实际应该如何计提?
3.作为一家专业承包单位,上有总包,下有劳务分包,该如何计提?
回复:1.企业安全生产费用与建安费中安全生产、文明施工措施费不一致。
2.两者的区别在于法规规定、范围内容、计取方式均不同。
3.建设工程施工企业安全费用计提规定详见《企业安全生产费用提取和使用管理办法》(财企[2012]16号)第七条。按照规定,其中总包单位应当将安全费用按比例直接支付分包单位并监督使用,分包单位不再重复提取。回复单位: 规划财务司 回复时间: 2019-12-18
05
关于公路工程施工安全经费提取检查用车辆租赁费用、燃油费用、维修保养费用疑问的咨询
咨询:我是某高速公路施工项目部的安全生产管理人员,在安全经费的提取上有两个疑问,特向贵部咨询。
1、“(四)安全生产检查、评价......”一项中,安全管理人员开展日常安全检查的车辆租赁费用、燃油费用、维修保养费用、驾驶员工资、参加公司集中组织的安全教育培训时车辆所发生的过路费、人员食宿费是否可提取?
2、为鼓励安全管理人员履职尽责而发放的奖金是否可以列安全费用?
回复:1.安全管理人员开展日常安全检查用车辆租赁费用、燃油费用、维修保养费用可以在安全费用列支,驾驶员工资不可以列支。2.企业举办安全教育培训发生的车辆过路费、人员食宿费用可以列支。如果是职工个人赴培训地点发生的费用,应该按照单位的财务规定办理。3.企业为鼓励安全管理人员履职尽责而发放的奖金不可以列安全费用支出。回复单位: 规划财务司 回复时间: 2020-01-03
06
市民举报安全生产重大事故隐患和违法行为进行奖励,需不需要上交个人所得税?
咨询:请问按照《安全生产领域举报奖励办法》(原安监总财【2018】19号),对市民举报安全生产重大事故隐患和违法行为进行奖励,市民需不需要上交个人所得税?依据是什么?咨询时间: 2021-03-09
回复:《财政部 国家税务总局关于个人所得税若干政策问题的通知》(财税字〔1994〕20号)中第二条第四项规定,“个人举报、协查各种违法、犯罪行为而获得的奖金暂免征收个人所得税”,您咨询的具体问题还请向当地税务部门咨询。 回复单位: 调查评估和统计司 回复时间: 2021-03-12
07
举报重大安全隐患问题有奖励吗?
咨询:我朋友不会网上反映问题,让我代问一下省重点工程天然气管道偷工减料,不照图施工,让数千万元地衣治理工程成了豆腐渣工程,翻山越占的管线设计用石头水泥或混灏一上浇注,私自改为黄土掩埋,一遇雨季,黄土石流向下游冲去,存在重大安全隐患,人家手里有该线路图纸,原讲好让他施工,后又说和领导讲好了,不需要照图施工了,这笔钱装进了谁的口袋?咨询时间: 2021-03-01
回复:有文件正式规定举报奖励办法,《国家安全监管总局财政部关于印发《安全生产领域举报奖励办法》的通知》(安监总财【2018】19号)中规定:举报人举报的重大事故隐患和安全生产违法行为,属于生产经营单位和负有安全监管职责的部门没有发现,或者虽然发现但未按有关规定依法处理,经核查属实的,给予举报人现金奖励。第十一条经调查属实的,受理举报的负有安全监管职责的部门应当按下列规定对有功的实名举报人给予现金奖励:(一)对举报重大事故隐患、违法生产经营建设的,奖励金额按照行政处罚金额的15%计算,最低奖励3000元,最高不超过30万元。
回复单位: 调查评估和统计司 回复时间: 2021-03-02
08
安全投入相关问题
咨询: 请问,企业配备专职安全管理员,安全管理员的工资是否可以列入每年计提的安全生产费用预算中?2022-03-08
回复: 根据《企业安全生产费用提取和使用管理办法》(财企〔2012〕16号)有关规定,安全生产费用的使用范围主要包括安全防护设施设备、重大危险源和事故隐患评估整改、安全检查及标准化建设、作业人员安全防护、安全生产宣教及培训、新技术新装备推广、安全检测检验等。基于此,安全管理员的工资薪酬不可以列入每年计提的安全生产费用预算中。2022-03-14 规财财务司
09
企业安全生产费用
咨询: 1、企业消防设备设施的维修、养护费用支出,可不可以从企业安全生产费用中支出?
2、企业购买的安全帽、口罩等劳动防护用品费用支出,可不可以从企业安全费用中支出?2022-03-08
回复: 可以。2022-03-14 规划财务司
修订解读
《企业安全生产费用提取和使用管理办法(修订稿)》修订的相关内容
1、从范围来讲,应急厅函〔2019〕428号把应急管理部门管的写的很清楚,把他们不在管辖范围内的写的不清楚,比如交通、军用等,这一次到了财政部又把以前财企〔 2012〕16 号涉及到的军用等纳入进出来了。
新增的石油天然气开采企业、武器装备研制生产与试验企业、电力生产与供应企业,这些都单独列出。毕竟财政部管费用管的业务范围要比应急部要广。按照“管业务管安全”的原则,这个文也应该由财政部牵头编制。
2、里面涉及排序的问题,除了第四十六条解释权,其他条只要涉及两个部门的,均将应急管理部放在了财政部门前面,这是财政部写的,可能出于谦逊的态度吧。
遵照煤监变成矿山安全监察局,把非煤矿山安全监察职责也划入矿上安全监察局,这次统一改为了“矿山安全监察机构”。
3、第三章 安全费用的使用内容中改动大的主要是:
(二)配备、维护、保养应急救援器材、设备支出和应急救援队伍建设、应急预案制定与应急演练支出;
重大危险源的使用范围增加了很多。
安全风险分级管控和隐患排查治理“双重预防机制”纳入企业安全生产费用提取和使用管理办法。
(三)开展重大危险源检测、评估、监控支出,安全风险分级管控和事故隐患排查整改支出,安全生产信息化建设、运维支出;
将事故隐患奖励放在每个行业中。
(五)安全生产宣传、教育、培训和从业人员发现并报告事故隐患的奖励支出;
4.第十七条【缓提、少提的条件】企业依法提取和使用安全费用,在确保安全投入的基础上,安全费用上年末结余达到企业本年度安全费用提取计划,企业可以缓提或者少提安全费用,但是需要按照管理权限向当地县级以上人民政府负有安全生产监督管理职责的部门报备。
增加了追责条款
第四十二条【违规处理】企业未按本办法提取和使用安全费用的,由应急管理部门、矿山安全监察机构和行业主管部门按照职责分工,责令限期改正,并依照《中华人民共和国安全生产法》和相关法律法规进行处理、处罚。对情节严重、性质恶劣的,可依照有关规定,实施联合惩戒。
第四十三条【追责条款】各级应急管理部门、矿山安全监察机构和行业主管部门和财政部门在企业安全生产费用管理中存在违反本办法行为的,以及其他滥用职权、玩忽职守、徇私舞弊等违法违纪行为的,按照《中华人民共和国监察法》《财政违法行为处罚处分条例》等有关规定追究相应责任,构犯罪的,依法追究刑事责任。
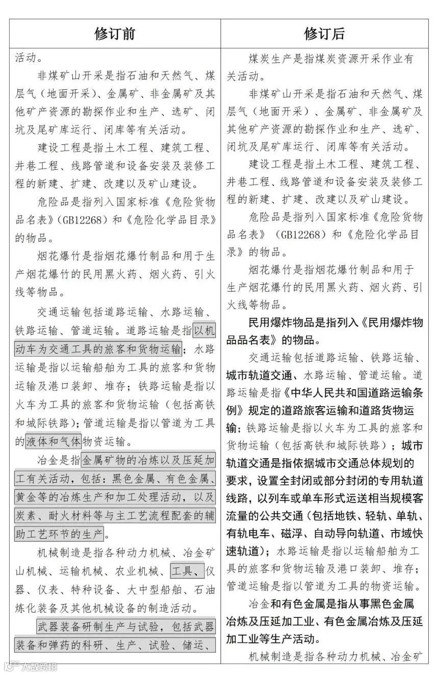
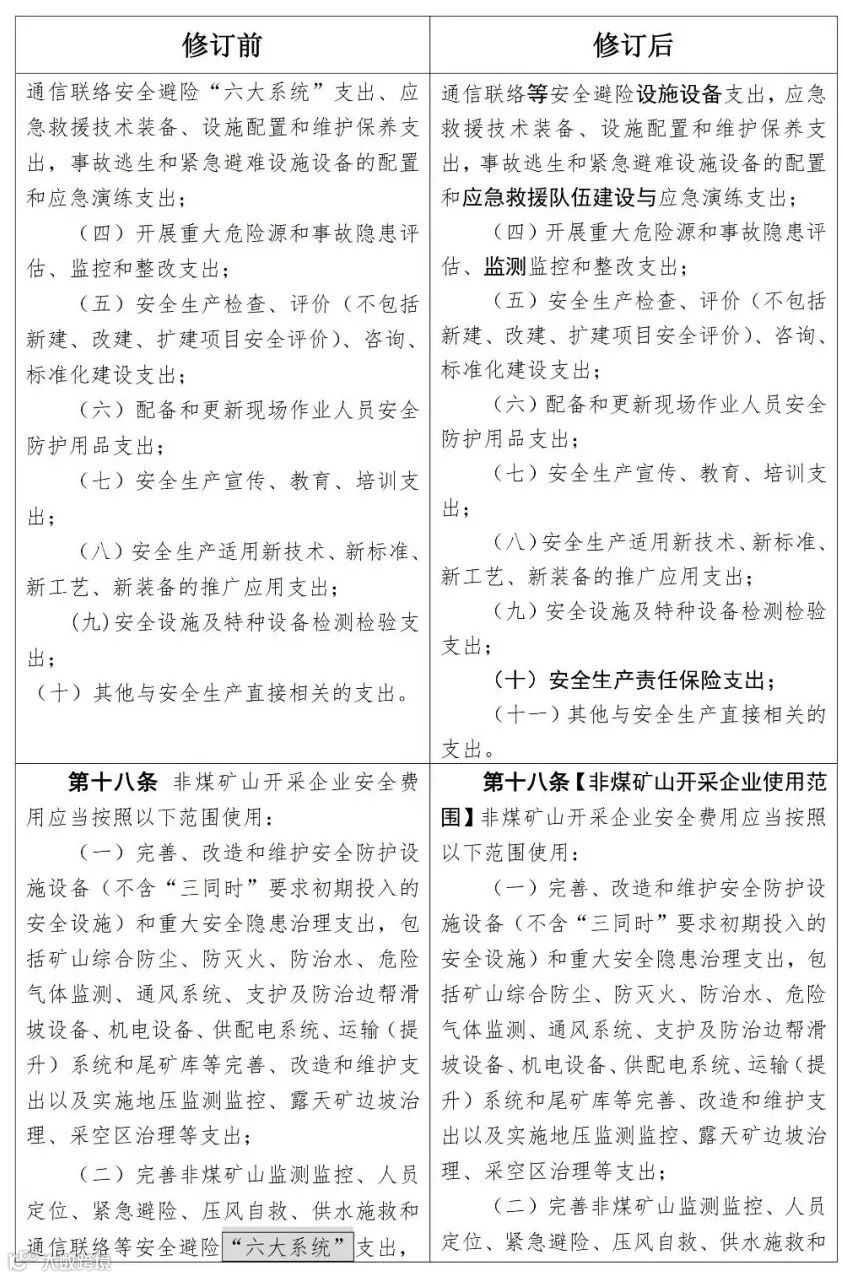
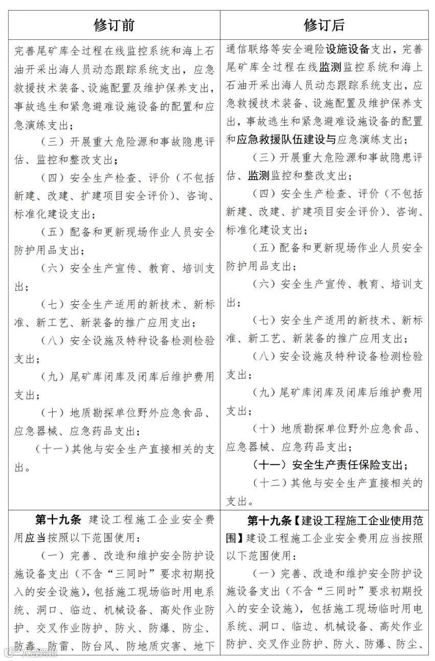
《企业安全生产费用提取和使用管理办法(修订稿)》修订对照表



















《办法》全文:http://www.csrcare.com/Law/LawShow?id=32221
安全生产相关文档免费下载:http://www.csrcare.com/Library
来源:博晟安全
联系我们
上海总部
联系方式:136 8176 4864 鲍女士
地址:上海市长宁区金钟路658号10号楼317室(东华大学国家大学科技园)
华南办公室
联系方式:137 5001 8908 李女士
地址:广州市天河区黄埔大道中207号伟诚商务大厦701室
东北办公室
联系方式:151 1029 7109 齐女士
地址:长春高新区硅谷大街3355号硅谷商务楼208B室
西南办公室
联系方式:158 8111 8381 刘先生
地址:成都市锦江区静沙南路18号沙河中心B座1404
END
csrcare| 合规网
推荐阅读




