作者 |齐文婷
编辑 |丘嘉怡
安委办〔2016〕3号文和安委办〔2016〕11号文中,非常明确地指出,双重预防机制就是安全风险分级管控和隐患排查治理。时间过了6年之久,仍然有企业因未建立双重预防机制被重罚。
怎么办?“七步法”,教你如何开展安全风险分级管控工作。
将各场所/设备设施/作业活动作为基本的辨识单元,以确保风险辨识覆盖本单位及相关方作业的所有场所、设备设施和作业活动。
对已辨识出的安全风险进行必要的筛选、排除和调整,形成风险辨识清单。
风险评价方法包括:风险矩阵法(RP 法)、作业条件危险性评价法(LEC 法)等,可按照行业主管部门推荐的风险评价方法或上级单位要求的评价方法确定等级,也可以根据企业实际情况确定可以直接判定的风险等级;
风险要进行分级,如红、橙、黄、蓝四个等级。
1.建立安全风险辨识、评价清单,清单中至少包括:
(1)风险所在场所 / 部位;
(2)风险描述;
(3)风险可能导致的后果;
(4)风险评价过程;
(5)风险等级;
(6)控制措施。
2.各生产经营单位可参考某汽车生产单位安全风险辨识、评价清单。

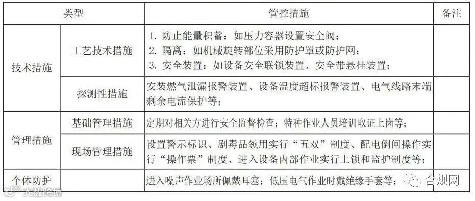
1.按照技术措施、管理措施和个体防护等类型制定控制措施。

2.制定管控措施时按照消除、替代、降低优先顺序进行考虑:
(1)停止使用危害性物质,或以无害物质替代;
(2)改用危害性较低的物质;
(3)改变工艺减轻危害性;
(4)限制危害;
(5)工程技术控制;
(6)管理控制;
(7)个体防护;
(8)其他。
1.根据确定的风险等级绘制风险分布图。

2.重点岗位编制风险告知牌,在现场张贴公告。

安装监测报警装置,对事故风险进行预测报警。
对风险实施动态管理。
根据风险评价,制定生产安全事故应急预案,开展应急演练。
配备应急资源,包括应急队伍和人员、应急装备和物资等。
绿咨力-咨询顾问
联系我们
上海总部
联系方式:136 8176 4864 鲍女士
地址:上海市长宁区金钟路658号10号楼317室(东华大学国家大学科技园)
华南办公室
联系方式:137 5172 7804 叶先生
地址:广州市天河区黄埔大道中207号伟诚商务大厦701室
东北办公室
联系方式:137 5668 3878 王女士
地址:长春高新区硅谷大街3355号硅谷商务楼208B室
西南办公室
联系方式:158 8111 8381 刘先生
地址:成都市锦江区静沙南路18号沙河中心B座1404
END
csrcare| 合规网
推荐阅读




