文章导读
生态环境部部长黄润秋在2023年全国生态环境保护工作会议上提出将依法推进生态环境保护督察执法列入2023年重点工作任务!要深入推进中央生态环境保护督察。认真谋划、适时启动第三轮中央生态环境保护督察,继续开展长江经济带、黄河流域生态环境警示片拍摄制作工作。做好督察整改“后半篇文章”,切实推动有关职能部门履行好生态环境保护职责。完善督察制度体系。
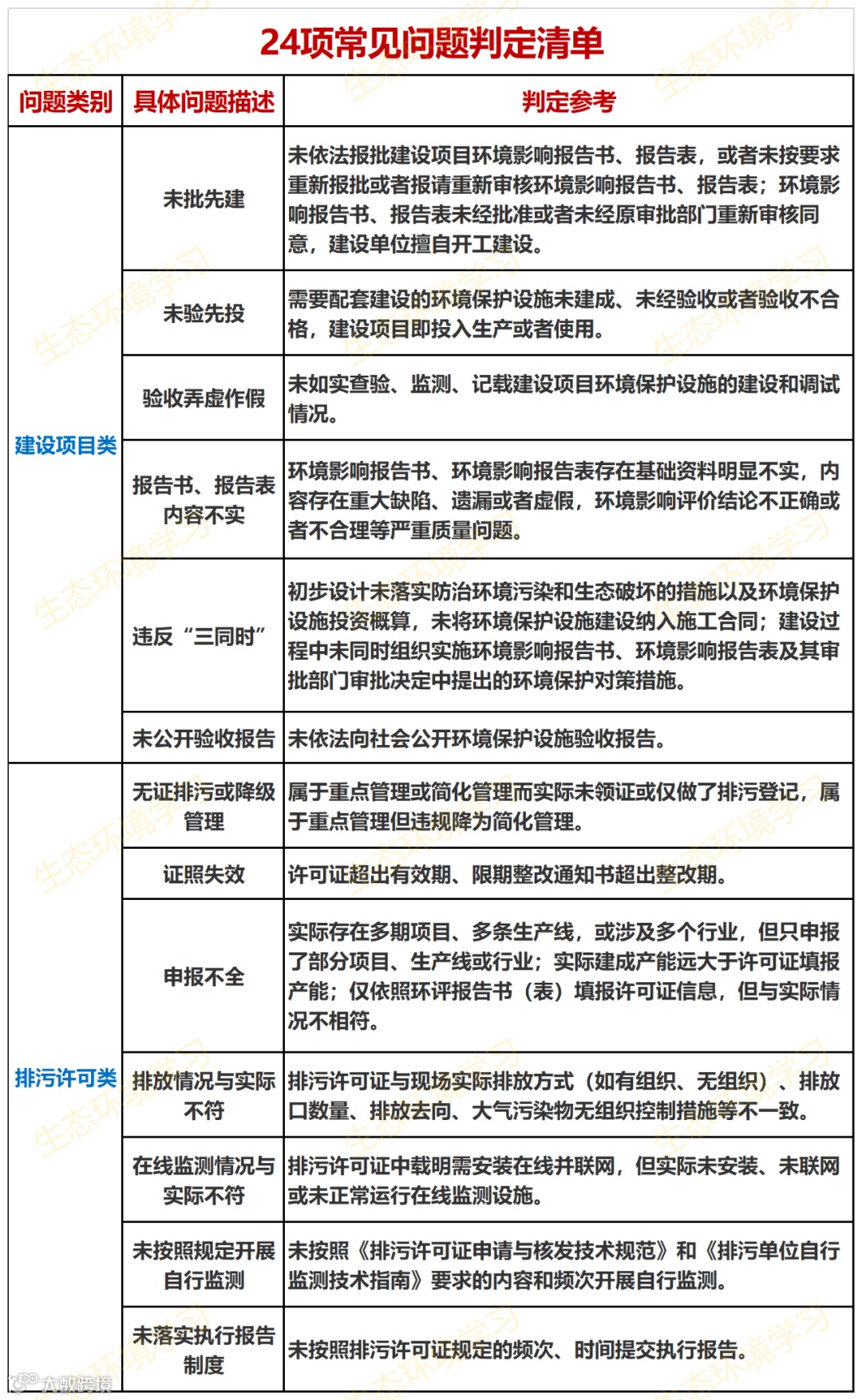
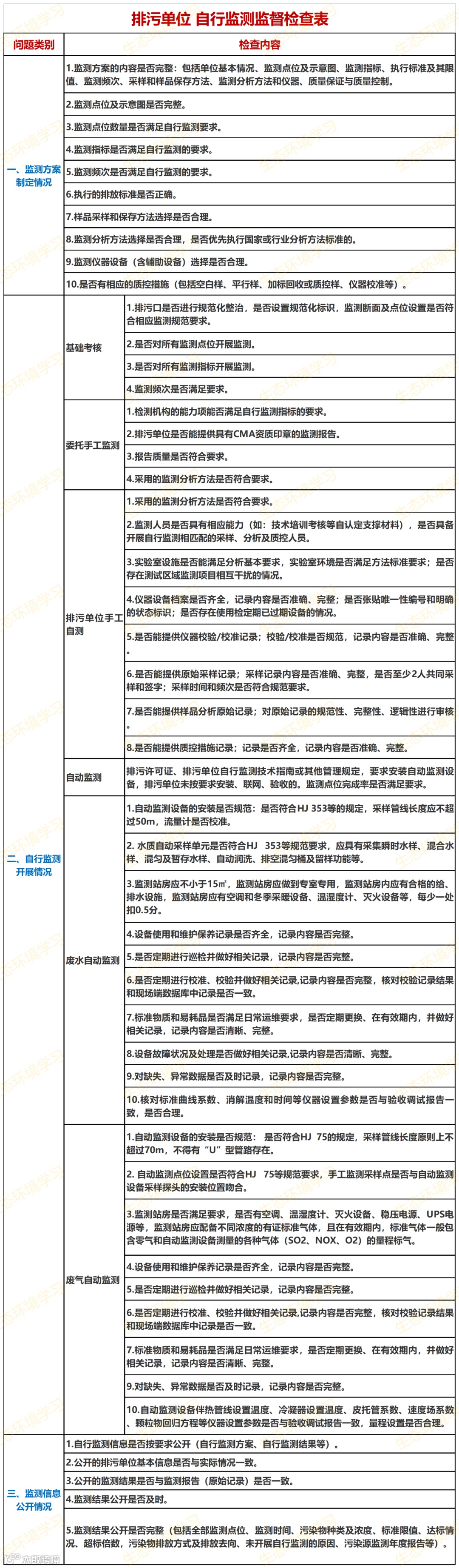
生态环境违法问题判定清单,请查收~
来源:生态环境部、生态环境学习、环保工程师等
本文仅作分享,作品版权归原作者及机构所有,如有侵权请联系,我们立即更正/删除
联系我们
上海总部
联系方式:136 8176 4864 鲍女士
地址:上海市长宁区金钟路658号10号楼317室(东华大学国家大学科技园)
华南办公室
联系方式:137 5001 8908 李女士
地址:广州市天河区黄埔大道中207号伟诚商务大厦701室
东北办公室
联系方式:151 1029 7109 齐女士
地址:长春高新区硅谷大街3355号硅谷商务楼208B室
西南办公室
联系方式:158 8111 8381 刘先生
地址:成都市锦江区静沙南路18号沙河中心B座1404
END
csrcare| 合规网
推荐阅读




