
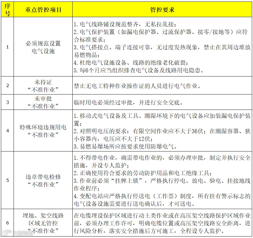
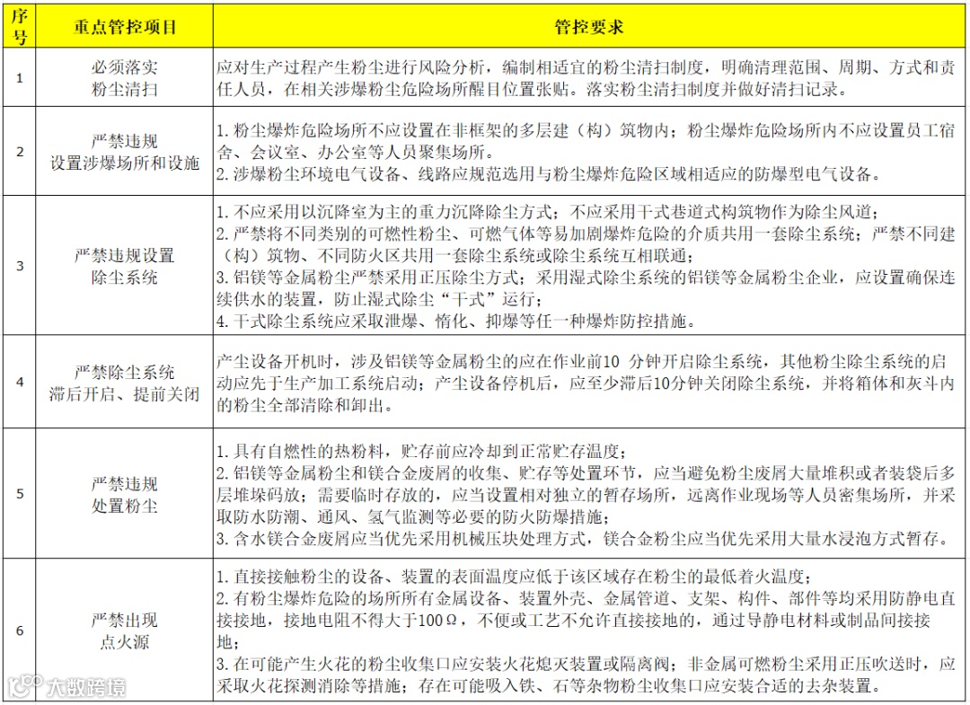
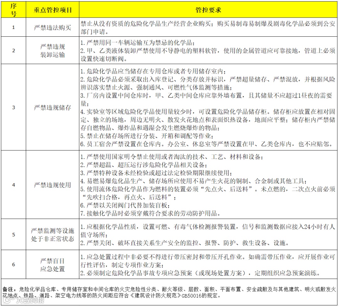
近日,四川省发布了《工贸企业十大事故高发领域安全生产重点管控清单》。围绕动火作业、外委外包、检维修作业等十大事故高发领域,明确重点管控项目60项,配套制定131项管控措施,并专门录制了教学视频。此管控清单“简单管用、通俗易懂”,对广大工贸企业具有极强的参考意义。






来源:应急力量
联系我们
上海总部
联系方式:136 8176 4864 鲍女士
地址:上海市长宁区金钟路658号10号楼317室(东华大学国家大学科技园)
华南办公室
联系方式:186 2093 2693 李女士
地址:广州市天河区黄埔大道中207号伟诚商务大厦701室
东北办公室
联系方式:151 1029 7109 齐女士
地址:长春高新区硅谷大街3355号硅谷商务楼208B室
西南办公室
联系方式:173 1316 7792 符女士
地址:成都市锦江区静沙南路18号沙河中心B座1401
END
csrcare| 合规网
推荐阅读




