作者 |陆雅珺
编辑 |丘嘉怡
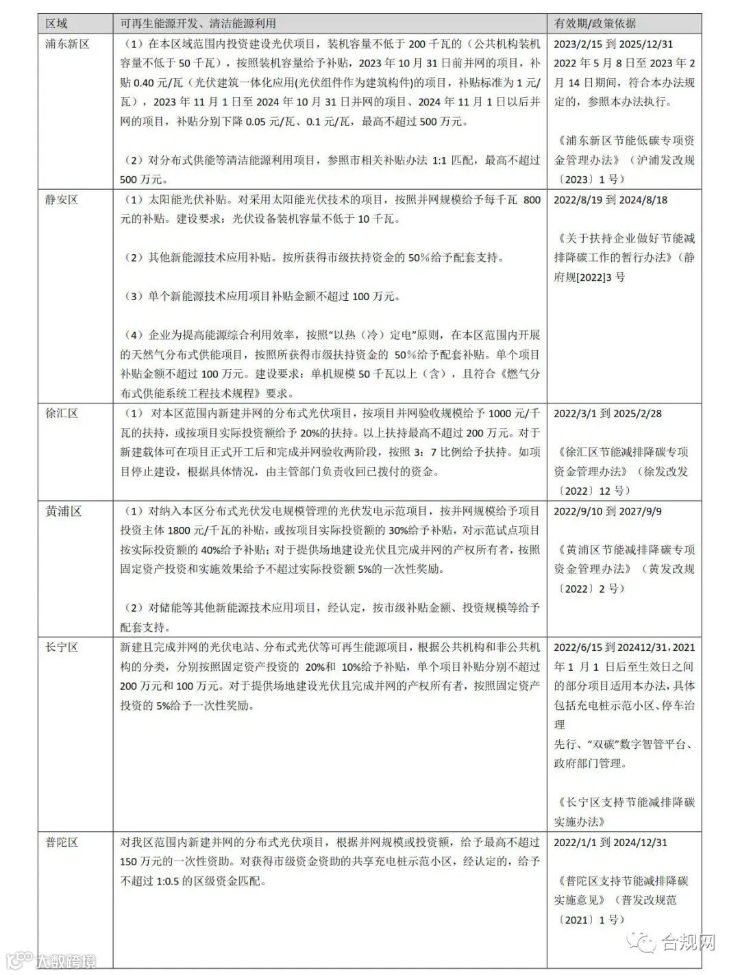
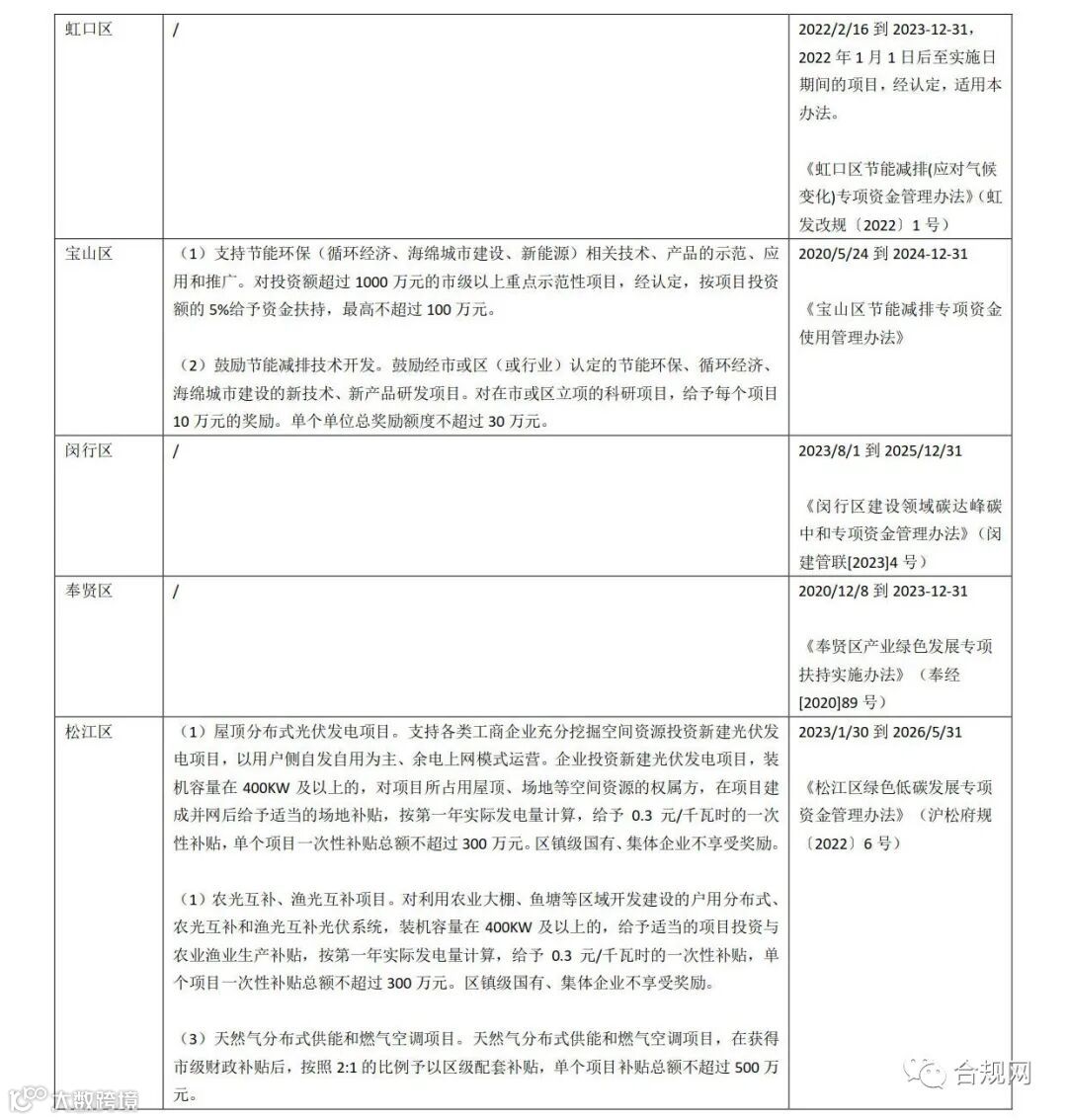
根据《上海市节能减排(应对气候变化)专项资金管理办法 》(沪发改规范〔2021〕5号)的规定,上海各区也陆续出台了管理办法,上期我们汇总了工业节能技改和节能低碳管理的补贴政策[上海各区节能低碳项目补贴政策汇总(企业技改和管理部分)],这期我们来聊聊上海各区新能源项目的具体补贴政策吧。


可点击“阅读原文”或复制以下链接,获取PDF版:
合规网收录近4万个中国的法律法规和5千余个相关标准,法规服务包括法规与标准资讯的跟踪、清单导航、法规关联性分析、面向对象的法规适用性分析,易用的法规标准清单管理功能。同时,合规网还可提供进阶服务——符合性评价,从便捷的法规获取、快速的法规清单建立、到精细化的适用条款分析/检查清单评价,并自助输出多种版式的符合性评价报告,助力企业合规风险管理。
绿咨力-咨询顾问
助理工程师
国家清洁生产审核师
联系我们
上海总部
联系方式:136 8176 4864 鲍女士
地址:上海市长宁区金钟路658号10号楼317室(东华大学国家大学科技园)
华南办公室
联系方式:186 2093 2693 李女士
地址:广州市天河区黄埔大道中207号伟诚商务大厦701室
东北办公室
联系方式:151 1029 7109 齐女士
地址:长春高新区硅谷大街3355号硅谷商务楼208B室
西南办公室
联系方式:173 1316 7792 符女士
地址:成都市锦江区静沙南路18号沙河中心B座1404
END
csrcare| 合规网
推荐阅读
●绿咨力助力企业开展ISO14001:2015环境管理体系咨询项目




