作者 |许运凯
编辑 |丘嘉怡
回顾过去的2023年,国内外关于碳管理的新政策、新规范、新标准层出不穷,其中不少是关于供应链端碳排放信息的披露与管控要求。欧盟方面,7月发布了《企业可持续发展报告指令(CSRD)》的配套准则《欧洲可持续发展报告准则(ESRS)》,8月发布的《电池与废电池法规》中特别强调了电池碳足迹认证的要求,此外下半年碳边境调节机制(CBAM)的过渡期正式启动,水泥、钢铁、铝、化肥、电力和氢等行业企业的需要率先开展碳排放数据的报告工作。
因此,对于供应链各个环节上的企业来说,碳管理已不再是那个“遥远的”目标,而是需要实打实地开展供应链碳管理体系的建立,并尽快启动一系列基础事项的实施。
然而,要让整条供应链协同开展碳管理绝非一件易事。在我们与企业交流的过程中,我们主要得出供应链碳减排所面临的三大挑战:
难以执行 ;:供应链碳减排涉及到的主体众多,往往会导致部分主体难以理解其中的核心需求与潜在价值,导致执行过程中的断点堵点;
不够透明:由于供应商对披露标准理解不到位以及对数据披露安全性的担忧,从而影响碳排放数据披露的透明度与可行度;
缺乏支持:供应商担忧碳减排活动会导致运营成本的上升,在缺乏外部支持的情况下难以开展实质性的减排项目。
你是不是也在被以上的问题困扰呢?那就来看看我们给出的“破局方法”吧。
破局方法一:形成坚实的内部合力
很多人认为供应链碳管理难的主要原因在于供应商的配合度不够,但往往问题首先出在了自己内部。
一个普遍的现象在于,大多数企业的碳管理工作会分配给可持续发展部门甚至是EHS部门,但对于供应链碳管理而言,由于其中涉及大量的供应商沟通与赋能事项,这样单薄的组织架构显然有点“独木难支”了。
最能体现碳管理的协同特点的就是产品碳足迹核算了,想要实现终端产品的低碳甚至是“零碳”,需要贯穿产品研发、材料选择、零部件供应商管理、物流方管理、市场营销、财务以及合规管理等各个部门,因此实现此目标需要所有相关业务部门明确自己能够发挥的作用。
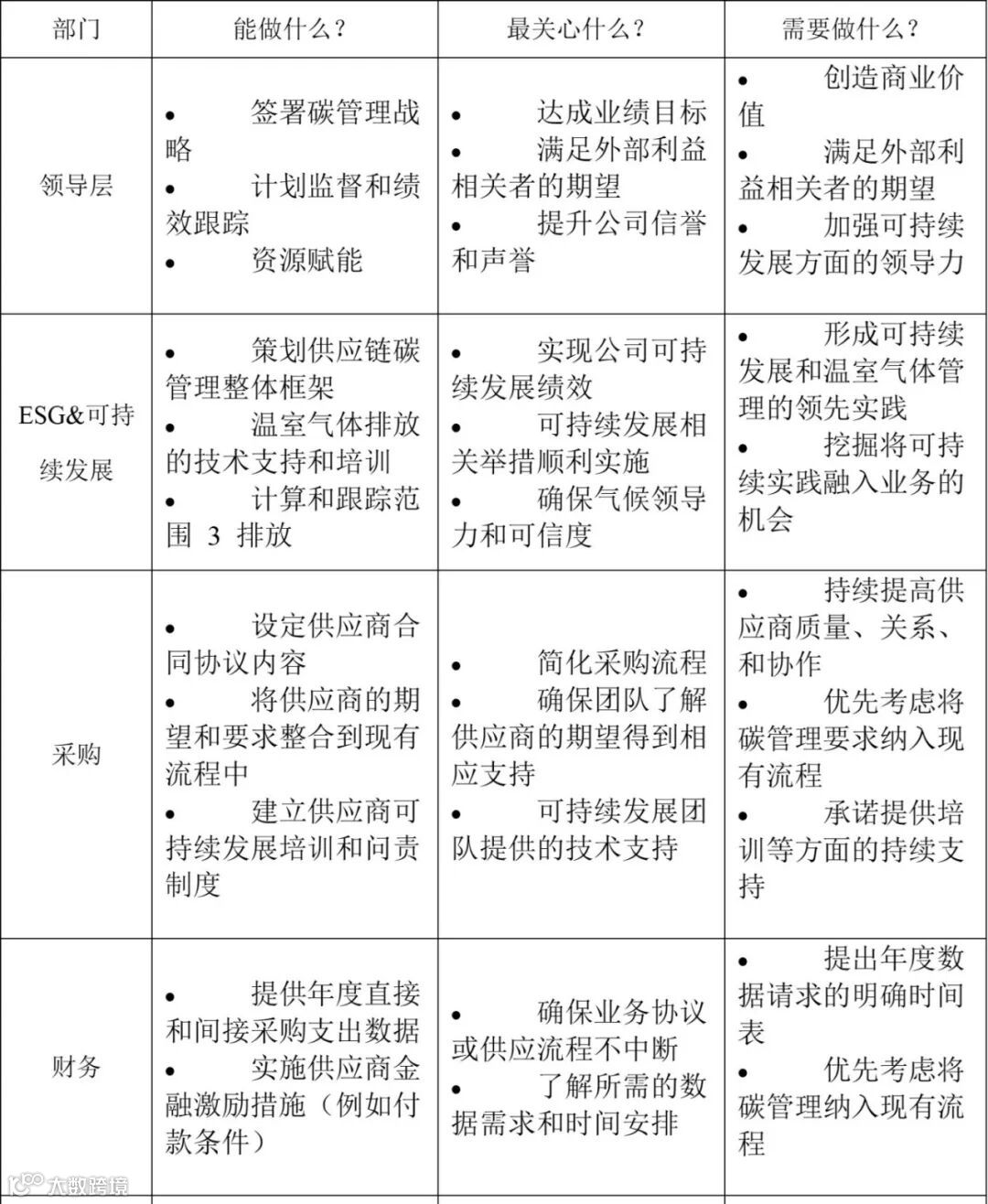
科学碳目标倡议(Science based targets initiative)在2023年6月发布了一份《供应商参与指南》,用于指导企业更好地开展供应链协同碳减排。在这份指南中将“维持内部合力(Secure internal buy-in)”定义为决定供应链碳管理成功与否的关键事项,并给出了内部各方在供应商碳管理中的优先关注事项及其可以起到的作用(详见下表)。

破局方法二:定位核心的合作伙伴
直到现在,很多企业的供应链碳管理负责人仍然坚信其工作的核心是从供应商那边收集数据并按时披露,但显然这样缺乏前期定位的管理策略,容易导致企业在实际的管理中变成了一只“无头苍蝇”。
纵观现有的碳管理与ESG信息披露标准,对于范围三排放类别的管理要求包含数据收集-主动公开-设定目标-推动减排等方面。由于供应商上企业的数量庞大,兼顾到所有类别供应商的数据跟踪几乎是不可能的,因此最为实际的方式是对供应商设定动态筛选机制,框定碳管理的核心供应商清单,并在每年的管理计划中设置针对性的减排推动事项。
针对供应商的筛选方法,大多数企业目前采用的是供应商的采购金额数据作为依据,例如华为公司会跟踪采购金额前100位的供应商及高能耗型供应商的碳减排项目实施情况,并每年举办供应商碳减排大会,分享全球碳减排形势、介绍对供应商的碳减排倡议及要求。

华为供应商碳减排大会
此外,在SBTi的《供应商参与指南》中,也介绍了识别碳管理核心供应商需要考虑的因素,具体可参考下表。

破局方法三:建立互惠的合作模式
供应链的碳减排工作虽然已经有一些政策标准作为支撑,但从现有的实践案例来看,开展碳减排的工作的成效还是取决于供应商同买家之间的合作与激励机制是否能够得到双方的认可,毕竟在碳减排的过程中需要进行大量的经济投入,早些年在发达国家与发展中国家之间推行的清洁发展机制也是基于这种考量。
当然,合作与激励措施的跨度可以非常之大,借用SBTi《供应商参与指南》中原话就是:从奖励供应商气候领导力的“胡萝卜”,到惩罚进展滞后的供应商的“大棒”。公司采取何种管理机制应该与整体的可持续发展战略保持一致,但从近几年的发展趋势来看,那些取得显著绩效的企业往往遵循了“赋能、互惠、共享”这些原则。
从赋能的角度来看,一个比较好的案例来自沃尔玛的“十亿吨计划(Project Gigaton)”,其本质是希望供应商设定科学的碳管理目标,并在能源使用、保护生态、减少废弃物、包装物、交通物流与产品设计等方面采取可操作的碳减排措施。与此同时,沃尔玛在十亿吨计划的网站平台上给出了丰富的关于气候变化的学习资源以及碳减排项目的案例,方便供应商规划自身的碳减排路径,并能够尽快启动属于自己的降碳项目。
;
沃尔玛“十亿吨计划”介绍
从互惠的角度来看,目前企业主要采用的方式是在采购过程中纳入绿色电力使用等可持续要求,并在实际的供应商比选中对满足要求的供应商给予更多的份额及其他激励政策。例如宝马集团首先明确要求供应链企业在生产过程中要使用绿色电力,并通过开展供应链企业培训方式,帮助供应商了解购买绿色电力的方式。目前,宝马的动力电池以及铝锭等高碳供应商已实现100%使用绿色电力转型。
;
从共享的角度来看,这种管理策略比较适合那些本身在绿色、低碳以数字化等领域具有技术优势的企业,通过建设零碳产业园区、开发零碳产品等载体,将低碳技术在供应链中进行共享。例如,远景科技为供应商提供“远景方舟”数字化碳管理工具,为供应链提供零碳工厂、智慧楼宇、分布式光伏、绿电、绿证、碳权益等解决方案。同时,远景还积极打造零碳产业园模式,集成绿色能源,并鼓励供应链上下游企业共同在园区内投资建厂,为供应商提供经济可行的降碳路径。
最后,为大家介绍一个由绿咨力深度参与的供应链碳减排案例。
绿咨力从2018年起为国内某领先整车制造企业开展供应链节能减排·减污降碳管理优化服务,其核心内容包括供应链减污降碳重点识别、供应商现场绿色低碳评审以及供应商减污降碳改善项目推动等。
因此,首先需要明确是哪些供应商需要纳入重点监管以及现场的评审及改善项目,为此绿咨力团队设计了“供应商环境复杂度及减污降碳潜力”评价表,通过对供应商所处地理区位、能源结构、生产工艺以及采购金额等维度进行筛选,每年挑选一定数量的供应商开展现场的可持续发展风险识别以及减污降碳改善潜力的评估。而在现场评估过程中,绿咨力团队秉持着经济、高效、可行等原则,重点关注供应商在用能系统设计、重点用能设备能效管理、绿色低碳技术导入等方面与行业领先水平的差异,并为供应商提供落地的改善实施方案。由此也在近6年的时间内,累计为整条供应链带来了超过30000吨的碳减排量,取得了突出的绿色协同效益。
绿咨力(上海泽晟环境技术有限公司)是上海市绿色低碳服务机构,作为国内较早开展企业与供应链能效提升与降碳咨询服务的专业机构,能够为企业提供系统化的碳中和咨询服务,包含碳中和规划、碳排放盘查、碳足迹核算、管理体系提升、智慧信息系统等多维度的服务项目,欢迎各位“碳中和践行者”和我们进行深入的交流与合作。
绿咨力-咨询顾问
环境管理体系咨询师
国家清洁生产审核师
联系我们
上海总部
联系方式:136 8176 4864 鲍女士
地址:上海市长宁区金钟路658号10号楼317室(东华大学国家大学科技园)
华南办公室
联系方式:186 2093 2693 李女士
地址:广州市天河区黄埔大道中207号伟诚商务大厦701室
东北办公室
联系方式:151 1029 7109 齐女士
地址:长春高新区硅谷大街3355号硅谷商务楼208B室
西南办公室
联系方式:173 1316 7792 符女士
地址:成都市锦江区静沙南路18号沙河中心B座1401
END
csrcare| 合规网
推荐阅读




