冷镦钢行业概述
冷镦钢主要为低、中碳优质碳素结构钢和合金结构钢,适用于室温下通过冷镦工艺制造各类机械标准件、紧固件及异形件。该钢材广泛用于生产高强度、高精度的螺栓、螺钉等连接部件。
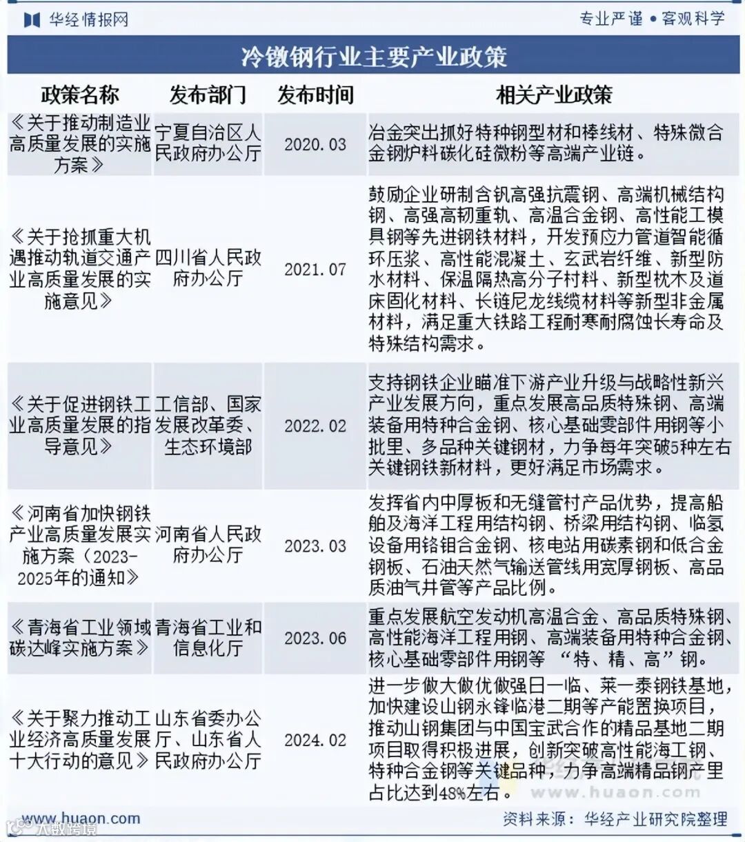
冷镦钢行业政策
近年来,国家持续出台政策推动钢铁行业高质量发展。《关于聚力推动工业经济高质量发展十大行动的意见》明确提出,加快山钢永锋临港二期等产能置换项目,推进山钢集团与中国宝武合作建设精品基地二期,重点突破高性能海工钢、特种合金钢等高端品种,目标使高端精品钢产量占比提升至约48%。
冷镦钢行业产业链
1、产业链结构
冷镦钢产业链上游包括铁矿石、废钢及合金等原材料;中游为冷镦钢生产环节;下游主要用于制造高强度紧固件,如螺栓、螺母、螺钉,广泛应用于汽车、电气机械、建筑等领域。
2、产业链下游
中国紧固件产业经过四十多年发展,已成为全球最大的生产国和出口国。作为冷镦钢核心应用领域,紧固件需求带动钢材市场增长。2023年,中国紧固件产量达977.98万吨,持续拉动冷镦钢需求。
冷镦钢行业发展现状
近年来,国内冷镦钢在品牌数量、产量和质量方面均稳步提升,已形成一定规模。其线材主要用于制造强度多样、形状复杂的螺栓,市场需求旺盛。2024年,中国冷镦钢市场规模达589.9亿元。
受建筑、家具、工业机械、石油化工等行业需求增长驱动,冷镦钢产量持续上升。2024年,全国冷镦钢产量约为1304.6万吨,需求量约1290.8万吨。
冷镦钢行业竞争格局
1、竞争格局
我国冷镦钢产业分布广泛,生产企业众多,装备先进,产品种类齐全,整体产能大,企业间技术差距较小。主要企业包括马钢集团、首钢集团、包钢集团、杭钢集团等,市场集中度较高。
2、重点企业
首钢股份是首钢集团旗下唯一的钢铁与铁矿资源整合平台,具备国际先进装备水平,产品覆盖冷热轧板材全系,年粗钢产能达2170万吨,为冷镦钢业务提供有力支撑。2025年上半年,公司实现营业收入525.17亿元。
冷镦钢行业发展趋势
1、高性能产品需求增长
随着汽车、高端装备制造等行业升级,对高强度、高韧性、耐腐蚀冷镦钢的需求显著增加。新能源汽车对高强度紧固件用钢需求上升,推动企业加大高碳冷镦钢研发力度。
2、规格多样化发展
小规格冷镦钢因成本低、应用广仍占主导地位;中规格产品受益于汽车、农机等重工业发展,预计年均增速5%-7%,市场份额维持在15%-20%;大规格产品在基础设施建设投资加码背景下,发展潜力突出。
3、智能制造推进
工业互联网、大数据与人工智能技术正加速融入冷镦钢生产。通过数据优化流程可提升效率与质量,AI技术助力实现智能监控与预测性维护,降低运营成本。
4、绿色生产发展
环保政策趋严促使企业加快绿色转型。沙钢集团已完成冷镦钢生产线全流程超低排放改造,首钢集团则投入资金实施节能技改,有效降低单位产品能耗,推动行业可持续发展。

