中赣通信成功登陆港交所
发行与市场表现
7月3日,中赣通信(02545.HK)正式在香港联交所主板上市,发行价为1.25港元。公司获超额认购195.99倍,但开盘当日股价低开39.2%,报0.76港元。截至发稿时,股价下跌42.40%,报0.72港元,总市值达4.61亿港元。
公司概况
中赣通信成立于2002年,主要业务涵盖电信基础设施服务和智慧城市解决方案服务。公司在2017年曾于新三板挂牌,退市时市值为1.49亿元。
集团在全国25个省、直辖市及自治区提供电信基础设施服务,并与三大运营商(中国移动、中国电信、中国联通)以及中国铁塔保持长期合作关系。不过,其收入对大客户依赖度较高,2023年底五大客户贡献了97.2%的总收入。
主营业务
中赣通信的核心业务为电信基础设施建设及维护服务,包括基站建设、设备安装、电缆铺设等,同时涉足智慧城市解决方案如系统维护和软件开发。
行业前景与地位
根据益普索数据,中国电信基础设施服务行业从2019年至2023年的总市值增长至2,826亿元,复合年增长率5.7%。预计到2028年该行业规模将达到3,682亿元,年均复合增长率5.5%,其中基础设施建设将继续推动市场增长。
按收入计算,中赣通信在江西省内位列第三大电信基础设施建设及维修服务商,市场份额为3.1%。
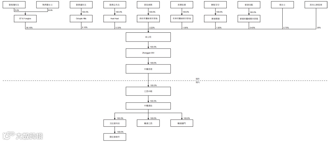
股权架构与董事会
刘皓琼及其配偶陶秀兰通过GT & Yangtze持有56.16%股份,为主要控股股东。其他股东还包括刘鼎议(Octuple Hills,8.2%)、刘鼎立(Huat Huat,7.1%)等。
董事会由9名成员组成,刘皓琼担任主席兼执行董事,负责整体管理与战略制定;彭声谦、谢小兰、刘鼎立、刘鼎议和周志强分别承担市场开发、财务管理等重要职责。
财务数据
中赣通信营收自2021年至2023年逐年上升,分别为4.8亿元、4.1亿元及6.1亿元,复合年增长率为12.7%。毛利及净利润同样呈现显著增长,同期毛利率维持在19%-25%之间。
销售成本中劳务采购成本占比最大,接近九成。截至2024年4月30日,公司现金储备较低,仅1659万元,但负债水平处于健康范围。
IPO中介团队
本次IPO保荐人为中泰国际,公司律师包括尼克松•郑林胡、君泽君和奥杰,审计师为毕马威。值得注意的是,在中泰国际过往两年保荐的港股项目中,首日上涨率仅为25.0%,平均回报为-622.49港元。















