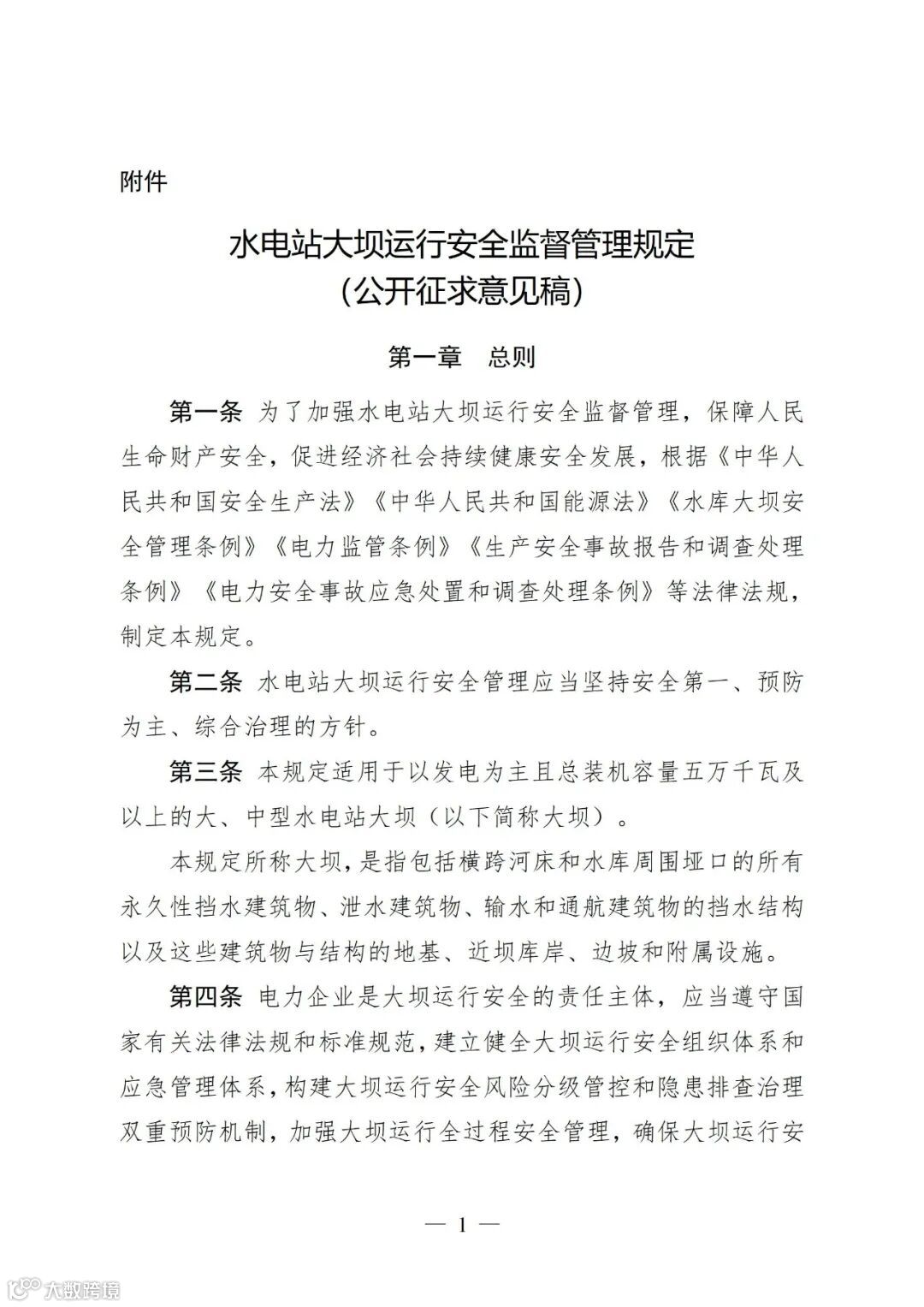
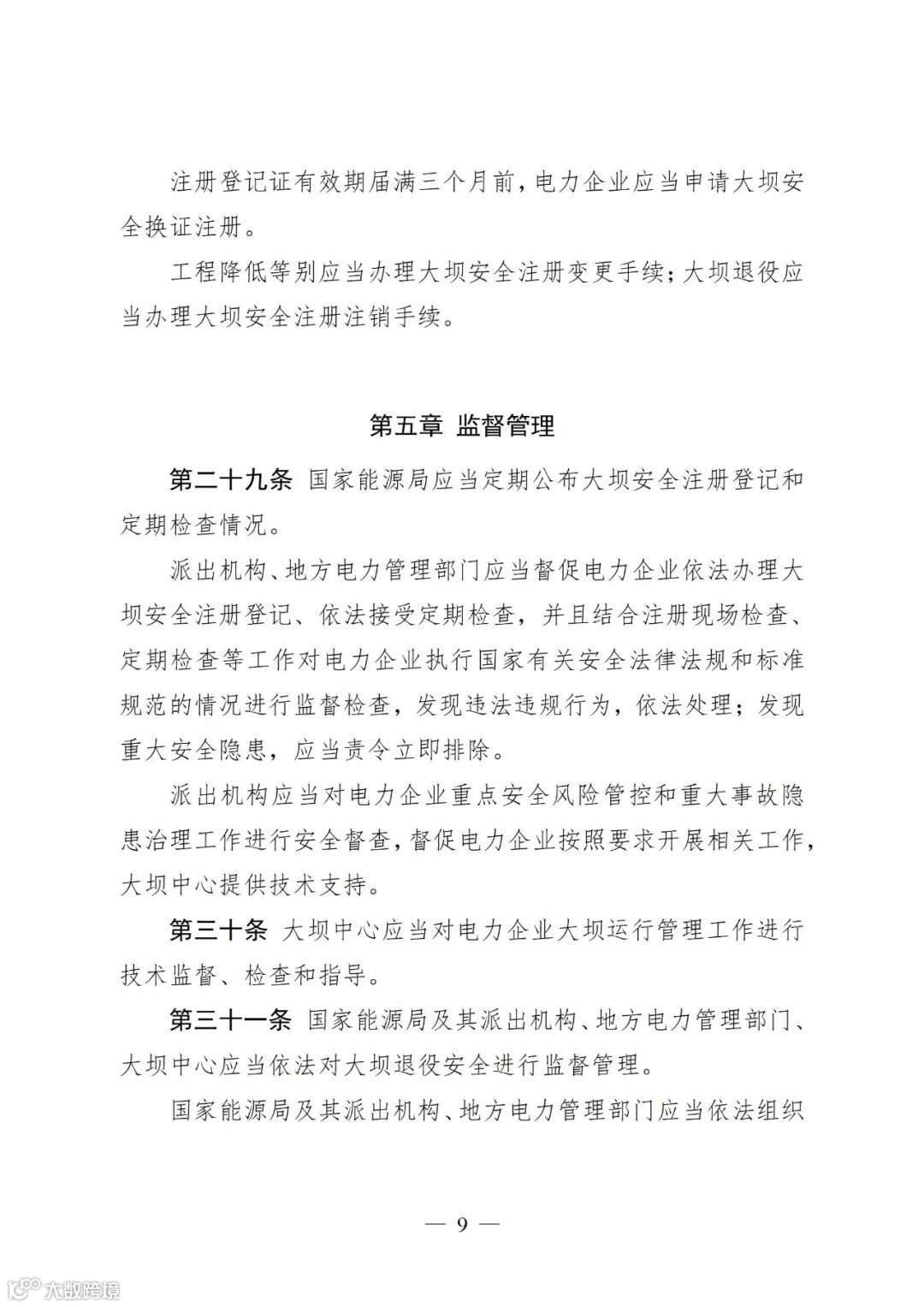
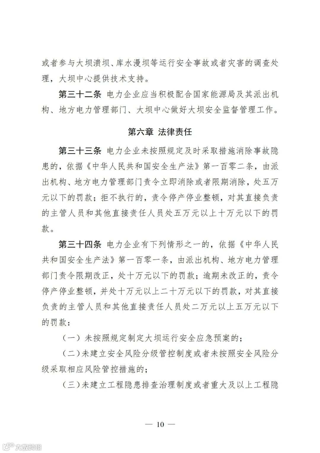
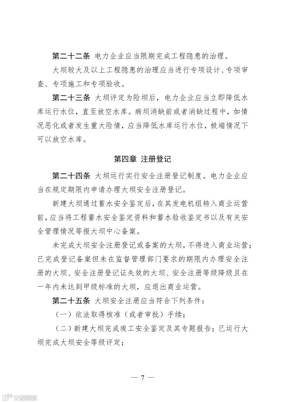
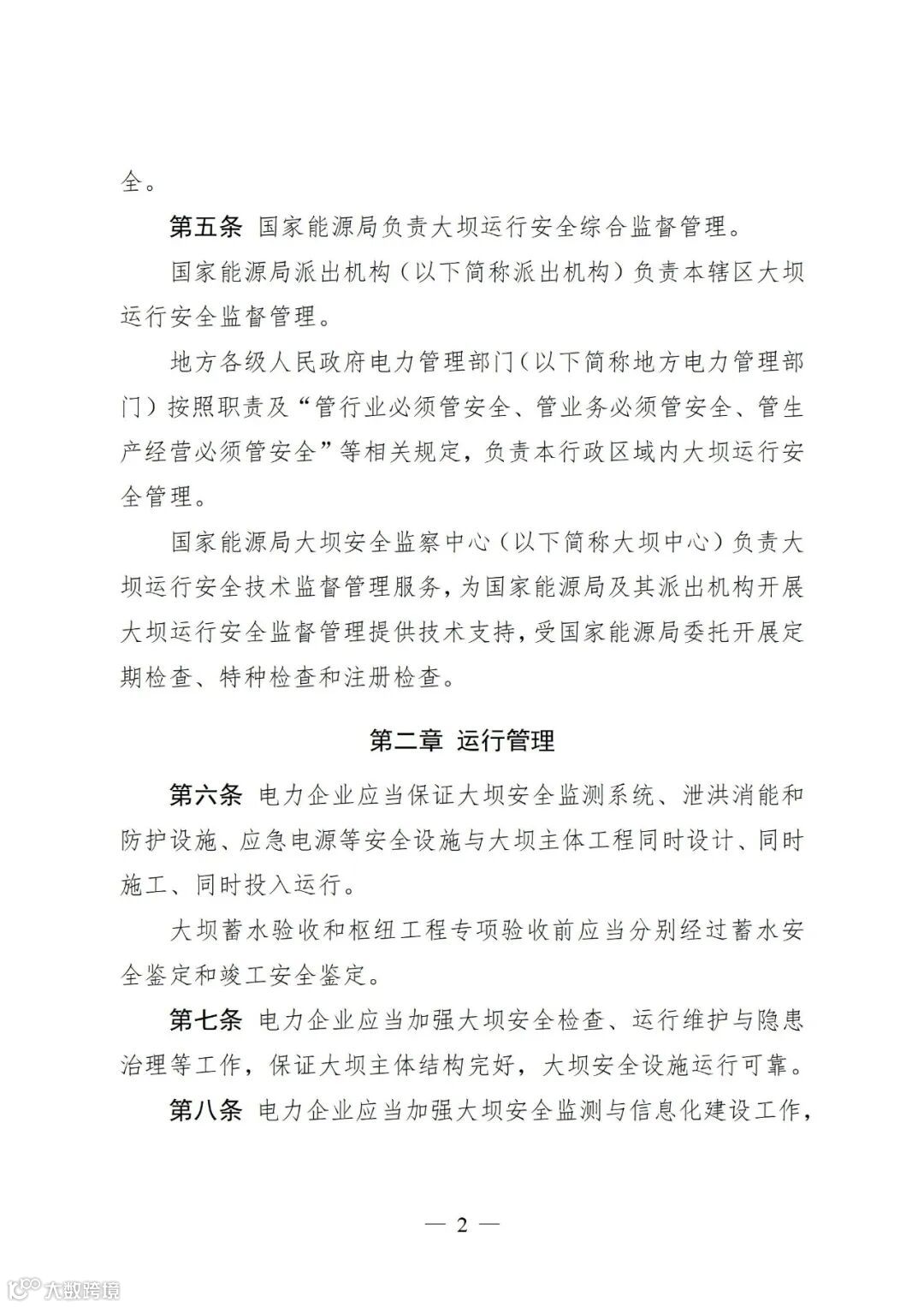
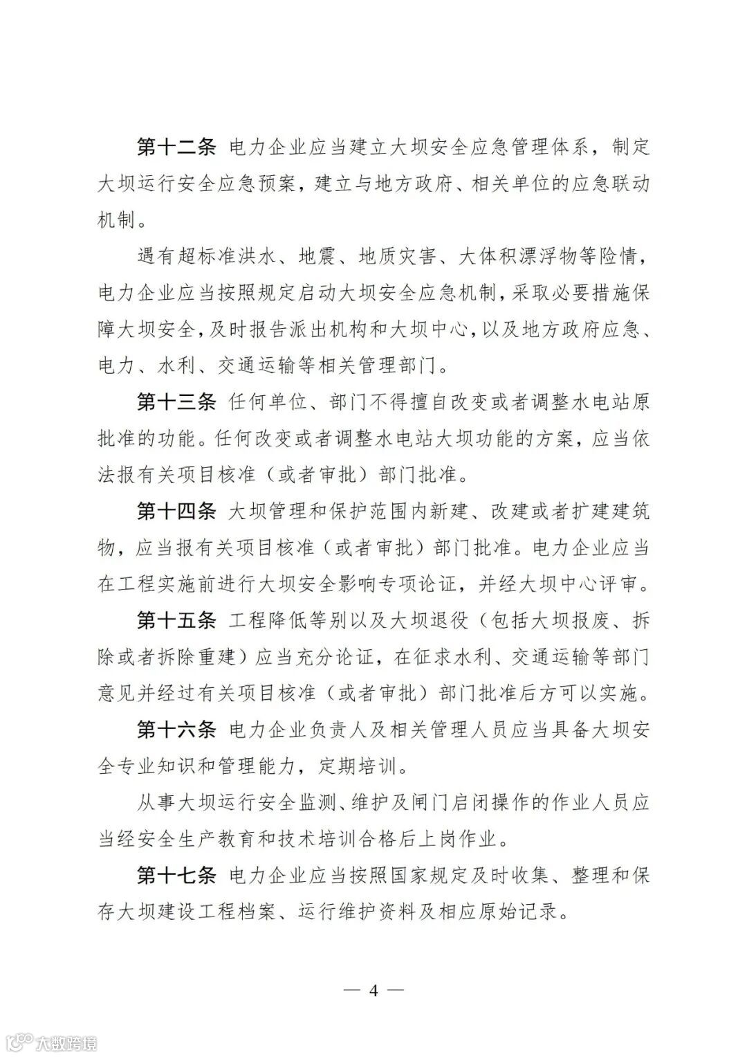
1月15日,国家发改委就《水电站大坝运行安全监督管理规定》(公开征求意见稿)(以下简称“征求意见稿”)向社会公开征求意见。其中,征求意见稿提出,电力企业应当每年开展大坝安全年度详查,总结本年度大坝安全管理工作,分析大坝、泄洪消能和防护设施、其他水工建筑物、闸门及启闭机、监测系统和应急电源的运行情况,整编分析大坝监测资料,编制大坝安全年度详查报告并且报送大坝中心;电力企业应当建立大坝安全应急管理体系,制定大坝运行安全应急预案,建立与地方政府、相关单位的应急联动机制。遇有超标准洪水、地震、地质灾害、大体积漂浮物等险情,电力企业应当按照规定启动大坝安全应急机制,采取必要措施保障大坝安全,及时报告派出机构和大坝中心,以及地方政府应急、电力、水利、交通运输等相关管理部门等。此次公开征求意见的时间为2026年1月15日至2026年2月14日。
以下为原文
国家发展改革委关于向社会公开征求《水电站大坝运行安全监督管理规定》(公开征求意见稿)意见的公告
为进一步加强水电站大坝运行安全监督管理,防范遏制水电安全生产事故发生,根据《中华人民共和国安全生产法》《中华人民共和国能源法》等法律法规及行业发展实际,我们组织对《水电站大坝运行安全监督管理规定》(国家发展改革委令2015年第23号)进行了修订,形成了《水电站大坝运行安全监督管理规定》(公开征求意见稿),现向社会公开征求意见。
此次公开征求意见的时间为2026年1月15日至2026年2月14日。欢迎社会各界人士通过网络等方式提出意见。请登录国家发展改革委门户网站(https://www.ndrc.gov.cn)首页“互动交流”版块,进入“意见征求”专栏,提出意见建议。
感谢您的参与和支持!
附件:水电站大坝运行安全监督管理规定(公开征求意见稿)
国家发展改革委
2026年1月15日
来源:国家发改委网站

