中国数智员工市场是近年来数字化转型和人工智能技术发展的重要产物,其核心是通过AI、RPA(机器人流程自动化)、大数据、云计算等技术,实现企业流程的自动化与智能化,替代或辅助人类完成重复性、规则性或高复杂度的任务。以下是关于数智员工市场的趋势分析:
01 数字员工的定义与概念
数智员工定义
数字员工是一种由人工智能、机器学习、自动化流程等技术驱动的虚拟劳动力。它们能够模拟人类员工的行为和决策,处理大量的数据和信息,执行各种重复性、规律性的任务。
数字员工的价值与意义

数智员工分类

数智员工分类
表面上看,这就是数字员工的进化过程,为什么不是→而是+呢?原因在于,低代码和RPA是AI Agent落地的重要辅助,在全自动的AI Agent到来之前,这些相对成本更低,且效果更可控,也就是说对于企业而言,仍然需要根据业务场景和目标来形成数字员工的有效组合。

02 数字员工发展趋势
趋势1:数字员工进一步提升智能水平,成为超级智能体,具备更强的学习和推理能力,处理更复杂的任务

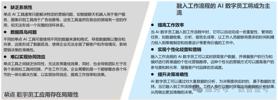
趋势2:融入工作流程的数字员工将成为主流
单点数字员工应用存在局限性,融入工作流程的AI数字员工将成为主流,将为企业数字化经营带来更高的效率、更好的效果和更强的竞争力。企业应积极拥抱这一趋势,将 AI 数字员工深度融入到工作流程中,实现经营的智能化、自动化和个性化。

趋势3:数字员工成为企业核心资产之一,“混合型”员工队伍是企业人力资源的重要方向

趋势4:数字员工开发与运营平台在线化与开放化是趋势

开发平台在线化能够汇聚大量的开发资源和数据,实现资源的共享和复用;可以实现数字员工的实时更新和升级,确保数字员工始终保持最佳状态。开放化则能够吸引更多的开发者和合作伙伴参与,共同构建数字员工的生态系统,并促进数据的流通和共享,实现数据驱动的数字员工开发和运营。未来伴随数字员工资产确权进一步明确,数字员工将衍生租赁和交易模式,新型AI劳动力生态由此发展。
趋势5:数字员工市场将诞生一批新业态,生态愈发繁荣
数字员工市场的发展将吸引更多的技术创新者和创业者加入,推动数字员工技术的不断进步。新的算法、模型、技术和工具将不断涌现,提高数字员工的智能水平、性能和可靠性。同时,伴随数字员工市场分工越来越细化,围绕垂直领域多样化、精细化的应用需求,将会融入更多类型企业进入数字员工平台生态当中。

趋势6:利用企业专业有数据形成深度洞察与策略是企业未来经营差异化的重要关键
通用大模型在实现AI技术普惠的基础上,也会带来企业核心竞争力的变化和调整,企业的核心竞争力不再仅仅依赖于技术的先进性,差异化能力就主要体现在对于企业专有数据的挖掘和利用,以及数据驱动决策的企业文化和组织能力升级等方面。相应地,企业也将愈发重视专有数据能力和资源的建设和积累。

趋势7:AI应用的深化将对企业的组织能力提出新的要求,企业需要打造适用于人机协同的组织管理体系从而适应未来的发展
AI 技术发展迅速,新的算法、模型和应用不断涌现。企业需要紧跟技术发展的步伐,及时了解和掌握最新的 AI 技术,以便将其应用到业务中。同时,AI 应用的深化为企业带来了新的业务机会,同时也带来了新的挑战。核心方向就是AI 技术的应用往往会对企业的业务流程产生重大影响,需要企业进行业务流程的重塑。这些业务模式需要企业具备新的组织能力和业务流程来支持。企业需要重新审视自己的业务模式,调整组织结构和业务流程,以适应新的业务需求。相应地,企业需要在技术、业务、人才和组织文化等方面进行全面的变革和提升,以适应 AI 时代的发展要求。

趋势8:群体智能与组织孪生纵深,加速数实融合与元宇宙落地

感谢观看!关注下方服务号,即可了解更多数智员工资讯

