
人工智能新一轮浪潮的涌现,催生了算力需求的持续增长,算力赛道热度持续升温。算力租赁以更灵活、更具性价比的方式,成为中小企业解决算力需求的最优解,算力自然也成为上市公司追逐的热点。
上游——包括数据中心、服务器、芯片、光通信、云服务等环节。
数据中心作为承载各类数字技术应用的物理底座,是算力关键基础设施,其结构通常包括服务器、存储设备、网络设备、电力设备、制冷设备等。
国内服务器头部厂商包括中科曙光、浪潮信息、新华三(紫光股份旗下)、工业富联、拓维信息等。数据中心基础设施建设商,包括供电系统、冷却系统、网络设备等,如华为、中兴通讯等。
通用算力芯片为CPU,智能算力芯片主要是GPU、FPGA、ASIC,GPU占比90%,芯片制造商代表公司有英特尔(Intel)、AMD、NVIDIA等。
云服务厂商有阿里巴巴、腾讯、华为等,以及海外的亚马逊AWS、微软Azure、谷歌云等。
中游——算力租赁参与厂商
1.传统云服务提供商,比如三大运营商、阿里、腾讯等,头部互联网厂商;
2.传统IDC服务厂商,在数据中心建设运营和能耗成本方面具备优势;
3.具备IDC建设运营能力的企业,比如云赛智联、广电运通、卓朗科技等国企,以及中贝通信等民企;
4.跨界厂商,比如恒润股份、莲花健康、鸿博科技等。
下游——应用客户与开发者
涵盖互联网企业、政府机构、科研单位、金融机构、电信运营商、制造业等多个行业,他们根据自身业务需求租用云端算力进行大数据分析、人工智能训练、高性能计算等任务。
算力租赁在自动驾驶、云游戏、医疗和金融领域发挥重要作用。在自动驾驶领域,它支持自动驾驶算法的仿真测试;在娱乐领域,它提供云游戏图形处理和多媒体内容渲染;医疗方面,算力租赁助力基因组学分析和个性化治疗;金融行业利用其进行市场数据分析,提高交易效率。
算力租赁为各行业提供灵活、可扩展的计算资源,推动数字化转型。
自动驾驶与智能交通系统
自动驾驶系统需要大量的模拟测试来验证其在各种复杂交通环境和天气条件下的性能。
例如,Alphabet旗下的自动驾驶公司Waymo就是依靠强大的计算资源来模拟各种驾驶场景,以训练和优化其自动驾驶算法。而算力租赁能够为Waymo等公司提供必要的计算能力,帮助其在不购买昂贵硬件的情况下,进行大规模的仿真测试。
同时,智能交通系统需要分析和协调整个交通网络的数据,算力租赁能够提供可扩展的计算资源,帮助优化交通流量,减少拥堵,并提高道路安全性。
云游戏与多媒体内容制作
算力租赁可以为云游戏提供所需的高性能图形处理能力,使得玩家无需高端硬件即可享受高质量的游戏体验。同时,对于电影、动画和游戏制作等行业,算力租赁可以提供强大的渲染服务,缩短制作周期,降低成本,推动创意产业的发展;在广告推荐领域,利用AI生成广告视频和图片等方面,算力租赁发挥着关键作用。
精准诊断与个性化治疗
在智能医疗领域,算力租赁将支持精准医疗的发展,包括基因组学分析、医学影像处理和药物分子设计等。以基因组学分析为例,它需要大量的计算资源来处理和解读个人的基因序列。
华大基因等基因测序公司正在利用云计算资源进行大规模的基因组数据分析。通过算力租赁,这些公司能够执行复杂的生物信息学计算,帮助研究人员和医生识别遗传病风险、个性化治疗方案,甚至在癌症等疾病的研究中取得突破。算力租赁让医疗机构能够灵活地扩展计算资源,以应对研究和诊断过程中对计算能力的需求波动。
金融数据分析与实时交易
金融行业对数据处理和分析的需求极高,尤其是在高频交易、风险管理和欺诈检测等方面。算力租赁可以为金融机构提供必要的计算能力,帮助它们处理和分析大量的市场数据。
例如,美国的高盛集团和中国的蚂蚁集团都在使用云计算服务来支持它们的金融服务,优化其交易算法,提高决策的速度和准确性。随着金融科技的不断发展,算力租赁在金融数据分析与实时交易中的应用将越来越广泛,成为金融行业数字化转型的重要推动力。
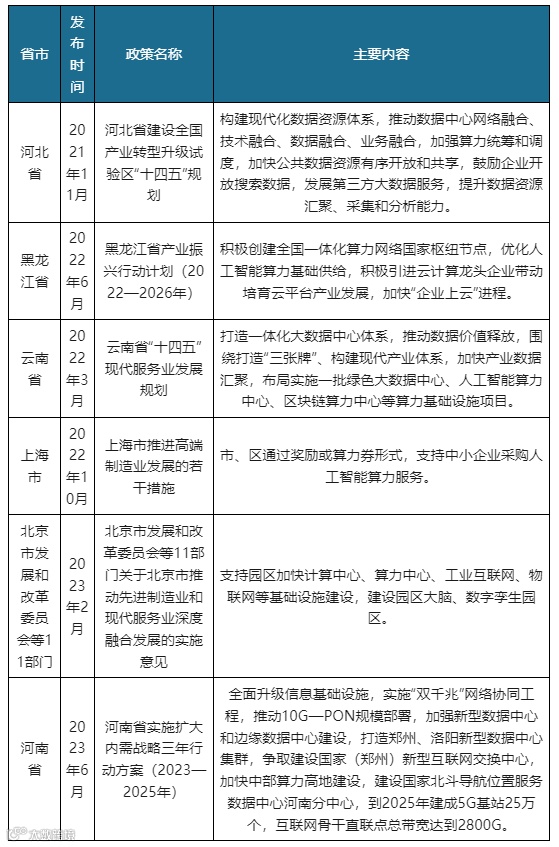
为促进算力租赁行业的发展,我国陆续发布了许多政策,各省市也积极推动算力租赁行业的发展。
我国算力租赁行业相关政策

部分省市算力租赁行业相关政策

科研机构和个人研究人员经常面临大量的数据处理和模拟实验,利用云上的强大算力可以显著加速研究进程。
AI模型的训练过程往往需要大量计算资源支持,特别是深度学习领域。通过租用高性能GPU集群,可以大幅提升训练效率。
视频制作公司和独立创作者在进行高清视频渲染或者复杂特效生成时,常常依赖于强大的图形处理能力,云端算力提供了理想的解决方案。
企业为了从海量数据中挖掘价值,需要进行实时的数据处理和分析,云上弹性扩展的计算资源正好满足这一需求。
对于参与加密货币挖矿的用户来说,算力租赁能够帮助他们快速搭建起大规模的挖矿设备,而无需承担高昂的硬件投资成本。
根据IDC发布的《2024年中国云计算市场预测报告》,预计到2024年底,中国公有云IaaS市场规模将达到近1,800亿元人民币,其中算力租赁作为重要组成部分之一,将继续保持快速增长态势。
此外,随着5G网络的广泛部署以及边缘计算技术的发展,未来算力租赁还将进一步拓展至更多垂直行业,如智能交通、智慧城市等领域。
由于公众号改变了规则,推送不按时间顺序,如果不想错过我们的文章,请设“星标”并经常点击“在看”,感谢大家支持!
