点击蓝字 关注我们
津科政〔2025〕43号
各区科技局,各有关单位:
根据《关于支持科技型企业高质量发展的若干政策措施》(津政办规〔2025〕5号)等文件精神,市科技局研究制定了《天津市猎豹企业评价办法》。现印发给你们,请遵照执行。
2025年5月13日
(此件主动公开)
天津市猎豹企业评价办法
第一章 总则
第一条 为进一步强化企业科技创新主体地位,根据《关于支持科技型企业高质量发展的若干政策措施》等文件精神,进一步加快全市企业科技创新,制定本办法。
第二条本办法所称的天津市猎豹企业是指科技创新能力强,具有与之相适应的研发投入、科技人才,企业规模实力强,拥有较强的技术积累的企业。
第三条天津市猎豹企业评价工作坚持服务引领、放管结合、公开透明的原则,采用企业自主评价、各区科技行政部门形式审查、市科技局委托第三方机构审核的工作模式。
第二章 申报条件
第四条 申报天津市猎豹企业应满足以下条件:
(一)注册3年以上,在天津市正常经营、有效期内的高新技术企业。
(二)企业在填报上一年度及当年内未发生重大安全、重大质量事故和严重环境违法、科研严重失信行为,且企业未列入严重违法失信企业名单。
(三)企业上一年度营业收入不低于2亿元。
(四)企业近三年平均研发投入强度不低于3%。
(五)企业拥有市级以上领军人才,或博士、高级职称人才10名(含)以上。
(六)企业科技创新量化积分不低于30分。科技创新量化积分采用如下规则:
1.企业拥有有效期内的1项I类知识产权,计5分。
2.企业近五年内获得1项国家科学技术奖励特等奖、一等奖、二等奖,分别计100分、50分、40分;企业近五年内获得1项省部级科学技术奖励特等奖、一等奖、二等奖、三等奖,分别计40分、30分、20分、5分。
3.企业近五年内获得1项国家级创新创业大赛一等奖、二等奖、三等奖、优秀奖,分别计30分、20分、10分、5分;企业近五年内获得1项省部级创新创业大赛一等奖、二等奖、三等奖,分别计10分、5分、2分。
4.企业拥有经认定的1个国家级科技创新平台基地,计50分;企业拥有经认定的1个部级、市级科技创新平台基地,计30分;企业拥有经认定的1个局级科技创新平台基地,计20分。
5.企业近五年内参与制定1项国际标准、国家标准、行业标准、地方标准、团体标准、企业标准,分别计45分、40分、30分、15分、5分、5分。
6.上述科学技术奖励获得单位、创新创业大赛奖励获得单位、科技创新平台基地建设参与单位、相关标准制定参与单位如果是多个,则各参与单位的科技创新量化积分,根据该得分项的基准分、参与单位排名顺序情况进行计算,计算标准如下:排名第一,基准分的100%;排名第二,基准分的90%;排名第三,基准分的80%,以此类推,排名第十及以上,基准分的10%。
第五条天津市猎豹企业有关评价指标的说明。
(一)营业收入、利润等以企业纳税数据为准。
(二)企业研发经费是指企业研发活动中发生的相关费用,具体按照财政部、国家税务总局、科技部等部门关于研发费用相关政策进行归集。
(三)近三年平均研发投入强度指企业申请评价年的上一年、前第二年、前第三年共三年的研发经费之和占同期营业收入之和的百分比。
(四)I类知识产权采包括:国内发明专利(不含国防专利)、海外发明专利,植物新品种权、水产新品种、畜禽新品种(配套系)、国家级农作物品种、新兽药注册证书、林草良种,国家新药、国家一级中药保护品种、Ⅲ类医疗器械注册,集成电路布图设计专有权等。
(五)国家级创新、创业大赛指由国家部(委)牵头组织的比赛;省级创新创业大赛指由各省、自治区、直辖市的委(办、局)牵头组织的比赛。
(六)高新技术企业指经全国高新技术企业认定管理工作领导小组办公室备案的高新技术企业。
(七)国家科学技术奖励包括国家最高科学技术奖、国家自然科学奖、国家技术发明奖、国家科学技术进步奖和中华人民共和国国际科学技术合作奖;省部级科学技术奖励包括国家有关部委和各省、自治区、直辖市人民政府设立的科学技术奖;在国家科学技术奖励工作办公室备案的各学术团体、行业协会、企业、基金会及个人等社会力量设立的科学技术奖,参照省部级科学技术奖励开展评价,其中,不设奖励等级的参照省部级一等奖开展评价。
(八)科技创新平台基地包括重点实验室、产业创新中心、制造业创新中心、技术创新中心、临床医学研究中心、产业技术工程化中心、重大科技基础设施、科技资源共享服务平台、野外科学观测研究站、企业技术中心、工程研究中心、国际科技合作基地、科技型企业孵化器等。
(九)国际标准应是在全国标准信息公共服务平台公布的国际标准化机构制定的标准;国家标准以全国标准信息公共服务平台发布的国家标准为准;行业标准、地方标准以全国标准信息公共服务平台备案的行业标准为准;团体标准、企业标准应是符合《中华人民共和国标准化法》要求并已在全国标准信息公共服务平台进行自我公开的相关标准。
(十)市级以上领军人才包括以下几种类型:
1.诺贝尔奖、菲尔兹奖、图灵奖、普利兹克奖等国际重要奖项获得者。
2.国家最高科学技术奖获得者。
3.中国科学院院士、中国工程院院士及发达国家院士。
4.国家有突出贡献的中青年专家;中国政府“友谊奖”获得者;国家卓越工程师等。
5.中国青年女科学家奖获得者;中国青年科技奖获得者;科技部“创新人才推进计划”人选;中国科学院“百人计划”人才;全国杰出专业技术人才,中华技能大奖获得者,全国技术能手;全国工程勘察设计大师;梁思成奖获得者等。
6.国家科学技术奖获得者(排名前5位完成人),省部级科学技术奖(含在国家科学技术奖励工作办公室备案的社会力量设立的科学技术奖)获得者(排名前3位完成人);中国标准创新贡献奖获得者(个人奖);中国专利金奖、银奖获得者(排名前2位完成人),中国外观设计金奖、银奖获得者(排名前2位完成人),省部级专利金奖获得者(排名前2位完成人)等。
7.国家级科技项目主持人;国家级工程项目负责人;国家级、部级创新平台基地负责人等。
8.享受国务院政府特殊津贴专家。
9.天津市级人才项目入选者,包括:天津市杰出人才、青年科技人才、卓越制造人才、卫生健康领域高层次人才、企业家队伍高层次人才、引进领军人才、引进青年人才、引进高技能人才、海河工匠等。
第三章 评价流程
第六条市科技局负责组织建设“天津市猎豹企业评价服务系统”(以下简称评价服务系统)。
第七条 企业对照本办法申报条件经自主评价认为符合天津市猎豹企业条件的,可在评价服务系统注册登记,在线填报《天津市猎豹企业评价申报表》(以下简称评价申报表)。
各区科技行政部门对企业填报的《评价申报表》进行形式审查,需要企业补正的,经评价服务系统退回企业补正;形式审查通过的,在线提交至市科技局。
市科技局通过政府采购的方式确定第三方评价机构,委托第三方评价机构对通过各区科技行政部门形式审查的《评价申报表》进行审核。需要企业补正的,第三方评价机构经评价服务系统退回企业补正。
《评价申报表》通过审核的,市科技局组织对企业进行现场调查。现场调查有异议的,市科技局委托第三方评价机构经评价服务系统将《评价申报表》退回企业补正。通过现场调查的,市科技局公示7个工作日。
公示无异议的企业,赋予天津市猎豹企业入库登记编号,并印发证书,证书有效期与入库登记编号有效期一致;公示有异议的,由各区科技行政部门核实处理。
第八条入库登记编号实行动态管理,自公告之日起至第六年5月31日前有效。证书有效期与入库登记编号有效期一致。
第九条已入库企业发生更名或与本办法第二章规定的条件有关的重大变化的,应在三个月内通过评价服务系统填报变化情况。
第十条天津市猎豹企业应在入库登记编号有效期内的每个年度的9月30日前通过评价服务系统进行信息更新。没有在规定时间内更新信息的,取消其相应入库登记编号和证书。
第四章 监督检查
第十一条申报评价的企业应保证所填写信息和所提交材料的真实性、合法性,不得弄虚作假。对弄虚作假通过评价的企业,市科技局将其纳入科研失信名单,按照诚信管理相关制度处理。
第十二条 已入库企业存在下列情形之一的,市科技局废止或撤销其登记并发布公告:
(一)企业发生重大变化,不再符合第二章规定条件的;
(二)存在严重弄虚作假行为的;
(三)发生科研严重失信行为的;
(四)发生重大安全、重大质量事故或有严重环境违法行为的;
(五)被列入严重违法失信企业名单的。
第十三条 市科技局根据工作需要对各区科技行政部门管理工作进行监督检查。区科技行政部门对已入库企业进行抽查,对经抽查或审核企业确认不符合条件的,向市科技局提出处理意见和建议,市科技局按照本办法第十一条、第十二条规定处理。
第五章 附则
第十四条 本办法由市科技局负责解释。
第十五条本办法自印发之日起施行,有效期至2029年12月31日。
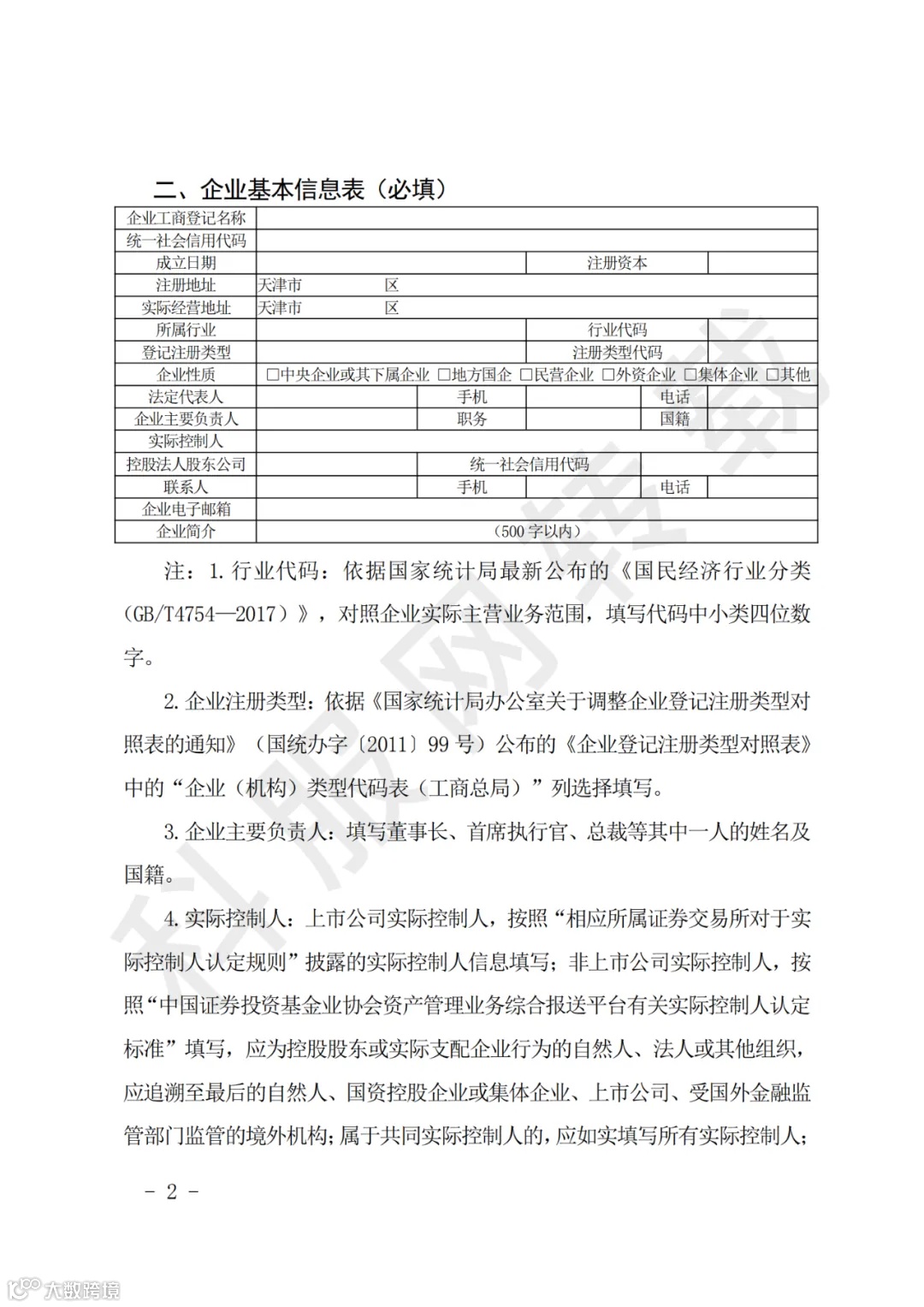
附件:天津市猎豹企业评价申报表
资料来源:天津市科学技术局 kxjs.tj.gov.cn
相关附件
附件:天津市猎豹企业评价申报表

