内容来源:厦门港口管理局网站、厦门物流与供应链公司、厦门市中小企业服务中心
海铁联运集装箱量同比增长25%,邮轮旅客吞吐量稳居全国第三,船舶在港在泊效率持续保持全球领先地位,在年度十大海运集装箱口岸营商环境测评中蝉联最高星级……2025年,厦门港交出了一份亮眼的答卷。
2026年1月起
厦门市推进水路运输业高质量发展若干措施
厦门港2026-2028年集装箱海铁联运扶持政策
两大政策正式实施
将继续带动厦门港航运要素集聚
促进港航贸一体化发展
有效助力厦门东南国际航运中心建设
为持续推进厦门市水路运输业高质量发展,进一步带动厦门港航运要素集聚,形成港航贸一体化发展的良好格局,有效助力厦门东南国际航运中心建设。通过精准激励和政策引导,支持企业扩大优质运力规模,鼓励规模化、绿色化、安全化经营,提升行业整体竞争力。
在厦门市经营、具备独立法人资格的水路运输企业。
本轮政策在延续以往支持方向的基础上,优化形成了以质量评价为导向的激励体系,主要包括两项奖励:
1.发展船舶运力规模奖励
对新建或购置的“中国籍”且船龄10年以内(含)的货运船舶,依据《船舶运力质量评分体系》开展综合评价。评分达到60分以上的,按每分最高1元/载重吨的标准给予一次性奖励,单船奖励上限为100元/载重吨。
2.支持规模化经营奖励
对年度水路运输周转量达到60亿吨公里及以上的企业,实行分档奖励:60(含)~80亿吨公里最高奖励80万元;80(含)~100亿吨公里最高奖励100万元;100亿吨公里及以上最高奖励120万元。
该体系从船舶基本要素、公司发展要素和提升要素三大类共9个维度进行综合评价,引导企业向船舶大型化、年轻化、绿色化以及在厦深耕经营、强化安全管理方向发展,实现“优质优补”。
企业应关注厦门港口管理局官网发布的年度申报通知,按要求准备以下材料(主要包括但不限于):
企业营业执照、水路运输经营许可证;
船舶所有权登记证书、营业运输证或国际船舶备案证明;
船舶运力质量评分自评表及相关证明材料(如绿色标志船检证书、港航联动航次证明、体系管理证书、安全诚信名单公告、新能源动力证明等);
支持规模化经营奖励需提供水运周转量汇总表及航次证明材料。
企业通过指定平台提交电子材料,初审通过后递交纸质材料。厦门港口管理局委托第三方机构审计,结合信用及涉黑涉恶审查形成综合审核意见。
审核通过的奖补名单在官网公示不少于5个工作日。公示无异议后,按程序拨付奖补资金。政策资金纳入厦门港口管理局年度预算管理,根据市财政年度预算安排兑现和拨付。
Q1:哪些船舶可以申请运力奖励?
A1:需同时满足以下条件:
在厦门经营的企业新建或购置、船籍为“中国籍”、船龄10年以内(含10年)、普通货船10000载重吨以上或液货危险品船5000载重吨及以上的自有船舶、《船舶运力质量评分体系》综合评价60分以上。
Q2:水运周转量如何计算?
A2:非集装箱船:实际载货量(吨)×港口间公布的距离(公里);集装箱船:参考载货量(吨)×港口间公布的距离(公里)×0.6(船舶类型系数)。
Q3:政策资金何时拨付?
A3:政策实行“次年申报、次年拨付”。例如,2027年组织申报并拨付2026年度符合政策的项目,以此类推。
动态监管:实行年度审计与信用审查,确保资金规范使用。
政策聚焦船舶运力质量提升和规模化经营支持,通过科学评价、精准激励,引导水路运输企业绿色转型、规模发展、安全运营,为厦门港航事业高质量发展和东南国际航运中心建设提供坚实支撑。
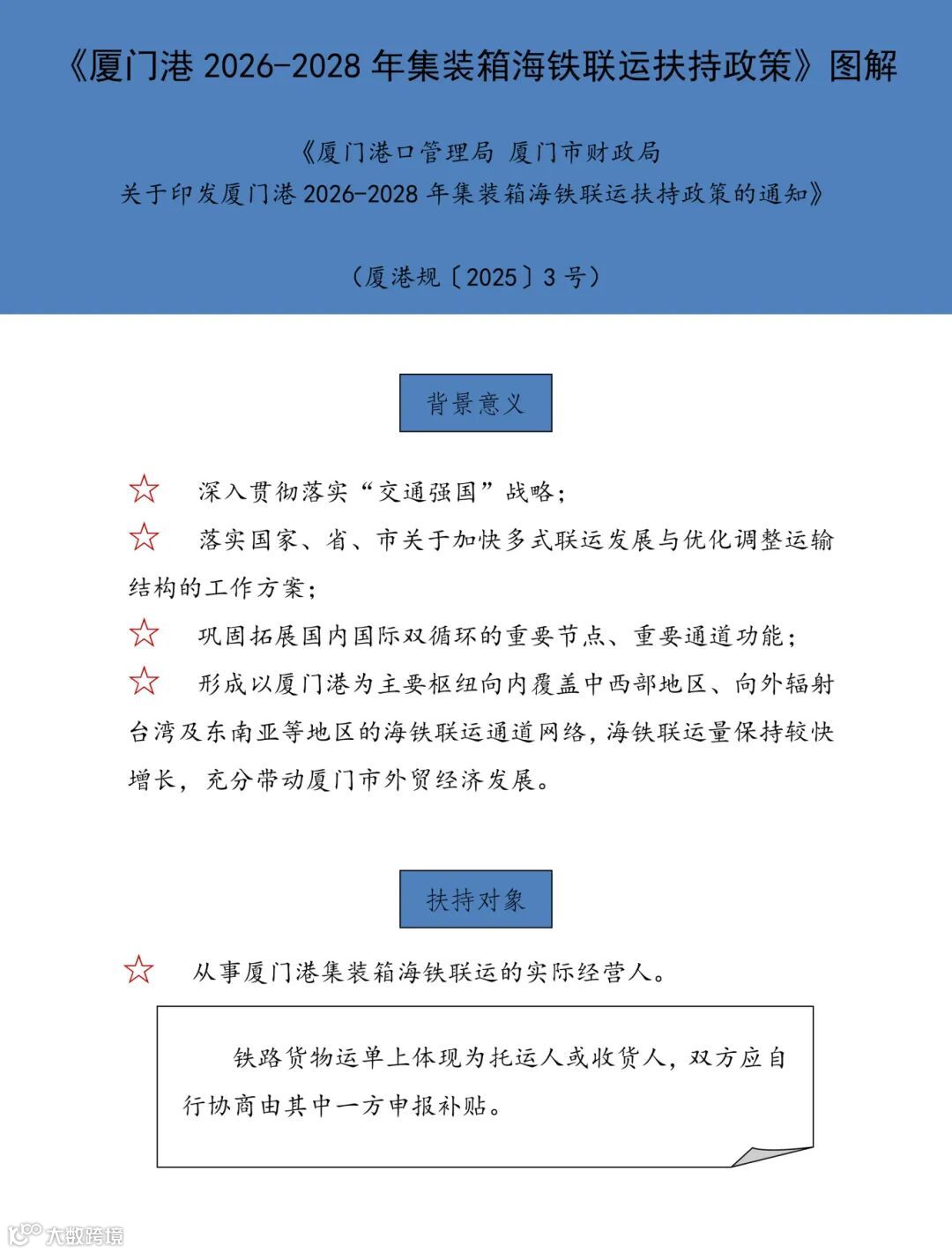
为吸引更多集装箱
通过“海运+铁路”联运模式在厦门港集散
为企业降本增效
并为相关物流企业带来实实在在的发展红利
厦门港口管理局正式出台了
厦门港2026-2028年集装箱海铁联运扶持政策
一起来看看政策解读吧

