搜索
首页
大数快讯
大数活动
服务超市
文章专题
出海平台
流量密码
出海蓝图
产业赛道
物流仓储
跨境支付
选品策略
实操手册
报告
跨企查
百科
导航
知识体系
工具箱
更多
找货源
跨境招聘
DeepSeek
首页
>
智能网关
>
0
0
智能网关
亘川科技
2024-08-01
2
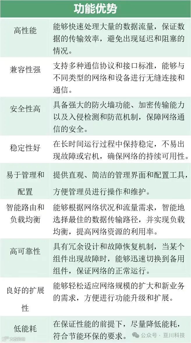
导读:智能网关是一种智能化的网络设备,它在不同的网络之间起到连接、转换和管理的关键作用。
智能网关是一种智能化的网络设备,它在不同的网络之间起到连接、转换和管理的关键作用。
【声明】内容源于网络
0
0
亘川科技
亘川科技,始于2018年,位于福建省泉州市,是一家聚焦“智慧城市”领域,以“城市运行一网统管平台”为核心,通过“G端深度开发强基、B端行业定制拓渠、C端生态共建赋能”三维联动,打造“技术+服务+数据”三位一体的智慧城市服务商。
内容
62
粉丝
0
关注
在线咨询
亘川科技
亘川科技,始于2018年,位于福建省泉州市,是一家聚焦“智慧城市”领域,以“城市运行一网统管平台”为核心,通过“G端深度开发强基、B端行业定制拓渠、C端生态共建赋能”三维联动,打造“技术+服务+数据”三位一体的智慧城市服务商。
总阅读
8
粉丝
0
内容
62
在线咨询
关注