胰腺癌被称为“癌中之王”,并不是浪得虚名。美国作家埃德加·斯诺、《人鬼情未了》男主角帕特里克、歌王帕瓦罗蒂等大家所熟知的人物,尽管声名显赫,也拥有优越的医疗条件,最后也都还是没能从胰腺癌的魔爪下觅得生机。
胰腺癌死亡率较高,且近年来在世界和中国范围内的发病都有明显增多趋势。根据国家癌症中心近期发布的数据显示,从发病数来看,胰腺癌并不算特别高,在2014年的各大癌症发病数中排名第10,约为9.2万例,但胰腺癌居全国恶性肿瘤死亡第6位,2014年约有8.1万因它而死。

胰腺癌之所以会被称为“癌中之王”,是因为胰腺的位置比较特殊。平时生活中一些简单的体检,根本就不可能发现胰腺部位有癌变的现象,胰腺癌早期患者需要专门去医院做专门的胰腺癌筛查检查,才有可能会发现胰腺癌的蛛丝马迹,一旦到了胰腺癌晚期,预后情况是非常差的,胰腺癌晚期病人的五年生存率大约是在0.1%左右,并且胰腺癌早期症状不是非常明显,所以在日常生活中比较容易被人们忽视。

胰腺,是一个狭长的腺体,横卧在人体上腹部腹膜后,是人体重要的消化和内分泌器官。胰腺可以分为外分泌腺和内分泌腺:外分泌腺主要分泌胰液,负责消化蛋白质、糖和脂肪;内分泌腺由叫做胰岛的细胞团组成,主要分泌胰高血糖素和胰岛素等对血糖进行调节。胰腺癌,指的是胰外分泌腺发生的腺癌,它恶性程度高,病程短,发展和恶化速度快,发现时多是晚期,因此治疗效果不理想,死亡率很高。
那么,面对“癌中之王”,TG又能做些什么呢?
胰腺癌PD1免疫治疗研究

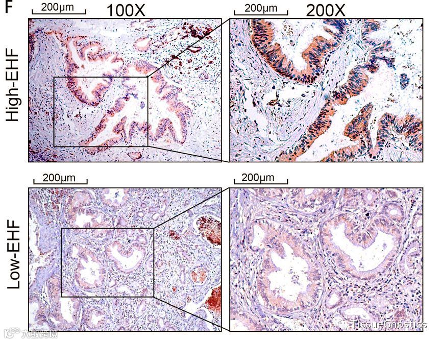
胰腺癌恶性程度很高,约90%起源于导管腺癌(PDAC)。导管腺癌是一种高度的免疫抑制性肿瘤,对单一检查点阻滞治疗的反应率低。ETS同源因子(EHF)是PDAC中的肿瘤抑制因子。
天津医科大学肿瘤医院国家癌症临床研究中心癌症预防和治疗重点实验室研究了EHF在胰腺癌免疫微环境编辑方面和anti-PD1治疗效果预测中的新功能,结果于2019年2月发表于Journal of Experimental Medicine杂志上。
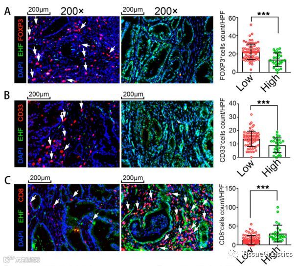
研究表明,ETS同源因子的缺乏,促使诱导调节性T(Treg)细胞和髓源性抑制细胞(MDSCs)的积累,以及使肿瘤浸润性CD8+T细胞数量的减少。原理上,ETS同源因子的缺乏,通过抑制TGFβ1和GM-CSF的分泌来诱导Treg细胞和MDSC的转化,扩增。
EHF抑制因子通过直接结合其启动子来抑制TGFB1和CSF2的转录。携带EHF抑制因子过表达的肿瘤的小鼠,对anti-PD1治疗的反应明显优于对照组。实验结果再次表明了,导管腺癌中,EHF抑制因子缺乏的免疫抑制机制;并强调了EHF过表达存在提高PDAC检查点免疫疗法的可能性。

EHF抑制因子与PDAC的免疫谱相关
文章利用TissueGnostics公司TissueQuest免疫荧光定量分析系统,对DAPI通道染色的细胞核进行识别筛选,在关键区域的细胞内及细胞周边探索HEF、CD33染色阳性的信号,并自动根据染色强度进行阳性细胞比率定量分析。与流式细胞分析的定量方式相同,TissueQuest软件也可以利用二维散点图不同坐标轴进行双阳性细胞的共表达分析与单细胞的多层遴选。
借助TissueGnostics公司拥有的实时同步正反向回溯技术,研究者可以方便直观的对分析参数有效性,以及分析结果的准确率进行验证与调整,获得相比同类产品更准确、客观的定量数据结果。


如欲索取全文请联系我们。

