神经科学已成为最前沿的科学研究领域之一,科学家用现代实验技术的方法从不同角度、不同层次开展对脑认知的研究。TissueFAXS Cytometry技术利用形态学识别的方法,可以在多种不同样本类型(HE,IHC,IF 等)中,识别出神经元胞体和突起。按照不同功能、不同区域的神经元外型的差异,在免疫组化样本中,对细胞体和神经突的大小、长度、分支数量进行识别定量,并根据不同功能与不同区域,区分单极/多级神经元。还可以通过对神经元胞体及神经突起的空间位置信息,使不同神经元突起之间,接触数量的识别与定量分析成为可能。
Cell |CD4+ T细胞嘌呤代谢紊乱如何导致焦虑症状
长期的慢性应激压力会导致大脑中的各种神经变化,增加抑郁和焦虑的风险。精神疾病与免疫功能障碍密切相关,除了行为改变,慢性应激还会导致免疫代谢和心血管系统的紊乱。目前的研究已经发现了多种免疫因子在心理疾病中的生理功能,但仍不清楚外周T细胞在慢性应激诱导焦虑行为中的具体角色,如心理疾病中病理T细胞的特征是什么;这种病理性T细胞通过何种机制调节中枢神经系统神经元活动。
浙江大学生命科学研究院靳津实验室联合东南大学柴人杰实验室在Cell杂志发表文章,揭示了CD4+ T细胞嘌呤合成代谢功能紊乱与慢性应激诱导的心理疾病之间的联系。
该研究成果确定了慢性应激如何影响CD4+ T细胞的线粒体形态,阐明了一种外周T细胞在慢性应激诱导产生的焦虑样行为中的具体作用。临床治疗精神疾病的大多数药物直接针对中枢神经系统,常伴随着许多副作用。加深对神经发育、精神疾病与免疫生理功能之间联系的理解,对了解抑郁症和焦虑症的发病机制并开发新的治疗药物具有重要意义。
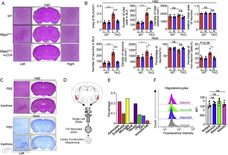
实验利用TissueFAXS Cytometry系统对左右侧杏仁核区域神经元进行对比成像、分析。
Fig. 2 Miga2或黄嘌呤的敲除直接作用于左侧杏仁核区域少突胶质细胞从而引起病理症状。
(A)WT,Miga2TKO 和CD4+ T cell-depleting Miga2TKO小鼠的脑组织全景图。(B)利用TissueFAXS Cytometry技术对左侧杏仁核区域的神经元数量及面积进行定量分析。(C)HE染色和尼氏染色样本脑组织图。
由于脑组织中不同脑区神经元形态、数量分布差异很大以及无法通过简单的肉眼评估手段准确定量分析神经细胞形态和数量,利用TissueFAXS Cytometry良好的补充了不足。通过大数据全景分析得到相关形态分布模式。
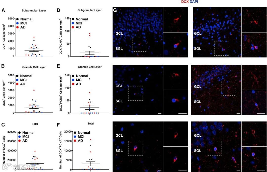
2019年3月,马德里自治大学的科学家们在老年人的大脑中发现了新生的神经元,表明神经元可以再生,动摇了神经细胞不可再生的观点。时隔2个月,2019年5月23日美国伊利诺伊大学解剖学与细胞生物学系Orly Lazarov教授在Cell Stem Cell上发表文章,再次证明神经元可以再生。
该研究揭示了不仅在成年老年期,即便是在疾病状态下,海马体中依旧能形成新神经元,打破了之前人们认为成年后大脑神经元不再发育的观点。
实验利用TissueQuest分析软件对海马体中免疫荧光样本中DAPI强度、核大小进行定量分析,依托TissueFAXS Cytometry准确的单细胞识别技术,对神经细胞准确定量。
Fig. 1 老年期海马DG区不同亚区产生新的神经元数目
在海马的颗粒下层(SGL)中,代表增殖中或刚完成增殖的神经前体细胞的Nestin、PCNA双阳性细胞,平均每立方毫米有11.2±6.7个,在颗粒层(GCL)中,每立方毫米平均也有3.5±2.4个。在整个DG区中,共有1,567±669个Nestin和PCNA双阳性的增殖中或刚完成增殖的神经前体细胞。这些具体数值有力地说明了老年期海马DG区不断产生新的神经前体细胞。
Fig.2 老年期海马神经母细胞和未成熟神经细胞DCX定量分析
海马的SGL、GCL、DG区,都检测出了DCX阳性细胞(红色),即所有捐献者的脑中都有未成熟神经细胞。老年期大脑中的海马体神经前体细胞和新神经元的出现,这就意味着研究人员可以通过一个小分子找到增强神经发生的方法,减缓认知衰老或将成为可能。
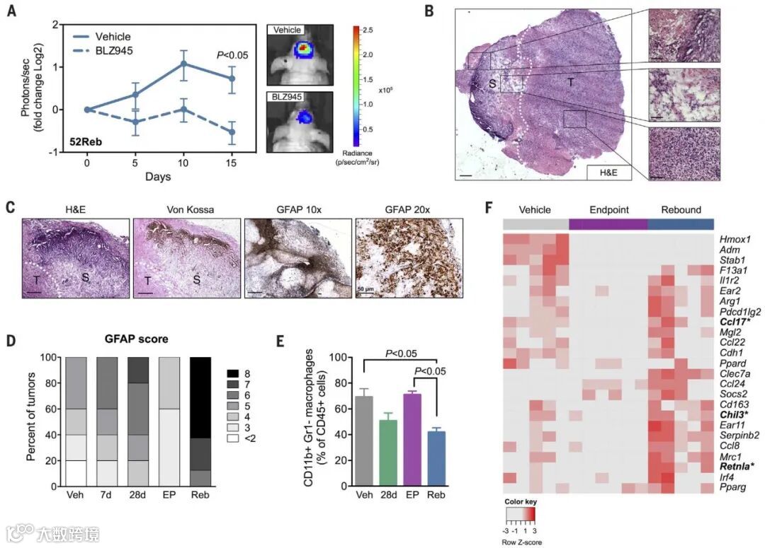
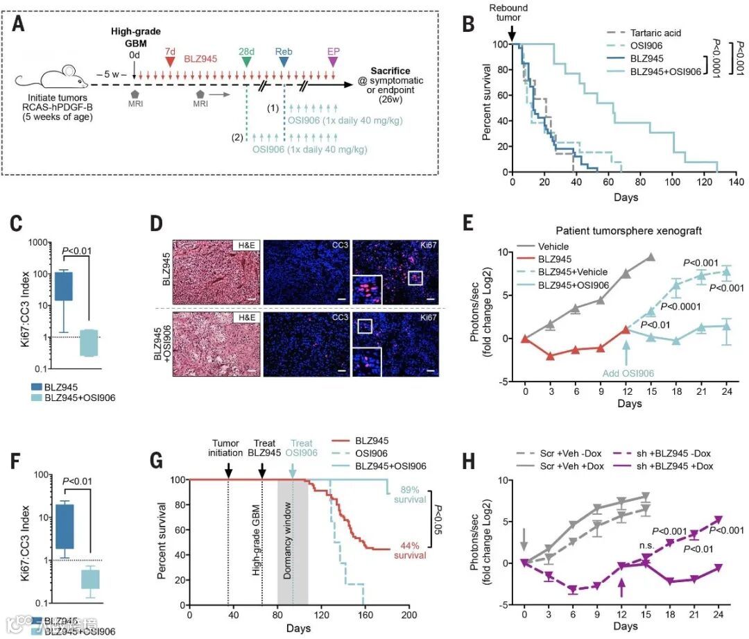
Science| 肿瘤微环境是胶质母细胞瘤获得CSF-1受体阻断剂抵抗的基础
巨噬细胞是胶质母细胞瘤( glioblastoma multiforme,GBM)中最丰富的非癌性细胞之一,随着GBM进程而逐渐积累。在小鼠模型中,通过抑制巨噬细胞相关的集落刺激因子-1受体(Colony-Stimulating factor–1 Receptor , CSF-1R)可以延长总体存活时间。鉴于多项临床试验正在测试CSF-1R抑制剂在胶质瘤患者中的疗效,确定CSF-1R抑制剂是否可以稳定应用于胶质瘤的治疗成为了关键所在。该文章发表在Science上。
实验应用高选择性的CSF-1R抑制剂 BLZ945进行研究发现,神经胶质瘤会对CSF-1R的敏感性进行重建,导致>50%的小鼠中存在肿瘤复发的现象,而其对CSF-1R的敏感性重建取决于肿瘤微环境。受巨噬细胞源性的胰岛素样生长因子与肿瘤细胞IGF-1R的影响,在CSF-1R治疗后复发的胶质瘤中PI3K途径显著激活。通过阻断IGF-1R与PI3K途径相结合的方式对胶质瘤初发及复发的疗效进行评估。除此之外,还发现在复发的肿瘤中受IL-4激活的巨噬细胞会升高STAT6、GF-1的活化T细胞核因子信号通路中上调,以及在机体内对其进行抑制会显著延长生存率。
利用TissueFAXS Cytometry技术在对目标组织全景图像获取的基础上,进行准确的定量分析,包括Allred评分/HE染色下肿瘤组织面积/免疫荧光等。
Fig.1 微环境介导对CSF-1R抑制的抵抗力
HE染色略缩图中T区域为肿瘤再生区域( rebound tumor ),S区域为相邻的胶质瘢痕区域(glialscarring),细节图上代表钙化区域(regions of calcification),中间为反应性星形胶质屏障( reactive astrocytic barrier),下方为复发性肿瘤(recurrent tumor )。C:从左至右分别为HE染色/马松染色/GFAP染色10x/GFAP染色20x;D:Allred评分GFAP染色样本,显示在肿瘤复发样本(Rebtissue,n=8)中染色强度与面积BLZ945处理组(n=5/组)。
Fig.2 CSF-1R和IGF-1R抑制组合可显着改善临床前模型的预后
C/D/F:通过HE染色与免疫荧光研究方法,对单独使用BLZ945(n=33)和n=13的小鼠Ki67和CC3进行研究发现,结合使用BLZ945+OSI906其Ki67和CC3的增殖水平降低。
官网:www.tissuegnostics.com/cn
电话:400-898-1980/ 010-83659769
邮箱:office@tissuegnostics.cn

