科学是对客观世界的认识,反映客观事实和规律的、系统的知识体系,而艺术可以概括为对各种美与丑的感悟和表达。直观上看,艺术更多地强调个人的主观感受,而科学强调客观规律。科学和艺术都追求普遍性、永恒性,求真、求美,大道至简是普遍性与永恒性的基石,是真与美的极致。
中华口腔医学会口腔生物医学专业委员会,国内口腔医学界从事口腔生物医学研究和交流的高水平平台。在创会主委王松灵院士和前任主委金岩教授的带领下,专委会始终将从事口腔医学前沿研究、推动基础研究成果向临床应用的转化和培养高素质口腔医学人才作为己任。
十年磨一剑,目前口腔生物医学专委会已成为我国口腔医学领域高水平科学研究、注重学科交叉融合与临床转化以及口腔医学人才聚集的重要学术“社区”。从这里走出中国科学院院士,各类杰出人才(如长江学者、杰青优青等)层出不穷;更为可喜的是口腔医学各专业从事生物医学和基础研究的青年医师、研究生和博士后等纷纷汇集本专委会。积极参加专委会的学术年会、各类青年/新秀论坛以及每两年举行一次的优青杰青论坛。
为了进一步促进科学文化发展,活跃专委会科技人文氛围,培养大家在科研工作中的创新意识,激发科研工作者发现美、创造美的热情和兴趣。本专委会常委会决定将举行“生命的艺术 – 首届年度显微图片展”活动。
入选展示作品将在口腔生物医学学术年会上展示。

1. 国内医学界从业或研究工作者(年龄不限)均可投稿(评委会成员不能参加)。
2. 投稿作品内容健康向上,是在科学研究和观察中所拍摄的显微图片,使用的科学仪器种类不限。
3. 投稿图片均以数字文件提供,文件类型可以是BMP、JPG、TIF格式,投稿时大小不超过2M,图片边长不大于2000像素。为保证获选后入展图片的印制质量,原作品的大小一般不低于3M。
4. 投稿图片应基本忠实原作,禁止过度PS修饰,凡经修改过的图片需附原图。
5. 同一作者仅可提交3幅作品参展。
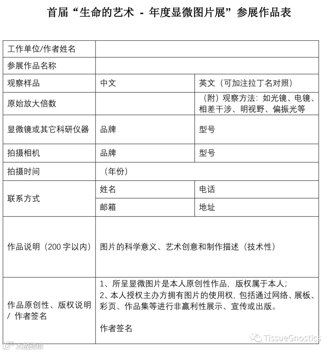
6. 投稿作品时,需同时填写参展作品表(附后),未按要求提供者,评委会有权取消参展资格。
1. 投稿时间:2021年5月20日—7月31日
2. 展出时间:2021年10月23日—10月24日(口腔生物医学专委会学术年会期间)
1. 截稿日期后,送展作品由主办方组织专家审读,最终确定年度图片 1 幅(如没有合适图片,可空缺),年度图片提名 20 幅。
2. 专家审读依据:将注重图片的 ①原创性(拍摄对象和拍摄方法的独特性、创新性)、②科学性(图片对研究工作的重要性)、③艺术性(图片在造型和视觉观感上美学呈现)。
参展作品按照征集作品要求连同后附的参展作品表及作者签名扫描件一起发送至邮箱:art@aicabj.com。入选展示的年度图片及提名图片名单将短信通知本人。
联系人:黄金 联系电话:18610798028
1. 投稿参展作品必须为是作者的原创作品,无版权争议,并保证其所投送的作品不侵犯第三人在内的合法权益(包括著作权、名誉权等),若发现涉嫌抄袭或侵犯他人著作权行为,由作者本人负责,并取消参展资格。
2. 投稿作者需同意主办方拥有展示交流作品的使用权,可以将该作品用于展览、展示、出版等用途。每位作者作品投稿后,即被视为已同意主办方拥有所投稿作品的使用权(著作权仍由作者拥有),不另付稿酬。凡投稿的作者,均视为同意并遵守以上各条规定。
3.本次活动不收取任何费用,不退稿。

欢迎您的参与!

