急性缺血性脑卒中(AIS)是导致人类死亡和伤残的重要因素,解析其内源性的修复机制是近年AIS治疗的热点课题之一。先期研究表明,二甲基精氨酸二甲胺水解酶1(DDAH1)在多种疾病中,如心血管事件、非脂肪性肝病变中可作为应激性因子产生保护作用。但其对AIS作用的报道较少。仅在动物实验模型上验证了DDAH1通过调节不对称性二甲基精氨酸(ADMA)含量减轻大鼠卒中后急性损伤;以及在细胞层面上检验出不依赖ADMA的方式调控神经生长因子(NGF)诱导的大鼠肾上腺嗜铬瘤PC12细胞的分化作用。而对卒中后患者血液内DDAH1的临床检验结果以及DDAH1对卒中的脑损伤修复作用均未见报道。
首都医科大学基础医学院肇玉明副教授、宣武医院脑血管病研究所罗玉敏教授和中国科学院大学生命科学院陆忠兵教授合作在“Acta Pharmaceutica Sinica B”发表题为“DDAH1 promotes neurogenesis and neural repair in cerebral ischemia”的文章。
作者对脑卒中患者血液内DDAH1变化与患者脑损伤程度相关性及其可能参与的卒中脑损伤的内在保护作用进行了分子机制探讨。临床研究发现,作为应激性保护因子,DDAH1在缺血性脑卒中患者血清中表达量与损伤程度呈现正相关;动物研究进一步表明: 缺血性脑卒中发生后DDAH1可能通过低氧诱导因子-1α/乙酰胆碱转移酶(HIF-1α/ChAT)信号通路对受损的胆碱能神经进行再生性修复。显然,这一新发现有望为缺血性卒中治疗提供新分子靶点及新思路。
本文使用TissueGnostics公司TissueFAXS Plus全景组织扫描定量分析系统对小鼠脑组织进行多色免疫荧光图像采集。借助Tissue Cytometry技术,对小鼠脑组织不同分区的目标阳性细胞的表达进行了精准定量分析。
本文中,作者建立了一种关于DDAH1的潜在治疗及评估手段,发现DDAH1调节脑卒中损伤后,海马中负责ACh合成的基因(Chat、Slc5a7、Slc18a3)和ACh浓度。本文作者在关键环节,数据校验均采用多色免疫荧光(mIHC)技术,这种方案通过三级信号放大的原理,不但可以提升数据检测的灵敏度,还在满足数据校验通量的前提下,极大提高了数据的可靠度与可信度。作者表示,文章最核心的意义在于,发现ACh介导下,DDAH1在成人神经再生的生态位中起重要作用,实现了原位空间特征信息的锚定。这种作用可能直接诱导NSCs增殖,间接促进NSCs分化为胆碱能神经元,进一步刺激周围NSCs的增殖。增强的神经源性活性有助于突触形成和功能恢复,以对抗中风损害,成为未来缓解及治疗中风的潜在分子靶点。
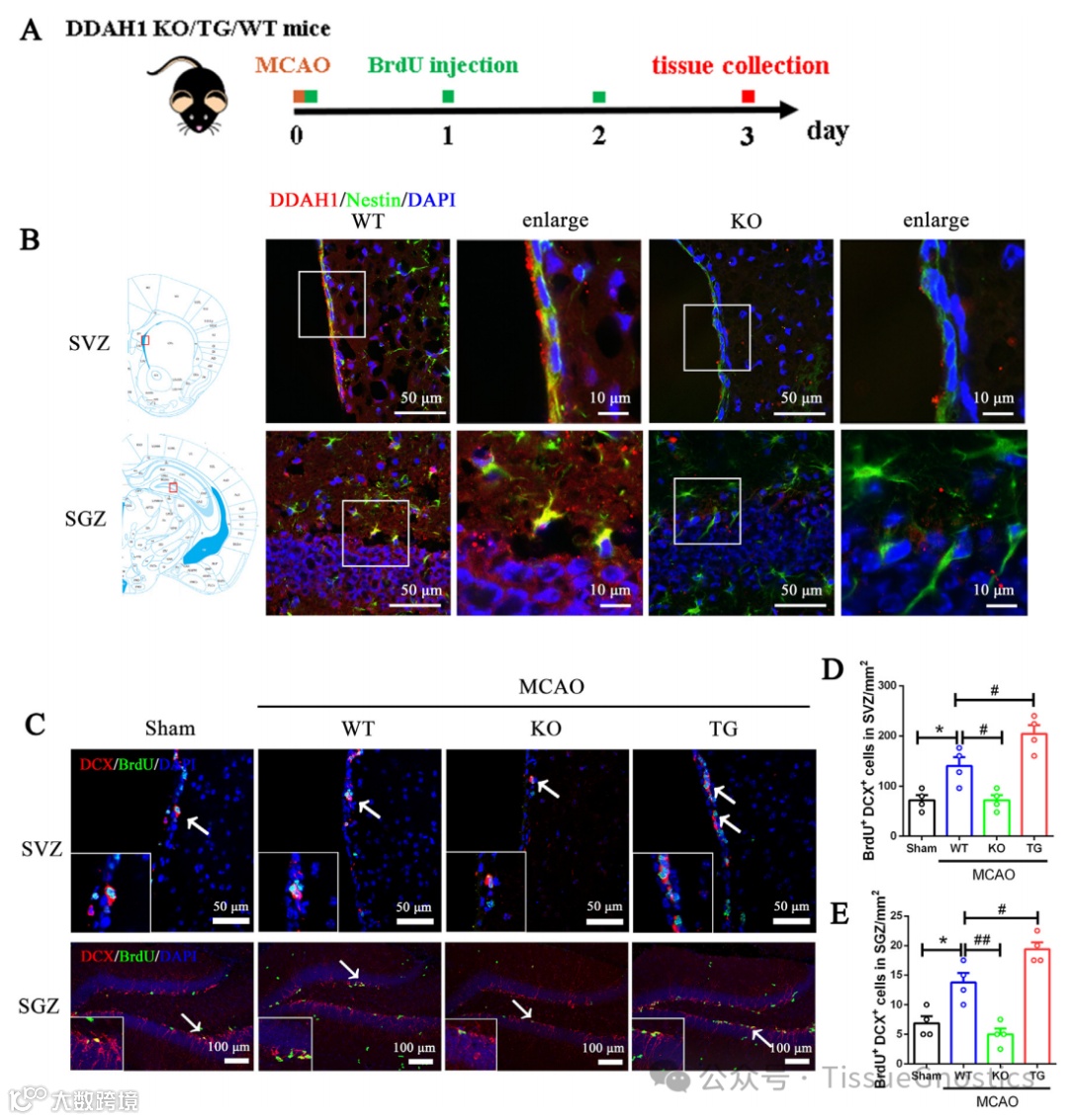
Figure 3. DDAH1促进缺血损伤下神经干细胞(NSCs)的增殖。
(B)同侧SVZ和SGZ中DDAH1和Nestin免疫荧光染色的代表性图像。
(C)同侧SVZ和SGZ中BrdU和DCX免疫荧光染色的代表性图像。
(D, E)同侧SVZ和SGZ的BrdU和DCX细胞统计分析(每组n=4)。
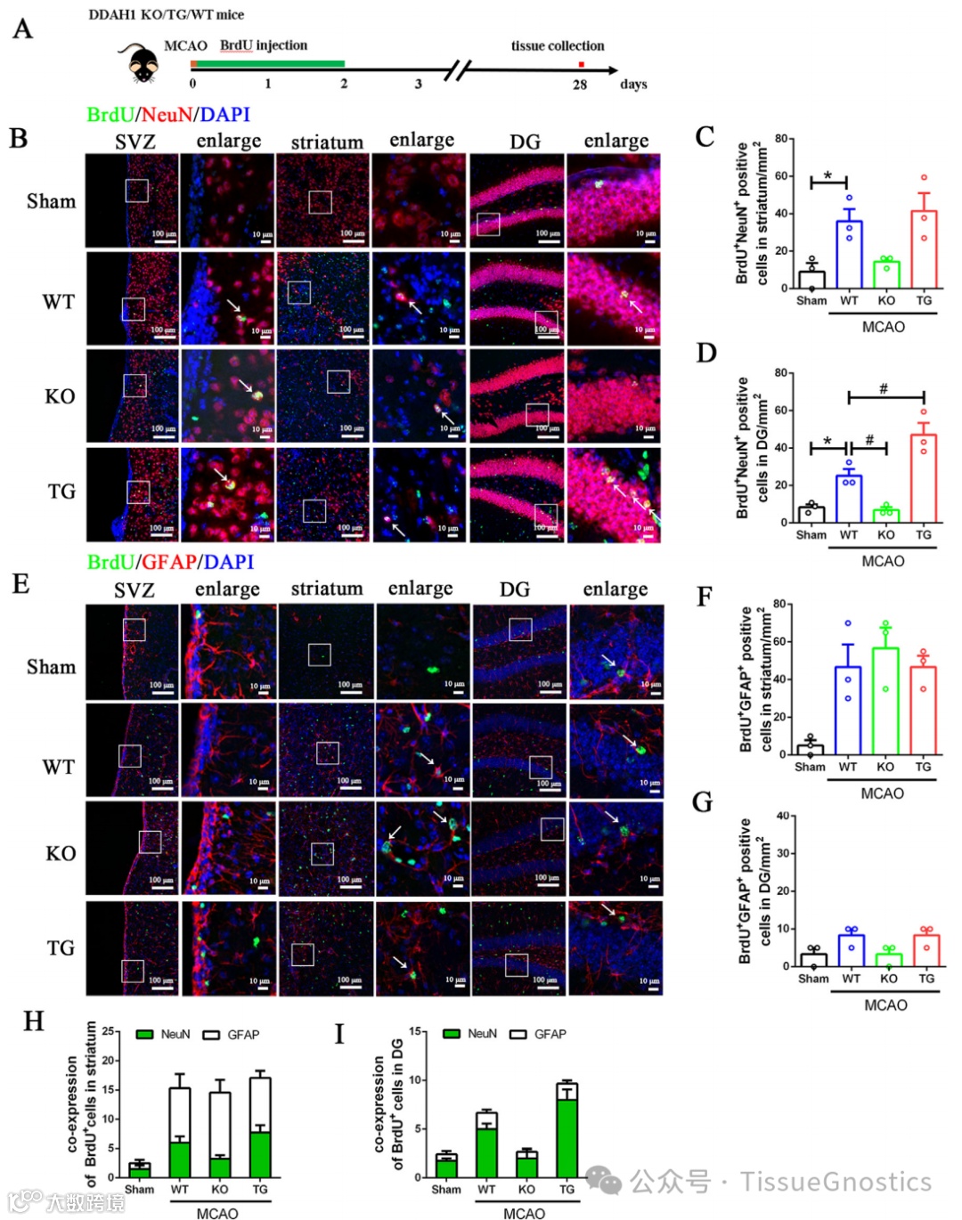
Figure 4. DDAH1促进缺血损伤下神经干细胞(NSCs)的神经分化。
(B)同侧SVZ、纹状体和DG中BrdU和NeuN免疫荧光染色的代表性图像。
(C, D)同侧纹状体(C)和DG (D) BrdU和NeuN细胞的统计分析。
(E)同侧SVZ、纹状体和DG中BrdU和GFAP免疫荧光染色的代表性图像。
(F, G)同侧纹状体和DG BrdU和GFAP细胞的统计分析。
(H, I)纹状体和DG中BrdU、NeuN和GFAP的表达情况。
Figure 6. DDAH1增强脑卒中后神经发生有助于I1h/ R28d后认知功能恢复,但对运动功能恢复没有作用。
(J)同侧SVZ、纹状体和DG BrdU和Neu免疫荧光染色的代表性图像。
Figure 7.神经干细胞(NSCs)中DDAH1的条件敲除可消除脑卒中后神经发生活动并加重认知功能障碍。
(F)同侧SVZ、纹状体和DG中BrdU和NeuN/GFAP免疫荧光染色的代表性图像
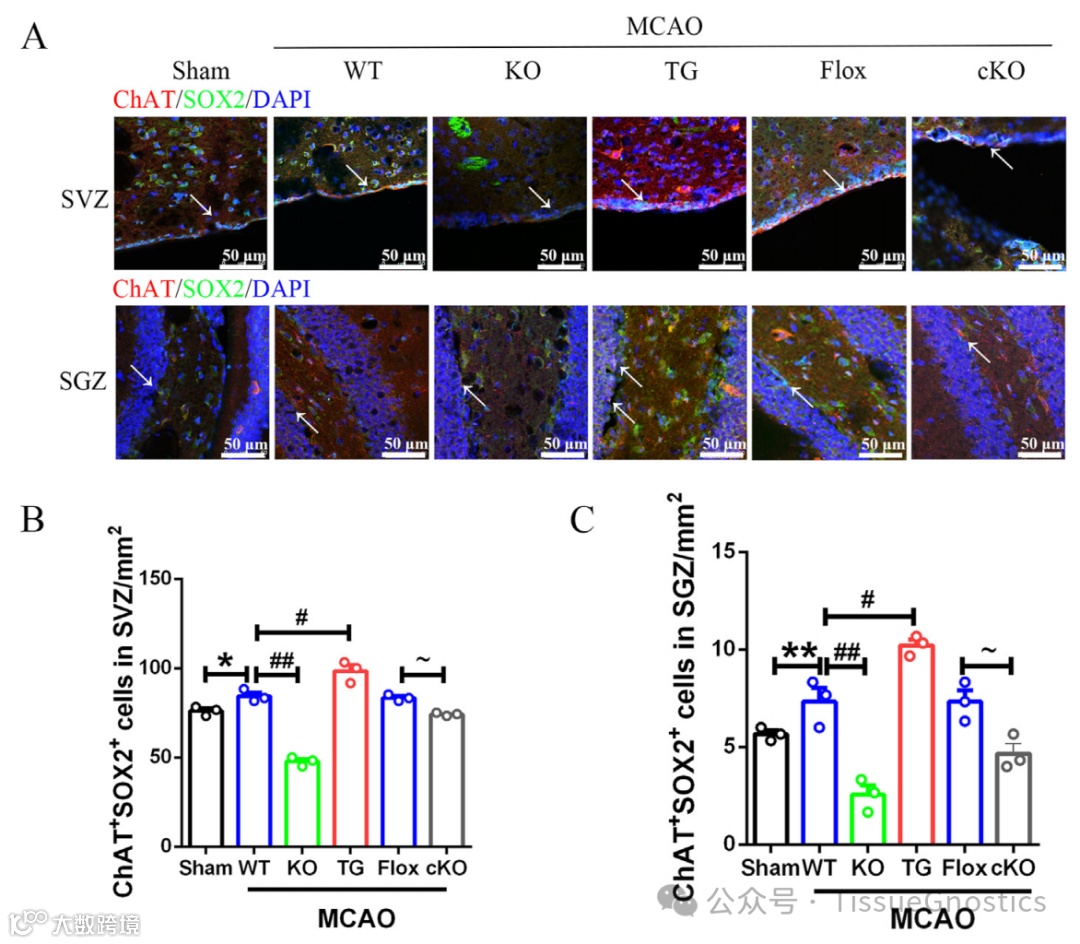
Figrure 9. DDAH1在损伤后23小时调节SVZ和SGZ 神经干细胞(NSCs)中ChAT的表达。
(A) SVZ和SGZ中ChAT和SOX2免疫荧光染色的代表性图像。(B) (B, C) SVZ和SGZ中ChAT、SOX2细胞的统计分析(每组n=3)。
参考文章:【APSB论文】脑卒中后内源性再生修复的新分子靶点–DDAH1 (qq.com)

