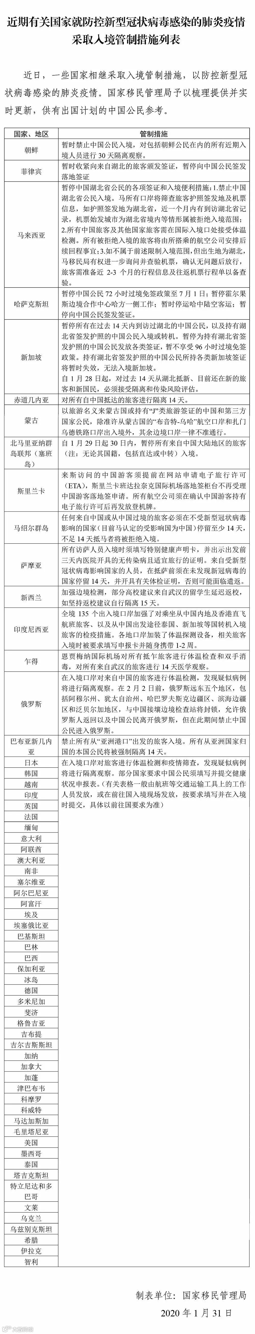
据外交部领事服务网最新消息,为防控新型冠状病毒感染的肺炎疫情,62个国家国家已在口岸采取了相应的入境管制措施。外交部领事司提醒中国公民根据自身健康状况合理安排出行,详细了解并遵守目的地国有关入境规定。
随着中国的新型冠状病毒肺炎确诊人数不断增加,世界不少国家,都对出入境做出了限制,航班首当其冲。美国、新加坡禁止从中国来的人入境,签证全面暂停,22国航班暂时停飞或航线取消!俄罗斯临时关闭远东16个边境口岸。
美国卫生与公众服务部部长阿莱克斯·阿扎(AlexAzar)宣布此次冠状病毒爆发为公共卫生紧急状态,他表示,总统已经对过去14天内抵达中国的外国人实施了临时入境禁令。禁止过去14天内到过中国的外国人进入美国。
从中国大陆返回的美国公民将接受健康检查和长达14天的隔离。该禁令将于美国东部时间周日下午5点生效。
美国驻中国大使馆,暂时停止赴美的所有签证,具体恢复时间为待定。生效时间为:2月3日-2月7日。许多即将美签的学生,赴美工作、探亲的华人均受影响。如果你的签证状态还在被check的情况下,只能继续延期。不过,大家可以关注这个网址:https://www.ustraveldocs.com/cn_zh/及时查看签证的最新动态,以免错过。
与此同时,美西时间1月31日早晨,刚刚有多家美国航空公司取消来往中国境内的航线:
美国航空、达美航空、联合航空周五宣布,由于对致命的冠状病毒疫情的担忧日益加剧,将暂停所有中美之间的航班。
联合航空公司宣布将暂停飞往北京、上海和成都的航班,但继续飞往香港。
美国航空公司星期五宣布,从2月1日到3月27号,将暂停飞往中国大陆的航班。该航空公司表示,它也将帮助受影响的客户处理退订机票事宜。
新加坡政府宣布,为应对新型肺炎疫情,将限制入境措施从湖北省扩大到整个中国!即2月1日起,新加坡会暂停给中国护照持有者发放各类新签证,包括旅游签证、工作签证、学生签证等各类长期准证。
从2月1日晚上11点59分开始,在过去14天,曾经去过中国大陆的旅客(包括非中国籍旅客),将不能入境新加坡或在新加坡过境!
那些过去14天曾经去过中国大陆的新旅客(未持新加坡长期准证或第一次访新的人),将不能入境新加坡或在新加坡过境。曾经去过中国的新加坡公民、永久居民、以及拥有长期准证(工作证、学生证、家属证等)的人,还是可以入境新加坡。但是,必须采取预防措施,向公司、学校申请14天的缺席假。
随着世卫组织把疫情定义为“国际突发公共卫生事件”,1月31日一早,新加坡多家航空公司宣布将减少或停飞部分往返中国的航班!
新加坡酷航(Scoot)在官方脸书公告,因新型肺炎病毒扩散,用户需求量减少以及出行限制等原因,暂停2020年2月初至3月底,往返于新加坡和中国大陆11个城市之间的航班!
新加坡航空官方脸书也于今日公告,新加坡航空公司和胜安航空(SilkAir)如获监管部门批准,将在2020年2月减少部分飞往中国大陆的航线的运力。
预计将减少从新加坡到北京、上海、广州、深圳、厦门、成都和重庆等城市的部分航班。
随后新航又更新了航班取消信息,受影响的航班有:SQ806、SQ801、SQ800、SQ805、SQ802、SQ807、SQ826、SQ827、SQ828、SQ831、SQ836、SQ825、SQ850及SQ851。
随后胜安航空又更新了航班取消信息,受影响的航班有:MI968、MI969、MI962、MI966、MI965、MI922、MI921、MI938、MI937、MI972、MI971、MI980、MI979、MI976、MI975。
与此同时,中国的航空公司也纷纷行动,推出减少或彻底暂停航班的举动,包括东航、川航、国航、南航、厦航以及吉祥航空在内的所有开通了新加坡至中国航班的中资航空公司,都已取消或是在探讨商议相关事宜。
截至2月1日中午12点,所有中国航空公司的航班取消或更改信息汇总如下:
东航:2月2日-3月28日,所有新加坡航线取消(上海/长春/杭州/泉州/长沙/烟台/昆明);
国航:取消2月2日-2月29日成都新加坡,新加坡北京航线近几天仍然执行的新加坡出发航班有:2月2日的CA776 (17:45起飞) , 2月2至2月4日的CA970航班(00:05起飞),后续航班取消情况待定。
南航:新加坡广州2月7日以后的航班将全部取消,2月7日前每天2班将保留至7日;航班取消到3月28日
厦航:新加坡厦门/新加坡福州,只执行到2月3号。之后航班全部取消到2月29号。
川航:新加坡成都,2月4日-3月28日全部取消;
深航:新加坡深圳,2月10号之后的航班一班不留,之前的航班按保障需求调整;
吉祥航空:新加坡上海,2月2日开始取消到2月底,一班都不留;
春秋航空:从2月2日~2月底,取消全部新加坡-上海航班。最后一个航班离境时间是2月2日凌晨3点。
日前英国航空公司(British Airways)宣布,暂停所有英国和中国之间的直飞航班至2020年3月1日。
据人民日报最新消息,由于发现两名中国旅客的确诊案例,意大利宣布该国进行为期6个月的“国家紧急状态”!而在此之前,意大利政府已宣布停飞外来于中国的航班,这不仅对旅行人流,对于航空货运,也将带来严重影响!
目前已有近22个国家,超过30家航空公司对往返于中国的航班进行了限制:

受新型冠状病毒疫情影响,俄罗斯关闭远东地区边界严防病毒传播,同时收紧针对中国公民的签证发放。俄罗斯总理米舒斯金1月30日签署命令,关闭远东地区边界。相关命令涉及俄罗斯与中国边界上的16个通关口岸从1月31日起将被关闭,包括汽车和火车通关口岸。
俄罗斯外交部宣布,从1月30日起停止向中国公民发放入境电子签证。这一措施涉及从远东和加里宁格勒州入境,以及使用空中、海上、汽车和步行方式从圣彼得堡和列宁格勒州两地边境口岸入境的中国公民。俄罗斯外交部还呼吁国民没有必要不要前往中国旅行。
客观地说,WHO宣布PHEIC,必然冲击中国与全球其他国家的旅行和贸易往来。在中国经济刚刚出现“弱企稳”的当下,外部的冲击,毫无疑问将对经济基本面提出不小的挑战。但也没什么大不了的,更不是世界末日。我们相信只要全国人民一起努力,疫情得以遏制,PHEIC这一帽子也随时可以摘掉。
免责声明:本文仅代表作者个人观点,与思舶网无关。文章及图片、视频来源于网络,版权归原作者所有,如有侵权,请与我联系删除,其原创性以及文中陈述文字和内容未经本站证实,对本文以及其中全部或者部分内容、文字的真实性、完整性、及时性本站不作任何保证或承诺,请读者仅作参考,并请自行核实相关内容。


