结直肠癌(CRC)是全球第三大常见恶性肿瘤,其中 95% 的患者属于错配修复功能正常型(pMMR),这类肿瘤突变负荷低、免疫细胞浸润少,对 ICIs 治疗响应不佳。尽管免疫检查点抑制剂(ICIs)为结直肠癌提供了一种颇具前景的治疗选择,但其疗效仍有限。结直肠癌(CRCs)的低肿瘤突变负荷和免疫抑制性肿瘤微环境(TME)是导致患者对免疫检查点抑制剂产生耐药性的原因。了解癌症免疫逃逸的机制将有助于制定新的治疗策略。
2025年7月16日,中山大学附属第六医院杨孜欢教授团队在Science Translational Medicine上发表了题为Targeting SIRT2 induces MLH1 deficiency and boosts antitumor immunity in preclinical colorectal cancer models的研究文章。
且其核心结果图被期刊官网首页收录并展示
机制方面,通过基因敲低或药物抑制 SIRT2,在多种结直肠癌小鼠模型和患者来源的类器官中,可增强 CD8⁺T 细胞的浸润和细胞毒性,促使肿瘤消退。SIRT2 会与 MutL 蛋白同源物 1(MLH1)相互作用,在赖氨酸 402/443/461 位点对其去乙酰化,以阻止 MLH1 的泛素化和降解;而敲低或抑制 SIRT2 会下调 MLH1,增加 DNA 损伤并激活 cGAS-STING 通路。
此外,抑制 SIRT2 能刺激肿瘤新抗原产生,增强主要组织相容性复合体 I 类(MHC-I)表达,将肿瘤微环境重编程为免疫活性状态,并诱导持久免疫记忆。
最后,SIRT2 抑制剂 AGK2 与抗 PD-1 疗法联合使用,可增强免疫反应,使肿瘤对免疫治疗敏感,在体内显著促进肿瘤消退。该研究揭示了 SIRT2 在重塑肿瘤微环境中的作用,强调了靶向 SIRT2 让结直肠癌对免疫治疗敏感的潜力。
Tissue Cytometry技术主要用于肿瘤组织中细胞的检测与分析,在探究 SIRT2 与肿瘤免疫关系的研究里,为多方面研究提供关键数据支持,助力揭示相关机制。
应用Tissue Cytometry技术开展多重免疫荧光分析,检测肿瘤组织中 SIRT2、CD45、CD8、GZMB 和 PD-1 等蛋白的表达情况。通过对这些蛋白的定位和定量分析,发现 SIRT2 表达与 CD8+ T 细胞浸润存在关联,如 Sirt2 基因敲低后,肿瘤组织中 CD8+ T 细胞浸润增多,为研究 SIRT2 对肿瘤免疫微环境的影响提供了重要依据。
在评估 SIRT2 抑制剂 AGK2 的治疗效果时,利用Tissue Cytometry技术进行 mIHC 分析,结果显示 AGK2 处理后,肿瘤组织中 CD8+ T 细胞及其效应分子(GZMB、IFN-γ 和 PD-1)的表达增加,CCL5 表达也有所提升。这表明 AGK2 能够重塑肿瘤微环境,增强免疫激活,进而抑制肿瘤生长,为验证 AGK2 的疗效提供了直观的数据支持。
借助Tissue Cytometry技术,对肿瘤组织进行分析,发现 AGK2 处理后,免疫活性细胞(尤其是细胞毒性 CD8+ T 细胞和常规 1 型树突状细胞 cDC1s)显著增多,而免疫抑制细胞(如调节性 T 细胞)则明显减少。这进一步证实了 AGK2 可通过调节肿瘤微环境细胞组成,发挥抗肿瘤免疫作用。
Figure 1 :低 SIRT2 表达与结直肠癌免疫活跃肿瘤微环境(TME)的关联
检测肿瘤组织中 SIRT2、CD8 等蛋白的表达情况,如对不同患者肿瘤样本进行分析,展示出 SIRT2 在不同样本中的表达差异,以及与 CD8⁺ T 细胞浸润的关系。通过这些数据,直观呈现 SIRT2 表达与肿瘤免疫状态的联系,为后续研究奠定基础。
Figure 2 : 探究抑制 SIRT2 对细胞毒性 CD8⁺ T 细胞浸润和激活的影响
对 Sirt2 基因敲低的肿瘤组织进行分析,量化 CD45⁺、CD8⁺、GZMB⁺等细胞的浸润情况 ,并展示相关免疫标记物的表达强度变化。结果表明抑制 SIRT2 可促进 CD8⁺ T 细胞的浸润和激活,体现该技术在研究细胞免疫调节机制中的重要性。
Figure 5: 评估 SIRT2 抑制剂 AGK2 对 TME 的重塑作用
对 AGK2 处理后的肿瘤组织进行检测。mIHC 展示肿瘤细胞中 CCL5 等蛋白的表达变化,DSP 分析则呈现肿瘤微环境中不同免疫细胞的空间分布和数量变化。这些结果显示 AGK2 可改变肿瘤微环境,增强免疫激活,抑制肿瘤进展。
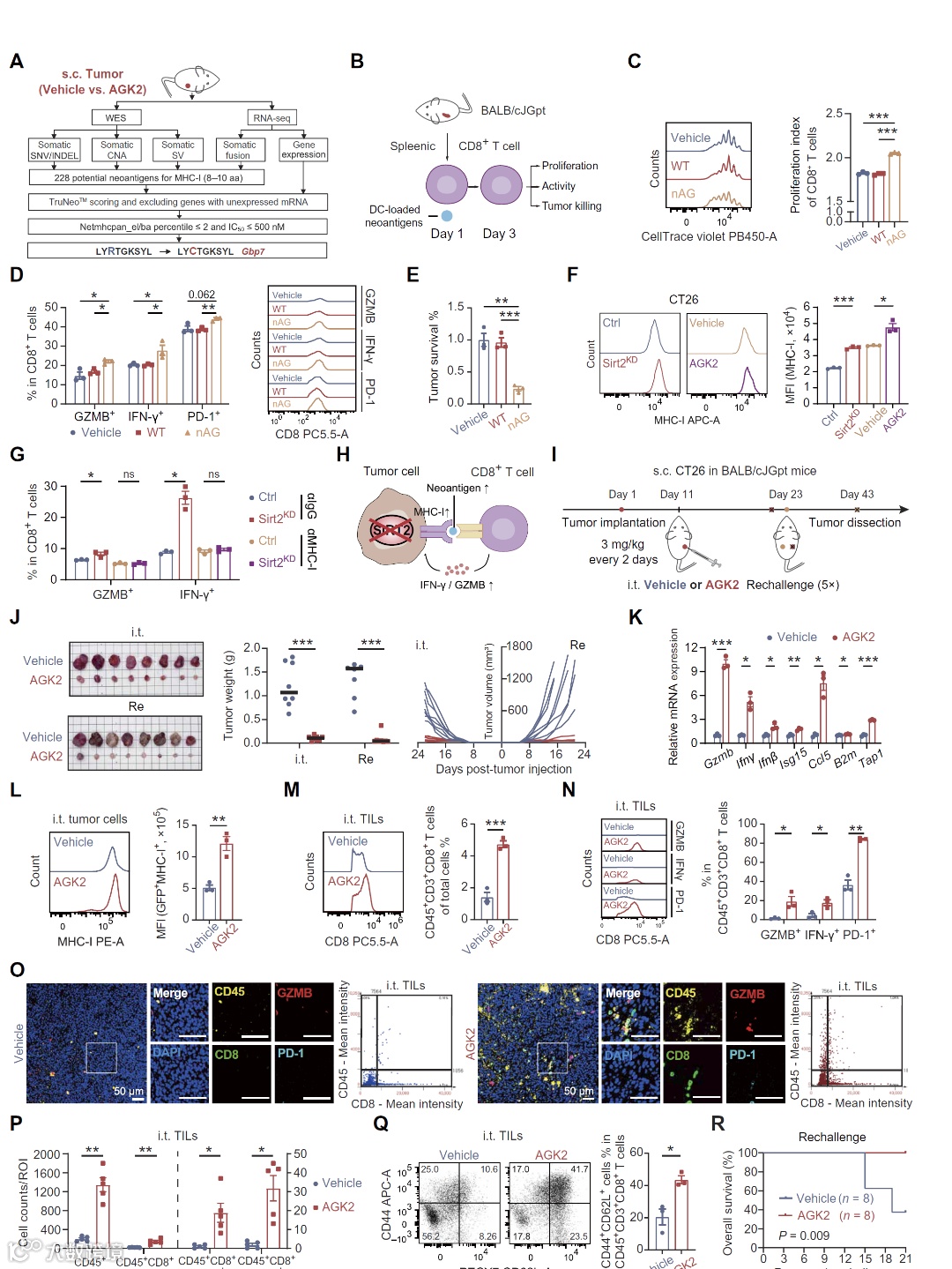
Figure 6: 研究 AGK2 治疗诱导的新抗原产生和全身免疫反应
分析肿瘤组织中相关蛋白的表达,检测 AGK2 处理后肿瘤内 CD8⁺ T 细胞的激活状态以及免疫记忆相关指标的变化。结果表明 AGK2 可诱导肿瘤新抗原产生,激活全身免疫反应,为结直肠癌免疫治疗提供新方向。
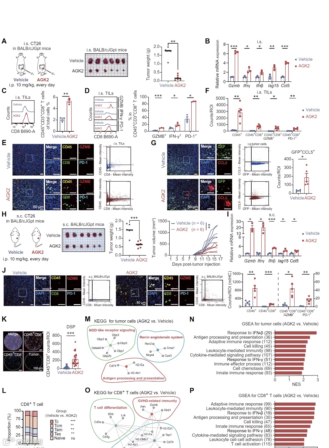
Figure7 : 验证靶向 SIRT2 使肿瘤对 anti-PD-1 免疫治疗敏感的效果
对接受 AGK2 和 anti-PD-1 联合治疗的小鼠肿瘤组织进行检测,分析 CD45⁺、CD8⁺、GZMB⁺和 PD-1⁺等细胞的浸润情况。结果显示联合治疗可显著增强抗肿瘤免疫,凸显该技术在评估联合治疗效果方面的价值。
关于TissueGnostics

