中国婴幼儿托育市场正在兴起。iiMedia Research(艾媒咨询)数据显示,2019年中国婴幼儿数量预计超5000万,2020年中国婴幼儿托育市场规模有望突破两千亿元。在政策引导和资本支持下,中国婴幼儿托育行业将进一步发展,与此同时,潜在的消费者意识也会逐渐提高。
(《2019~2020年中国婴幼儿托育产业发展白皮书》完整高清PDF版共75页,可点击文章底部“阅读原文”进行报告下载)
本报告研究涉及企业/品牌/案例
金睿家,纽诺教育,多乐小熊,馨心教育,袋鼠麻麻,圣顿教育,Urjoy school ,和菀投资,安赐资本,广州创玺企业,广东文化产业,新东方,合力资本,光速中国,双湖资本,睦米,优贝乐,YOKID,抱抱熊,爱乐祺
中国婴幼儿托育市场正在兴起,2020市场规模有望突破两千亿元
2019年中国婴幼儿数量预计超5000万,48%的家长对托育服务有需求。预计在2020年,中国婴幼儿托育市场规模将突破两千亿元。
中国托育行业得到政策及资本支持,市场消费者意识日益提升
从2016年开始,政府在相关政策法规中多次提及发展托育,2019年5月10日国务院发布托育行业指导意见。
目前中国婴幼儿托育仍以家庭式照护为主,社会化托育服务的市场认知度较低。在政策引导和资本支持下,中国婴幼儿托育行业将进一步发展,与此同时,潜在的消费者意识也会逐渐提高。
中国婴幼儿托育综合素质有待加强,未来有较大发展潜力
行业发展初期,机构水平良莠不齐,新一代父母更关注育儿安全和质量问题,品质需求进一步提升,当前中国婴幼儿托育机构综合素质有待增强,急需龙头企业梳理行业标准。
中国婴幼儿入托率仅4.3%,与OECD(经合组织)国家33.2%的平均入托率仍有较大差距,目前中国托育行业发展空间较大。随着2019年5月10日国务院婴幼儿照护指导意见的出台,中国婴幼儿托育行业将有序发展,从而提高婴幼儿入托率。

OECD(经合组织)国家的入托率平均值已达33.2%
OECD(经合组织)数据显示,2016年0-2岁儿童入托率平均值在33.2%,其中有10个国家超过50%,这10个国家大部分是欧洲国家。丹麦以61.8%的入托率占领首位,而韩国以53.4%的入托率成为亚洲儿童入托率最高的国家。以丹麦、冰岛、挪威为代表的社会民主主义福利国家,主要由政府提供普遍的质优价廉甚至是免费的幼儿托育服务,实现“去家庭化”照料模式的普及化。
美国幼儿托育事业起步较早,政府对儿童发展及幼儿托育高度重视,将幼儿托育纳入公共服务体系,通过立法保障经费投入和推行质量评价系统,推进婴幼儿托育服务发展。2018年,国会通过了美国有史以来最大的育儿与发展整笔拨款增加计划( CCDBG),为美国各州提供了超过20亿美元的资金,用于每年额外投资儿童保育。经过几十年的发展,在政府支持和市场化运作下,美国托育服务体系发展比较成熟。
2018年,美国日托机构达826139家,相比2017年同比增长1.2%,美国托育行业的发展处于稳定期,预计未来也将逐年缓慢增长。艾媒咨询分析师认为,美国民众对婴幼儿托育服务需求巨大,在联邦政府及各州政府加大立法保障经费投入和行业扶持下,符合条件的日托机构将日渐增多。
长期以来,英国的托育机构类型多样且性质不一,形式灵活但水平不齐。承担0-4岁婴幼儿托育任务的机构主要是政府注册的托育机构、儿童中心和学校附设的托育机构三种类型。众多托育机构类型中,托儿所和幼儿园的在读儿童数最多,是英国早期教育的实施主体。
2011年英国接受托育服务的婴幼儿数量较2010年有了跳跃式增长,增长率近20%,随后呈现平稳的增长态势。这次大规模增长得益于英国政府在2010 年明确提出“重视 0-3岁婴幼儿教育”,随后英国教育部也在 2012 年启动了0-3 岁婴幼儿早期教育试点项目。从2016年到2018年,英国每年接受托育服务的儿童均超3.2万人。艾媒咨询分析师认为,在英国政府支持下,未来几年内英国托育幼儿年规模将稳定在3.2万人左右。
日本的幼儿教育机构主要分两类:一是文部省颁布《学前教育法》后设立的幼儿园,其主要收托3-5岁的儿童对其实施正规幼儿教育;二是厚生省颁布《儿童福利法》后设立的保育所,主要收托0-5岁的婴幼儿对其实施保育且参与社会福利。根据法律,前者主要是教育,后者主要是进行保育。在二元制基础上,随着少子高龄化的进展以及女性参与社会的育儿援助需求,“保”与“教”开始呈现融合趋势,在二元制向一体化的过渡中产生了面向0-5岁婴幼儿兼具教育职能和保育职能的认定儿童园。
在全球范围内,0-3岁婴幼儿的托育服务已成为各个国家或地区高度重视的家庭政策议题, 并被上升为公共服务体系建设的一部分。
得益于中国逐渐放开二胎政策,2015年后中国人口出生率有明显上升。综合2016-2018年的新生人口,至2019年中国0-3岁婴幼儿群体预计超过5000万名,目前婴幼儿托育市场需求较大。此外,2017年释放了积累的生育势能后,出生率开始下滑,随着居民收入的提高和育儿需求的提升,整个养育体系从成本到精力日益奢侈品化。
iiMedia Research (艾媒咨询)数据显示,2019年中国幼儿家庭中,0-3岁的婴幼儿父母主要以80、90后为主,大学本科以上学历占到八成以上。艾媒咨询分析师认为,随着育儿观念的转变和职业发展的追求,以80、90后为主的新一代父母更注重职业发展,同时也关注婴幼儿照料问题。
iiMedia Research (艾媒咨询)数据显示,2019年中国幼儿家庭中,2-3岁幼儿比例占到一半以上,而一岁以下幼儿占比较少。目前,3岁以下婴幼儿主要由夫妻双方和家中老人照顾,而家中老人照顾占比高于夫妻照顾,达到54.2%。艾媒咨询分析师认为,0-3岁婴幼儿年龄较小,照护时间、精力投入需求较高,现在中国幼儿家庭普遍习惯由夫妻双方和家中祖辈来照顾幼儿。此外,以80、90后为主的年轻父母更多会选择回归职场,将幼儿交由家中老人照顾。
iiMedia Research(艾媒咨询)数据显示,2019年,近六成的受访幼儿家庭因家中祖辈无力照看孩子,而选择婴幼儿托育服务机构,夫妻无力照料紧随其后。艾媒咨询分析师认为,由于中国幼儿家庭面临着新一代父母发展意愿和生育意愿间难以平衡,家中祖辈无力照料孩子、保姆带孩存在安全隐患等问题,对专业的婴幼儿托育服务的需求是显而易见的。目前中国幼儿家庭的婴幼儿托育需求日趋强烈,这也是未来的发展趋势。
iiMedia Research(艾媒咨询)数据显示,2019年中国3岁以下婴幼儿托育服务机构社区普及度较低,社区内0-1所婴幼儿托育服务机构占比达到62.2%。在此背景下,中国幼儿家庭的0-3岁婴幼儿托育服务需求难以得到满足,31%的受访家庭对托育服务市场不清楚。艾媒咨询分析师认为,目前中国婴幼儿托育发展刚起步,以社区为主建设的婴幼儿托育机构数量匮乏。此外,大部分中国幼儿家庭仍选择保守的育儿方式,幼儿托育服务市场知名度较低。
iiMedia Research(艾媒咨询)数据显示,2019上半年,八成以上的受访幼儿家庭可接受托育机构2000到4000元每月的收费制度,其中2000-3000元每月的比例占到48.9%。艾媒咨询分析师认为,目前托育市场每月收费普遍在5000元左右,而大部分中国幼儿家庭可接受最高费用在4000元左右,收费问题仍是众多家庭考虑婴幼儿托育服务的重要因素之一。
iiMedia Research(艾媒咨询)数据显示,目前中国3岁以下婴幼儿托育服务机构综合资质有待加强,其次在教师专业性、收费制度以及环境设施上也存在不同程度的问题。艾媒咨询分析师认为,中国婴幼儿托育服务机构在软硬件上皆有较大的改善空间,随着政策规范和市场化运作,中国婴幼儿托育市场或将展开一场洗牌。
iiMedia Research(艾媒咨询)数据显示,2019上半年,幼儿家庭对中国婴幼儿托育服务的改善期待集中在安全保障和师资力量上,同时对家庭指导、师幼比、信息服务等抱有期待。艾媒咨询分析师认为,在婴幼儿托育上,幼儿家庭更注重婴幼儿的健康安全问题,其次是托育质量问题。目前中国托育机构应加强环境设施和安全保障建设,为婴幼儿的健康成长提供良好环境。
iiMedia Research(艾媒咨询)数据显示,2019年,在婴幼儿养育过程中关于专业托育服务需求度的调查上,认为比较需要的幼儿家庭占比最大,达到42.1%。而在未来参与意愿方面,只有31.1%的幼儿家庭愿意接受婴幼儿托育服务。艾媒咨询分析师认为,当前中国婴幼儿托育市场发展还未成熟,幼儿家庭对婴幼儿托育仍有所疑虑,对未来中国3岁以下婴幼儿托育市场发展呈观望状态。
二胎政策全面放开以来,资本加速布局婴幼儿托育行业。2015到2017年间婴幼儿增长明显,资本涌入也达到了一个峰值,2017年投融资金额近3.9亿人民币。截止9月份的数据,2019年的投融资数量和金额已接近2017年的峰值数,2020年投融资规模有望进一步扩大。艾媒咨询分析师认为,随着2019年5月婴幼儿照护指导意见的颁布,未来资本将加速入场,投融资热度将持续提升。
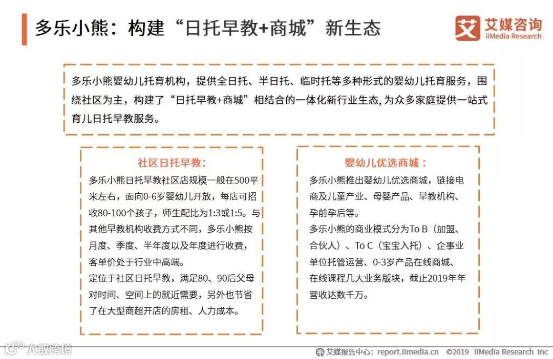
目前中国针对0-3岁婴幼儿提供养护、保育服务的机构,主要有金睿家、优儿学堂、茂楷婴童学苑、多乐小熊等。艾媒咨询分析师认为,中国婴幼儿托育市场刚起步,面对当前具有巨大需求却仍存顾虑的幼儿家庭,综合实力和品牌口碑是婴幼儿托育机构争夺市场的关键所在。
金睿家Kinderhome1979年诞生于美国;1980获得特许连锁经营权,成为品牌特许经营连锁公司;2017年品牌全面升级,进入中国大陆,中文名称为“ 金睿家”。金睿家一直专注儿童早期教育研究,经过40多年的发展,凭借“非指导性教学策略”和“非竞技性教育原则”的国际先进理念,先后在美国、加拿大、新加坡、中国等13个国家和地区,开设200多家中心,迅速成长为全球婴幼儿家庭熟知的0-6岁儿童教育品牌。
经过40多年的发展,金睿家旗下项目逐渐形成了以亲子早教+全日托教+艺术教育+营地学习为一体的运营模式。四大项目相互融合,彼此渗透,弥补单个项目的运营短板,极大提高教学场地及师资的利用率,大大提升了单位面积的坪效产出和利润率,从而获得了投资者的一致认可。
相较于传统的“结果导向型”教育,金睿家坚持做“过程导向型”的教育。在课堂上,老师不会要求孩子快速、准确地掌握一个单词,或一首歌曲,更不会以动作完成的好坏来评价他们,而是让孩子们保持尝试的意愿和好奇心,享受“主动探索”的过程。金睿家认为不刻意强调结果,孩子往往会比我们想象中做得更好,达到更好的效果。
金睿家秉承美国著名心理学家和教育学家卡尔·罗杰斯(Carl Rogers)先生提出的 “全人教育”和“人本主义教学观”的理念,在“非竞技性”的教育原则下,用科学的教育方法“无条件积极关注”每个孩子的外在特征和内在品质,全面挖掘孩子的智力、情感能力、社交能力、自我认知能力、艺术创造力与发展潜力。
茂楷MoreCare成立于2017年,以线下中心为载体提供0-3岁婴童养教一体的教育服务,具体产品及服务包括全日托、科学养育、通识教育、父母工作坊、家庭教育咨询等, 在北京、上海、济南、武汉等城市均设有园区。2018年7月,茂楷进行品牌升级,旗下全日托中心更名为婴童学苑,定位转为“0-3岁全日制国际化教育机构”,将提供衔接国际幼儿园、国际学校、海外大学的国际早期教育内容,为孩子接受国际化教育铺路。
0-3岁的婴幼儿免疫低下,对环境卫生和安全问题需求较高。在安全保障方面,茂楷婴童学苑从环境、师资、设备、饮食、家校APP等方面全方位保障宝宝的身心健康,为0-3岁婴幼儿提供适宜的托育环境,让孩子拥有健康身体的基础上,同步培养其开朗性格及探索和创造性思维。
2017年,中国3岁以下婴幼儿入托率仅为4.3%,而48%的婴幼儿家长需要托育。艾媒咨询分析师认为,随着育儿品质化的趋势,中国幼儿家庭对优质婴幼儿托育服务有着强烈需求。目前中国婴幼儿托育服务起步较晚,相关政策的法规不健全,行业运营体系不成熟,社会力量参与积极性较低,中国婴幼儿托育服务市场供需矛盾突出。在此状况下,中国婴幼儿托育行业有望进一步发展以满足中国幼儿家庭的需求。
▽▽▽
感谢你读到这里,艾媒君为明天准备了更加精彩的内容,不想错过的你,就把艾媒报告中心设为星标吧。


大数据咨询合作、分析师采访、公众号转载授权等
可在公众号后台回复关键字“合作”。