中国主要城市已经开始普及大学城商圈模式。iiMedia Research(艾媒咨询)数据显示,2018年,中国大学城商圈平均可覆盖20.4万人口;而近四成的大学生表示一周会有三次以上到大学城外的商圈进行消费,大学城商圈暂时无法满足大学生全部消费需求,也未能充分发觉大学城商圈的风向标角色。
中国大学城商圈平均覆盖人口超20万人,但目前无法满足大学城消费需求
iiMedia Research(艾媒咨询)数据显示,中国大学城商圈平均可覆盖20.4万人口;
iiMedia Research(艾媒咨询)数据显示,36.6%的大学生表示一周会有三次以上到大学城外的商圈进行消费,由于大学城商圈暂时无法满足大学生全部消费需求,大学生出大学城外商圈消费频率较高。
不同城市大学城商圈业态分布的差异较大,同质化竞争激烈
京沪穗大学城商圈业态分布多以服饰鞋包商铺为主,平均占比36.2%;
中部地区大学城商圈业态分布多以美食商铺为主,平均占比62.6%。
大学城商圈在规划上开发力度欠缺,未能充分利用大学城的辐射影响,在较多业态上存在商业缺口
大学生对大学城商圈最不满意的原因TOP3是价格不合理、品类丰富度低及消费环境不够好;
iiMedia Research(艾媒咨询)数据显示,在大学生不同领域的日常消费支出中,超两成的大学生以线下培训学习消费为日常主要的消费项目之一,教育培训机构在大学城商圈发展仍有较大发展潜力;
目前中国大学城的整体规划及开发力度仍比较欠缺,没有充分利用到大学城的辐射影响。加强对大学城资源的挖掘,带动大学城周边如住房、科研基地等发展吸引其他产业如商业服务、配套设施、旅游休闲和房地产等方面的进入,打造更完善的大学城商业服务圈。

筑波大学城
• 筑波大学城,又名“筑波科学城”,是政府规划建设起来的典型例子。
• 日本政府在筑波科学城内建立筑波大学,并以之为中心,培育大学与产业之间,科学城内各研究机构的相互合作和有机联系,从而使筑波成为一个综合的研究都市,筑波大学为各个研究机构输送了大量优秀后备人才。

松江大学城
• 松江大学城建设是上海创建新型办学模式的一次探索和改革,采用了市场经济体制下的新机制、新模式:区里出土地、银行贷款搞基建、高校以租赁方式进入园区。
• 松江大学城“先换机制、再进学校 ”,几所大学优势互补、强强联合,共同构建没有“围墙”的大学园区,形成规划整体化、资源共享化、后勤社会化、管理集中化的园区运作模式,以此提高办学效益,促进上海高等教育规模的进一步扩大。

大学城聚集效应形成大学城商圈
大学城既有城市的一般性,又有其独特特征,是“大学”与“城”二者属性的结合:
人才主导型聚集区,大学城以高素质人才为主导的区域,聚集了大量高学历人群;
第三产业占主要比重,大学城吸引了大量商业、服务业、信息产业的聚集,甚至旅游业;
集聚效应明显,大学城对体育、餐饮、住所、商业等统一配置,统一服务的后勤社会化运作方式;
环境较好,大学城以服务业和高新技术产业为主,环境污染相对较小。

政府利好助推大学城建设与发展
大学城作为中国政府建设教育强国、文化建设的重点工程,是高等教育改革和发展的产物,对于促进地方政府贯彻落实“科教兴国”战略,促进地方经济发展,推动城市化进程有重要作用。大学城是一个城市的名片,在整体的规划发展,在其配套的交通设施建设、周边建设等方面有着足够的政府支持。

大学城集聚效应催生周边商圈发展
在科教兴国、高等教育大众化、教育产业化、地方高校发展本身的需求与地方经济发展需要等几大因素的共同作用下,中国大学城开始出现和兴起。在大学城的发展过程中,围绕大学城的周边商户规模会不断扩大,逐渐形成一个较为规范的商业圈。
大学城商圈在人口和经济的集中过程中,将教育、商业、房地产等第三产业有机地组合起来,产生出强大的商业趋势,使每一个参与者都获得叠加的效益。

2018年中国高考考生规模达到975万人
随着高校师生数量的不断增长,消费观念的升级,对商业设施、商业服务的需求随之增加,加上多数大学城校区在离市区稍远的距离,可以较大限度地聚集城内人口在区域内消费。中国高考考生规模逐年增长,据教育部最新数据显示,2018年中国高考考生规模达到975万人,与2017年相比净增长达到35万人。

北京市主要大学城分布状况

八达岭奥特莱斯的业态分布

八达岭奥特莱斯的主力品牌
八达岭奥莱主要竞争力内核是其多元化的品牌结构,目前进驻了近300个国际名品、时尚名品、国内精品及特色餐饮品牌进驻八达岭奥特莱斯。
国内精品品牌:如LANCY FROM 25、CAGLIARI EXCHANGE、BASIC HOUSE、AIMER、MARISFROLG、WOO、JNBY、ERDOS、EP、ICICLE、ZUCZUG等。
国际一线品牌:如Prada、Bottega Veneta、Gucci、Burberry、Salvatore Ferragamo、BVLGARI、Chloé、FENDI、LOEWE、Longchamp、Moncler、COACH、ARMANI、GIVENCHY等。

围绕沙河高教园的半小时生活圈

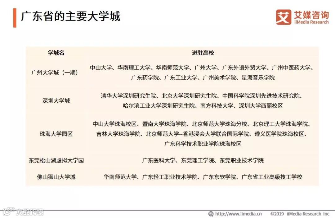
广东省的主要大学城

广州大学城主要商圈—Gogo新天地

Gogo新天地的业态分布

围绕广州大学城的半小时生活圈

上海市的主要大学城

杨浦大学城的周边园区

上海五角场万达广场的主力品牌
•国内外餐饮品牌:肯德基、麦当劳、必胜客、汉堡王、东方既白、蜀江烤鱼、板长寿司、1001、真牛、小辉哥、代官山、釜山料理、广州蕉叶、避风塘、翠华、哈根达斯、面包新语、DQ冰淇淋等;
•服饰鞋包品牌:eblin、fossil、mixxo、lacoste live、evisu、Ochirly 、oasis、collect point、DEVIL NUT、ASOBIO、spring field、motivi、M&S、优衣库、GUESS、AGATHA等;
•钟表眼镜品牌:西铁城、美度、名家时间、CK、天梭、阿玛尼、明仁眼镜、艾视迪等;
•美容美发:丝芙兰、benefit、innisfree、DHC、redearth、FANCL等;

新尚天地·尚街主力品牌
• 新尚天地·尚街引入了汉堡王、豪客来、星巴克、江南道等知名餐饮品牌;
• 西南地区第一家集AR攀岩墙、室内棒球、BeerBall投杯等沉浸式体育体验运动馆APEX SPORTS CLUB;
• 新尚天地自投自营潮流集合店“西见集”,引入了众多纯欧洲风格零售品牌和国潮品牌,如劲浪体育、耐克、阿迪达斯、安踏体育、好利来等。

陕西居民消费水平不断提高

长安大学城的生活出行设施

长安大学城的周边景点

超六成的大学生在大学城内的月消费在3K内
iiMedia Research(艾媒咨询)数据显示,针对受访者在大学城的月消费调查中,31.4%的受访者在大学城内的月消费在1000元以下,34.9%的受访者在1001-3000元区间。艾媒咨询分析师认为,大学生的消费潜力仍未被充分地挖掘,较大部分的大学生消费需求在大学城得不到满足。

近五成大学生以餐饮消费为主
iiMedia Research(艾媒咨询)数据显示,在不同领域的消费支出中,近五成的大学生以餐饮消费为主要的消费项目。其次,鞋帽服饰消费(29.7%)和日化用品消费(29.3%)也占较大比例。此外,线下培训学习消费占比21.6%,线下游戏消费占比18.5%。

超五成大学生对大学城现有的商业环境和设施满意度一般
iiMedia Research(艾媒咨询)数据显示,超五成大学生对大学城现有的商业环境和设施一般满意,基本能满足日常需求;此外,29.3%表示对大学城现有的商业环境和设施表示满意,5.5%表示非常满意。

对大学城商圈最不满意的原因是价格不合理
iiMedia Research(艾媒咨询)数据显示,关于目前对大学城商圈最不满意的原因,34.4%的受访者认为,价格不合理是最大问题;27.6%认为大学城商圈整体品类丰富度低;20.7%指出,消费环境不够好也是他们不满意大学城商圈的主要原因之一。

超五成认为大学城商圈未来应增设大型超市
iiMedia Research(艾媒咨询)数据显示,在大学城商圈未来的发展中,超五成的受访者认为应增添大型超市;近三成大学生认为应多设立电影院和健身中心。此外,20.7%希望增加茶吧/咖啡吧,16.3%认为品牌服饰店在大学城商圈具有一定的商业发展缺口。

超三成大学生在大学城以外商业区购物每周1-2次
iiMedia Research(艾媒咨询)数据显示,36.6%的受访者表示,他们一周会有3次以上到大学城外的商圈进行消费,34.0%表示他们到大学城以外商业区购物的频率为每周1-2次;7.8%表示每个月会有1-2次到大学城外商圈消费。

超半数大学生可接受的外出所需交通时间为10-30min
iiMedia Research(艾媒咨询)数据显示,大学生最愿意接受外出消费的交通时间为10-30分钟,其次是30-60分钟(30.0%),另外,10.6%的受访者表示可接受的交通时间为10分钟以内。

大学城外商圈主要消费项目为鞋帽服饰及餐饮消费
iiMedia Research(艾媒咨询)数据显示,41.1%的受访者表示,在大学城外进行的主要消费项目是鞋帽服饰消费,其次是餐饮消费(40.1%)、日化用品消费(24.4%)、线下培训学习消费(20.3%)和运动健身消费(19.8%)。

近五成大学生认为城外吸引力在于出行时间可接受
iiMedia Research(艾媒咨询)数据显示, 针对2019大学生眼中在大学城外商圈消费的吸引力,近五成受访者表示,认为到大学城外的商圈消费的主要原因是出行时间可接受;其次,34.5%认为,商品/娱乐形式更多样化也是大学城外商圈的主要吸引力之一。此外,价格优惠(14.7%)、消费场所的档次更高端(2.5%)也是原因之一。

2019中国大学城商圈发展所存在的问题及趋势
以大学城作为经济增长的制高点,打造更完善的商业服务圈
目前中国大学城在规划上普遍存在为造城而造城的状况,对大学城的开发利用仍较缺乏。大学城的商圈发展可以挖掘大学城的文化气氛等,带动大学城周边如住房、科研基地等发展和提高城市内在品质与形象来吸引其他产业如商业服务、配套设施、旅游休闲和房地产等方面的进入,加快发展新经济、培育发展新动能、打造发展新引擎,从而增强城市整个经济活力,进一步推动新的经济增长点。
大学城商圈整体消费环境整体偏中低端,高端消费场所具有上升潜力
随着社会消费水平的不断提高,人民生活水平大幅提升,消费需求渐渐从温饱型向品质型跃升,品质消费成为消费新需求。大学生作为重要的消费群体,除基本伙食费外的其他食品和形象消费方面,无论是社交与娱乐方面的消费,还是文化发展类型的消费,都具有较大的消费潜力。大学城商圈整体环境应发掘高端消费层级的潜力,满足多层级的消费水平。
本报告研究涉及企业/品牌/案例
恒大集团、越秀地产、东软集团、万科集团、万达广场、新尚集团、北京八达岭精奥莱商业有限公司、广州市番润市场经营管理有限公司、星巴克、汉堡王、Gucci、KFC、一点点、阿迪达斯、翠华集团、阿玛尼、必胜客、优衣库、宝岛眼镜、沃尔玛
▽▽▽
长按二维码
查看完整高清版报告
零
售
商
业
大数据咨询合作、艾媒分析师采访、公众号转载授权等
可在公众号后台回复关键字“合作”。



