华融充分运用国家赋予的政策,积极创新业务手段,综合运用打包出售、国际招标、资产证券化、债转股等市场化、法制化、专业化手段,有效处置金融不良资产,推动了拍卖市场、产权交易市场的发展,丰富了市场品种,促进了不良资产市场体系的健全和完善。主要有整体打包、重组并购+管理咨询、托管、拍卖+贷款等方式。
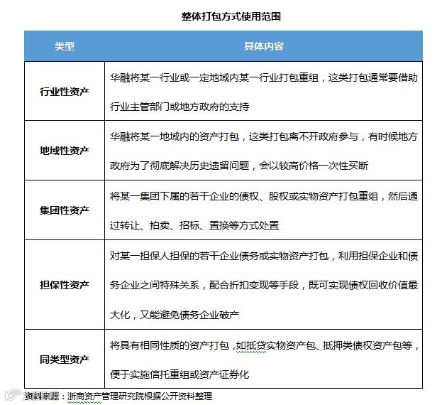
整体打包方式。将单笔资产处置成本高而价值小、单笔资产处置难度大、周期长、资产分布过于分散等不良资产按照行业、地域、集团等一定特性,进行整体打包、集体处置。主要适用于行业性资产、地域性资产、集团性资产、担保性资产和同类型资产。

重组并购+管理咨询。华融以被并购方债权人的身份发起并购,并对并购后的企业提供管理咨询,加快债权回收,实现双方共赢。以DK为例,华融从工行接受DK债权本金5902万,债权共12313万元。经评估,DK总资产12597万元,总负债15118万元。具体交易结构见下图。

华融为DK新的投资者和管理层提供管理咨询、企业诊断等服务,帮助其完善企业结构,建立真正的现代企业制度,不断提高经营水平。
托管。从2004年起托管中创、德隆等危机企业,有效地化解了系统性金融风险,维护了国家金融系统安全。华融对德隆系企业采取整体托管,同时运用破产清算、重组并购、托管经营等方式分别针对具体的企业进行处置,如对德隆系三大企业集团实施破产清算,对湘火炬等6家上市公司实施重组,对13家金融机构分别进行了托管经营、停业整顿、关闭清算或重组处置。通过这一系列的处置方式,有效的化解了德隆危机引发的系统性风险,也探索了一条处置集高风险企业集团、高风险金融机构、高风险民营企业于一身的突发公共事件的有效途径。
拍卖+贷款。华融与不少商业银行签署拍卖融资等售后服务协议,华融可就拍卖标的与买受人签订抵押协议,在抵押物未过户到买受人之前,华融为买受人向商业银行借款提供阶段性抵押担保,帮助其获得签约银行的50%—60%贷款。拍卖过程中的此类业务创新,缓解了买受人付现压力,大大增强了拍卖成功率,同时也有利于实现商业银行向新业务领域的迈进,有利于促进整个拍卖市场的成熟和完善。在此项抵押性担保服务中,竞买人必须用自有资金支付中标价款的50%,抵押性担保额度仅限于剩余的50%,所以抵押物价值远远高于商业银行提供的贷款总额,不会形成由银行“买单”的局面。同时,由于资产尚未过户,且协议约定至买受人还清贷款后才最终办理过户手续,所以华融公司也不承担任何风险。
(资料来源:《资管视界:浙商资产金融评论》)


