
5分钟让你看懂产业链上中下游!
今天开启中国特高压产业链板块!
随着“十四五”规划3800亿元投资落地和“十五五”建设高峰来临,特高压作为国家能源战略的关键一环,正步入发展快车道。2025年1-9月,国家电网完成固定资产投资超4200亿元,同比增长8.1%,预计国家电网全年投资规模将首次突破6500亿元,电网建设持续提速。
与此同时,AI数据中心与算力基础设施升级正深度重塑电力产业链。2025年上半年,阿里巴巴AI+云资本开支同比激增172%,腾讯资本开支亦实现翻倍增长。数据中心投资的爆发直接拉动了电力设备、供配电系统及特高压环节的订单增量。
中国电力企业联合会预计,2025年四季度用电量增速将高于三季度,全年全社会用电量有望达10.4万亿千瓦时,同比增长5%左右。同时,新增发电装机规模在年内将超过5亿千瓦,再破纪录。中短期来看,输变电设备的内外需景气共振持续强化,特高压、智能电网等环节迎来发展机遇。
特高压(交流1000千伏及以上/直流±800千伏及以上)是解决新能源消纳、优化电力资源配置的核心技术,通过超远距离、超大容量、超高速率地输送电能,将能源基地的电能高效、稳定地送达负荷中心,是解决国家能源“富煤、贫油、少气”国情,实现“西电东送、北电南供”战略的关键基础设施。
特高压分为直流特高压和交流特高压,前者可承担跨区域的网对网电力输送,一直是远距离电力外送的主力;后者仅能承担电网区域内部的电力输送。因此,西南水电、三北火电及新能源等跨省跨区输电的主力工作主要由直流特高压承担,交流特高压更多作为网架支撑的功能。
从建设进度来看,直流特高压整体略滞后于“十四五”规划,其间最多完成8个项目,但重点工程推进有序。2025年9月16日,“十四五”规划重点工程——藏粤直流特高压正式启动,该工程从西藏出发,经云南、广西至广东,计划2029年投运,届时每年可向粤港澳大湾区输送超430亿度绿电。
全球市场方面,2015年以来全球电网投资额持续维持在3000亿美元以上,2020年后进入加速增长通道,2024年投资额达4212亿美元,同比增长12.6%,其中拉美、中东、欧洲增速领跑,分别同比增长40.2%、20.3%、15.0%。
未来全球电网投资将迎来增长高峰,预计2025年投资额突破4700亿美元,其中230kv以上高压等级投资占比超1/4,资金重点流向特高压输电网络、智能电网升级、储能配套设施等领域,为电力设备及技术服务企业带来广阔市场空间,到2030年全球能源转型需要3.1万亿美元的电网投资。
在“双碳”目标推动下,中国电力投资持续加码。2024年中国电力行业投资总额达17770亿元创十年新高,其中电源投资同比增长20.80%至11687亿元,2019-2024年年复合增长率达28.91%;电网投资同比增长15.32%至6083亿元,增速呈现企稳回升态势。
作为构建新型电力系统的重要举措,交直流特高压输电工程已成为中国电网重点投资方向,“十四五”期间国家电网特高压工程总投资达3800亿元,2025年有望开工2交4直,“十五五”期间储备项目超20条特高压直流。
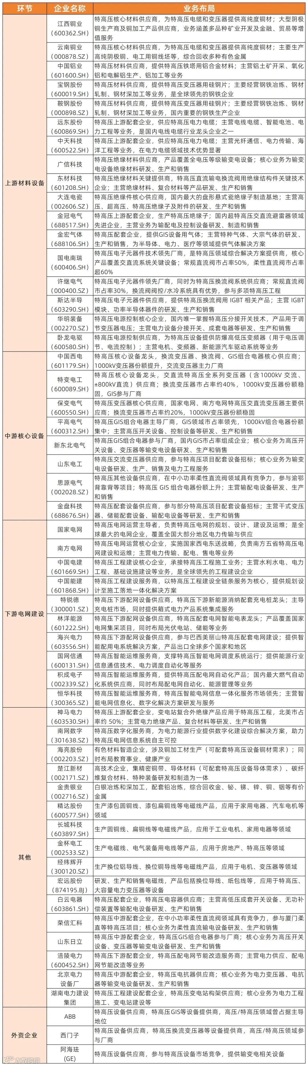
特高压产业链涵盖上游材料设备,代表性企业包括宝钢股份、中天科技、大连电瓷、金宏气体等;中游核心制造,代表企业有特变电工、中国西电、国电南瑞、平高电气等;下游电网建设包括国家电网及中国电建等大型基建企业。
特高压产业链相关企业将在文末集中梳理,以便更系统呈现产业生态布局。
电网快速扩张带动大量原材料需求,其中铜和铝为核心基础材料。铜主要用作地下配电、输电和海底电缆的导体,中国铜材产量近5年稳定在2000万吨以上,2024年达2350.3万吨。

当前,铜加工行业结构持续优化,庞大存量产能加剧市场竞争,落后产能加速出清,大型企业通过兼并中小企业提升行业集中度,头部企业竞争力持续增强。
铝主要用于特高压架空线路,亦可替代地下线路中的导体。2024年中国铝材产量为6783.10万吨,同比增长7.7%;出口方面,铝箔出口量约占全国产量的31%,主要出口至泰国、印度、印尼等国家;铝板带出口量约占全国产量的25%,核心出口市场包括越南、墨西哥、韩国等。
取向硅钢片作为特高压中游变压器的核心材料,占变压器成本的25%。该行业技术壁垒高,国内产能较为集中,形成“国企主导、民企快速发展”的格局,2024年产量前六企业分别为宝钢股份(52%)、首钢股份(11%)、望变电气(6%)、包头威丰(6%)、宁波银亿(4%)、浙江华赢(3%)。
绝缘材料是保障特高压设备安全运行的关键,2024年中国绝缘材料行业市场规模约1305亿元,同比增长8.2%。随着电力、通信和家电等行业快速发展,中国绝缘材料行业规模持续扩张,国产替代加速,2018-2023年市场规模从864亿元增长至1206亿元,复合增长率为6.9%。
电子元器件与电源控制体现特高压设备智能化水平,是系统控制的“神经中枢”。IGBT(绝缘栅双极型晶体管)作为关键核心器件,2024年全球市场规模达75亿美元,预计2026年达到84亿美元,2023-2026年CAGR为5.85%。中国IGBT产量持续提升,国产替代成为发展趋势,早在2023年产量便达3624万只,自给率提升至32.90%,在人形机器人增量需求带动下,未来需求有望进一步释放。
华明装备作为国内唯一掌握特高压分接开关技术的企业,2025年前三季度业绩表现稳健,分接开关出口业务持续高增。财报数据显示,公司前三季度实现营收18.15亿元,同比增长6.87%;归母净利润5.81亿元,同比增长17.66%;扣非净利润5.66亿元,同比增幅达19.88%,其中出口收入占比高达32%,推动收入结构持续优化。
特高压主要设备包含GIS、阀门、控保系统等,其中直流与交流线路的核心设备价值量占比存在显著差异。特高压直流线路中,换流变压器、换流阀、GIS的价值量占比分别达47%、19%、5%,特高压交流线路中则以GIS(25%)、变压器(12%)、电抗器(8%)为核心价值设备,平高电气、许继电气、中国西电、国电南瑞等核心设备商有望从中受益。
变压器与高压变频器作为电力系统重要基础设备,在能源传输、产业升级中发挥关键作用,受益于政策导向与应用场景拓展,市场规模持续向好。其中,变压器广泛应用于输变电系统、电气化铁路及轨道交通牵引变压系统、新能源产业以及军工装备等领域,2024年中国变压器行业产量达19.50亿千伏安,预计2025年同比增长10.00%至21.45亿千伏安。
出口表现同样亮眼,2020-2024年中国变压器出口金额从32.64亿美元增长至64.30亿美元,年复合增长率达18.47%,目前全球份额占比高达35%,欧洲(14%)、北美(15%)市场已实现规模化出口,随着海外电网建设加速,出口规模有望进一步扩大。
高压变频器市场方面,随着国家节能环保政策陆续出台及大功率电机应用场景不断深化,呈现稳步增长趋势。2022年中国高压变频器市场规模为159.78亿元,预计2025年将达到212.00亿元,2022-2025年期间年均复合增长率为9.87%。
换流阀是特高压直流输电系统的“心脏”,决定交直流转换的效率和可靠性。当前市场格局中,国电南瑞换流阀仍居第一,中国西电、许继电气份额持续上升。柔性直流换流阀主要由 IGBT、电容器、旁路开关等组成,其中IGBT是最核心的零部件,在换流阀总价值量中占比高达45%,其次是电容器,占比25%。
从价值量来看,常规直流特高压工程(如哈密-重庆线路)单GW换流阀价值量1.53亿元,而中国首条柔直特高压工程(甘肃-浙江线路)单GW换流阀价值量达5.43亿元,约为前者的3.5倍,随着柔直技术加速落地,换流阀市场空间有望加速提升。
作为特高压输电网建设的关键配套,电线电缆行业受益于全球电力需求增长与基础设施升级,市场规模持续扩大。2024年全球电线电缆市场规模达2678亿美元,预计2034年将突破5600亿美元。
中国作为全球最大电线电缆生产国,2024年产量达6531万千米,同比增长5.3%,预计2025年将增至6800万千米,同比增长4.1%;出口方面,2024年出口量同比增长19.2%,出口金额达1550亿元,产品广泛覆盖东南亚、中东、欧洲等市场。
在电网工程建设投资中,特高压输电与智能电网技术成为核心驱动力。2024年全国电网工程建设投资达6083亿元,创历史新高,同比增长15.3%;截至2024年底,全国220千伏及以上输电线路长度达96.1万千米,同比增长3.5%。
从投资结构来看,2024年220kV及以上电压等级输电网完成投资2666亿元,同比增长20.5%,占电网总投资的43.8%,其中包含特高压工程投资689亿元;110kV及以下配电网完成投资3216亿元,同比增长10.1%,占电网总投资的52.8%。配电网投资增长的远期确定性较高,且增长或将率先体现在数字化领域,预计“十五五”期间配电网投资总量将达1.75万亿元左右,增速保持在15%以上。
智能电表作为智能电网运维这一体系中数据收集、监测及交互的核心基础设施,其市场增长与应用落地备受关注。数据显示,全球智能电表市场规模将从2022年的78.0亿美元增长至2027年的107.0亿美元,复合增长率达6.69%。
在新型电力系统建设加速的背景下,国家电网及南方电网均加快了新一代智能电表的部署节奏,2020-2026年成为新版电表的主要换装期,其间新版AMI智能电表有望稳健上量,构建起用户端数据交互体系。从招标端来看,2024年1-11月电表类产品招标数量突破8900万台,反映出市场需求的旺盛。
在电力需求稳定增长的驱动下,各国能源体系变革持续深化,全球智能配用电解决方案和产品采购量显著增加,加之电力系统结构变化带来的新特性,以及充电桩等应用场景的不断扩展,共同推动智能电网市场规模加速扩大。这一趋势也带动了智能计量市场的稳步增长,数据显示,全球智能计量市场规模有望从2022年的219.10亿美元增至2027年的324.59亿美元,复合增长率达8.13%。
特高压作为“大国重器”,正随“一带一路”倡议加速向海外拓展。中国特高压技术处于全球领先水平,国家电网、南方电网牵头在沿线国家推广特高压输电技术,成功拉动国内产业链打开海外市场。
国电南瑞、许继电气、中国西电等国企作为特高压装备核心供应商,国内市场份额稳固,且在海外项目中持续突破——巴西美丽山三期、沙特柔直、智利KILO直流等项目相继由国网、南网拿下总包权,国企特高压“出海”已成为大趋势,沙特等优质市场的开拓有望为产业链持续发展注入弹性。
“十五五”期间,中国电源与电网建设将呈现规模扩张与结构优化并进的态势。电源端,煤电向基础性、调节性电源转型并与新能源联营,水电迎来跨越式发展(雅鲁藏布江下游工程启动),新能源区域布局持续优化(西部“沙戈荒”基地、水风光一体化基地外送);
电网端,针对新能源消纳矛盾与跨省输电瓶颈,国家电网、南方电网将持续增加规划投资,重点发展特高压柔性直流、低频输电等技术,推动交直流混联配电网普及,助力安全高效、清洁低碳、柔性灵活、智慧融合的新型电力系统建设。
未来,电力建设行业将继续保持强劲发展态势,通过市场化改革、技术创新、产业链升级等措施实现持续健康发展,同时积极应对挑战与机遇,朝着更高效、智能、绿色的方向迈进。
特高压产业链相关企业一览
上游材料设备环节:主要涉及特高压建设所需基础材料与配套设备,代表性企业包括提供变压器用硅钢的宝钢股份、鞍钢股份;供应电力电缆的远东股份、中天科技;生产绝缘子的金冠电气、大连电瓷;以及提供GIS设备用气体的金宏气体等。
中游核心制造环节:聚焦特高压核心装备研发制造,是产业链技术核心,代表企业有特高压变压器龙头特变电工、中国西电;换流阀领域领军企业国电南瑞、许继电气;GIS设备骨干企业平高电气、思源电气等,这些企业具备核心技术自主研发能力,支撑特高压装备国产化进程。
下游电网建设环节:以电网投资与工程建设为主,核心主体为两大电网公司及配套建设企业——包括负责全国大部分区域特高压规划建设的国家电网、南方电网,以及承接具体工程施工的中国电建、中国能建等大型基建企业,是特高压投资落地的核心载体。
注:以上内容来自市场公开信息整理,不构成任何投资建议
• iiMedia Research(艾媒咨询)始于2007年,是全球新经济产业第三方数据挖掘和分析机构,国家高新科技企业,拥有独立研发并具有自主知识产权的全球大数据监测与分析系统。秉承“用数据让所有决策都有依据”的使命,艾媒聚焦新技术、新消费及新业态,通过“大数据挖掘+研究分析”双引擎,以商业趋势、消费洞察、市场地位三大产品为核心,服务客户的整个成长周期,为客户业绩增长导航。iiMedia Ranking(艾媒金榜)是艾媒咨询旗下全球新消费品牌评价机构,依托iiMeval大数据评价模型,为消费者提供客观的品牌信息及购物消费指南。
• 艾媒是中国科协九大代表优秀重点研究项目承担单位、广东省大数据骨干培育企业、广州市创新标杆企业、广州市首批人工智能入库企业、广州市“两高四新”企业。基于公司独立自主研发的“中国移动互联网大数据挖掘与分析系统(CMDAS)” (广东省科技计划重大专项,项目编号:2016B010110001) ,艾媒建立了面向全球的宏观数据、商业趋势、市场进入、竞争情报、商情舆情、消费行为、销售数据及营销效果等多维度的线上、线下大数据监测与分析体系,累计成功为超过3800家政企机构提供常年大数据咨询服务。艾媒也是广州市建设国家级科技思想库研究课题、广州市先进制造业创新发展项目等重大课题的承担单位。
【专属定制行研】——满足您更高阶的市场洞察需求
艾媒咨询依托深度大数据挖掘与分析能力,持续输出兼具数据支撑、观点洞察与理论深度的高质量研究成果。通过打造“数据+策略”的双重价值体系,艾媒咨询每年为客户提供公开及定制化新经济前沿报告超2000份,覆盖食品、饮品、餐饮、家电、家装、汽车、鞋服、医药、美妆、宠物、母婴、信创、数娱、AI、科技、金融等传统核心行业,以及国潮经济、跨境电商、夜间经济、冰雪经济、低空经济、商业航天、人工智能、智能制造等新质生产力相关领域及新业态重点赛道。
其中,定制化报告服务精准对接客户个性化需求,从市场趋势研判、竞争格局分析到增长路径规划,为企业在战略决策、产品创新、市场拓展、品牌背书等关键环节提供科学依据,洞见增长新坐标。艾媒咨询的数据报告、榜单、分析师观点累计被全球主流媒体、期刊、论文及行业研报、上市企业财报等引用超过5000万次,覆盖中、英、日、法、意、德、俄、阿约二十种主流官方语言,具有强大影响力。
出品机构:艾媒咨询
排版:江心舟
审核:白术

