搜索
首页
大数快讯
大数活动
服务超市
文章专题
出海平台
流量密码
出海蓝图
产业赛道
物流仓储
跨境支付
选品策略
实操手册
报告
跨企查
百科
导航
知识体系
工具箱
更多
找货源
跨境招聘
DeepSeek
首页
>
【行业干货】磨刀不误砍柴工:细读担保五种方式
>
0
0
【行业干货】磨刀不误砍柴工:细读担保五种方式
浙商资产金融评论
2014-08-21
1
导读:一、担保的五种方式二、详细解释担保五种方式1、保证2、抵押3、质押4、留置5、定金(资料来源:浙商资产金融评
一、担保的五种方式
二、
详细解释担保五种方式
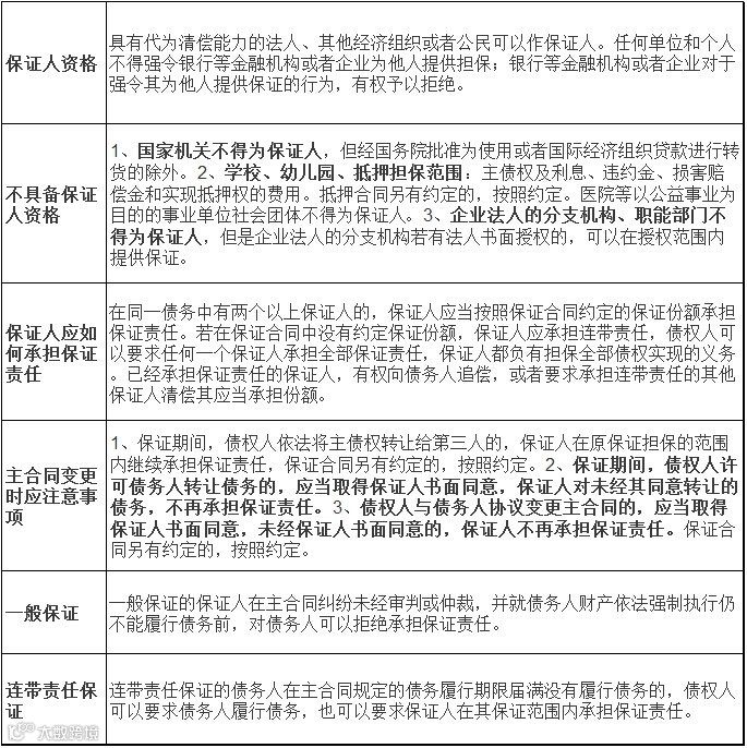
1、保证
2、抵押
3、质押
4、留置
5、定金
(资料来源:浙商资产金融评论整理 编辑:Cindy)
【声明】内容源于网络
0
0
浙商资产金融评论
聚焦中国经济运行风险,精耕金融综合服务、不良资产整体解决方案等相关内容,通过专业筛选与深度分析,为金融资管业者提供及时而有价值的资讯。
内容
1191
粉丝
0
关注
在线咨询
浙商资产金融评论
聚焦中国经济运行风险,精耕金融综合服务、不良资产整体解决方案等相关内容,通过专业筛选与深度分析,为金融资管业者提供及时而有价值的资讯。
总阅读
173
粉丝
0
内容
1.2k
在线咨询
关注