伴随着“互联网+”上升为国家战略,互联网金融蓬勃发展。互联网金融已经形成了信息—平台—账户的全产业链,商业模式呈现多元化。申万宏源发展研究部发布了《以用户资源为核心挖掘和创造价值——互联网金融产业链及商业模式解构》研究报告。
内容摘要:
互联网金融以用户资源为核心挖掘和创造价值。互联网金融兴起源于金融抑制导致利率无法在资源配置中发挥传导作用。伴随着“互联网+”上升为国家战略,互联网金融蓬勃发展。互联网金融以用户资源为核心,除通过自身主业闭环实现盈利外,可通过引入风投、兼并收购、上市等方式实现价值变现。
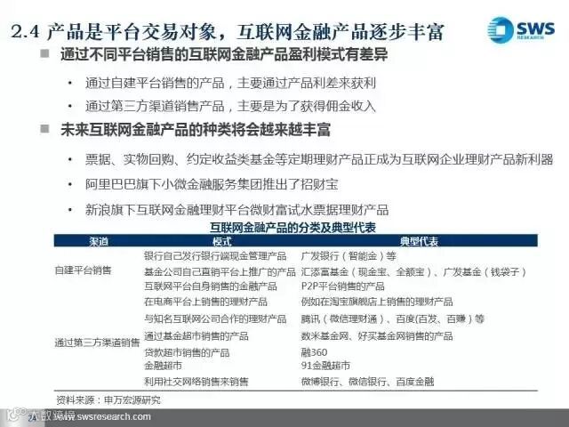
互联网金融已经形成了信息—平台—账户的全产业链,商业模式呈现多元化。信息和技术类企业处于互联网金融产业链的前端,核心价值在于精准地挖掘用户需求,当前以广告和终端费用为主要收入来源,未来将逐步转向通过用户资源来实现盈利;平台和产品是互联网金融产业实现资源配置的重要平台,目前以交易手续费、增值服务费、流量导入与营销费用等作为收入来源,商业模式呈现多元化;互联网金融账户功能日趋完善,推动了互联网金融生态圈的形成,并通过支付实现资源配置,账户和支付的主要盈利来源于存量资金的息差和支付手续费等,并和应用场景、金融产品和信用服务逐步实现跨界融合。
互联网金融从点对点到点对面进行跨界融合。点对点是指在传统金融机构和互联网企业的跨界融合,主要表现为传统金融机构通过互联网化向产业链前端延伸和互联网企业通过金融化向产业链的后端延伸。而点对面的跨界融合则表现为产业+互联网+金融的“1+1+1”的跨界融合模式日益盛行,医疗、汽车、教育、旅游、农业、物流等行业纷纷拥抱互联网金融,正改变着传统企业的商业模式。
未来我们最看好三类互联网金融平台。第一类是发展比较成熟、盈利能力稳定的互联网金融账户、支付类企业,主要看其导入用户流量和向产业链前端延伸的能力;第二类是资产和资金端风险能匹配的互联网金融平台和产业互联网金融平台,主要看其获得优质资产和风险控制的能力;第三类是互联网金融信息技术类企业,包括大数据分析和征信类企业,主要看其将大数据商业化应用的能力。
以下是《以用户资源为核心挖掘和创造价值——互联网金融产业链及商业模式解构》全文:






































(来源:申万宏源发展研究部 编辑:Clark)


