搜索
首页
大数快讯
大数活动
服务超市
文章专题
出海平台
流量密码
出海蓝图
产业赛道
物流仓储
跨境支付
选品策略
实操手册
报告
跨企查
百科
导航
知识体系
工具箱
更多
找货源
跨境招聘
DeepSeek
首页
>
【重磅原创】信用债发行制度总结
>
0
0
【重磅原创】信用债发行制度总结
浙商资产金融评论
2016-11-21
0
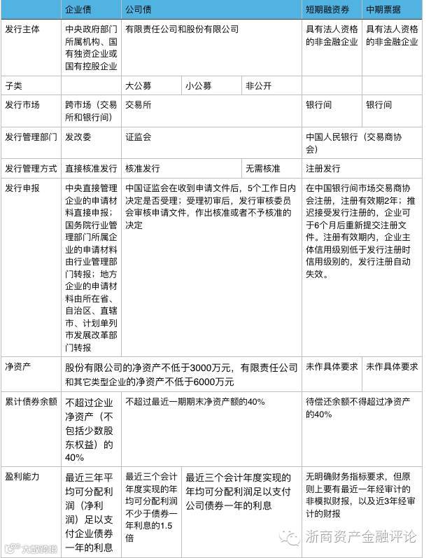
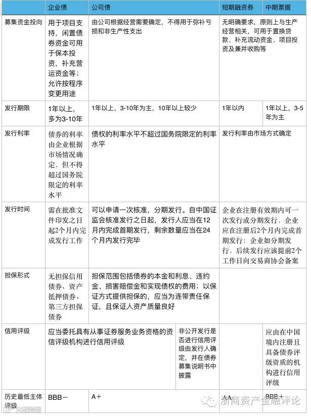
导读:信用债发行制度总结表
信用债发行制度总结表
【声明】内容源于网络
0
0
浙商资产金融评论
聚焦中国经济运行风险,精耕金融综合服务、不良资产整体解决方案等相关内容,通过专业筛选与深度分析,为金融资管业者提供及时而有价值的资讯。
内容
1191
粉丝
0
关注
在线咨询
浙商资产金融评论
聚焦中国经济运行风险,精耕金融综合服务、不良资产整体解决方案等相关内容,通过专业筛选与深度分析,为金融资管业者提供及时而有价值的资讯。
总阅读
2
粉丝
0
内容
1.2k
在线咨询
关注