“这是最好的时代,这是最坏的时代”,狄更斯在《双城记》中的这句名言用来形容当下金融资产管理公司的处境再合适不过了。
近年来,随着国内经济持续下行,商业银行不良贷款上升、非银金融机构风险类项目增加、实体企业债务不断累积,作为以不良资产经营为核心业务的资产管理公司,由于不良资产供给充沛,瞬间成为了站在风口上的猪,迎来了一飞冲天的发展机遇。
但与此同时,在供给侧改革持续深化的背景下,伴随着去产能、去杠杆等政策的落地,资产管理公司购入的不良资产债务人或相关担保人盈利能力减弱、抵质押物价值下降,不良债权资产回收或处置风险加大,减值准备计提增加,报表压力逐渐凸显。
加之监管部门对资本充足率和资产质量等方面监管日益趋严,先是在2014年印发的《金融资产管理公司监管办法》(银监发〔2014〕41号)中规定金融资产管理公司集团母公司资本充足率不得低于12.5%,后又于2016年印发《关于加强金融资产管理公司资产风险分类管理的通知》(银监办发〔2016〕2号),要求金融资产管理公司加强资产质量管理,统一资产风险分类标准,全面准确识别、监测和管理集团和法人的资产风险,并要求在做实分类的基础上,及时足额计提资产减值准备。
这些来自报表和监管的压力迫使金融资产管理公司努力寻找并不断创新不良出表的渠道和方式,为了方便大家对目前主流的出表模式有个整体的认识,本文试图梳理出金融资产管理公司常用的不良出表模式,并对其有效性及合规性进行初步分析和探讨。因个人学识和实践经验所限,下文所列举的交易模式不一定全面,也不一定正确,欢迎各位业界同仁交流指正。
模式一:出售给子公司

该模式较为简单,资产管理公司将“应收款项类投资”科目项下的不良债权出售给子公司,子公司接收后,将其放入“指定为以公允价值计量且其变动计入当期损益的金融资产”科目进行核算,通过将不良债权在不同会计科目中腾挪,规避资产减值准备的计提。
按照《企业会计准则第22号——金融工具确认和计量》中的规定,应收款项类投资采用摊余成本进行后续计量,如发生减值,要确认资产减值损失,计提减值准备。而指定为以公允价值计量且其变动计入当期损益的金融资产则是按照公允价值进行后续计量,不存在减值损失的确认和减值准备的计提。
同时,银监会《关于加强金融资产管理公司资产风险分类管理的通知》(银监办发〔2016〕2号)规定,通过“指定为以公允价值计量且其变动计入当期损益的金融资产”科目进行核算的收购处置类不良资产,会计上以公允价值计量,风险上以市场风险为主要特征,可不按本通知要求进行风险分类。言下之意也就是遵从企业会计准则的规定,不对指定为以公允价值计量且其变动计入当期损益的金融资产确认减值损失、计提风险准备。
因此,资产管理公司通过将不良资产出售给子公司,进行会计科目变更,主要就是为了减少减值准备的计提,从而达到美化财务报表的目的,也从监管上规避了风险分类,从而少提了减值准备、减记了风险资产,优化了资本充足率等监管指标,可谓是一举两得。
然而,金融资产转移的有效性需要符合《企业会计准则第23号——金融资产转移》的相关要求,23号准则第七条规定:“企业已将金融资产所有权上几乎所有的风险和报酬转移给转入方的,应当终止确认该金融资产;保留了金融资产所有权上几乎所有的风险和报酬的,不应当终止确认该金融资产。终止确认,是指将金融资产或金融负债从企业的账户和资产负债表内予以转销”。
从这个角度来看,资产管理公司将不良资产转让给子公司后,是否在个别财务报表中实现出表,则要看所有权上的风险和报酬是否转移给子公司,如已将与债权有关的风险和报酬转移给了子公司,则不良资产能够出表,反之,则不能实现出表。
至于从合并报表角度来看,按照《企业会计准则第2号——长期股权投资》、《企业会计准则第33号——合并财务报表》以及银监会《金融资产管理公司并表监管指引(试行)》的相关规定,由于子公司纳入集团合并报表,站在整个集团的角度,该笔不良资产的所有权未有实质性变化,不能终止确认,出表也就无从谈起。从银监会并表监管的角度,应将合并报表层面放入“指定为以公允价值计量且其变动计入当期损益的金融资产”科目核算的不良资产应重新放回“应收款项类投资”科目核算,并做实风险分类、提足减值准备,足额计算风险资产。
模式二:售后回购

资产管理公司将其应收款项类不良债权出售给其他公司,之后再将债权回购,计入指定类不良债权。这里所说的应收款项类不良债权和指定类不良债权即是指上文所说的在“应收款项类投资”科目和“指定为以公允价值计量且其变动计入当期损益的金融资产”科目项下核算的不良债权。
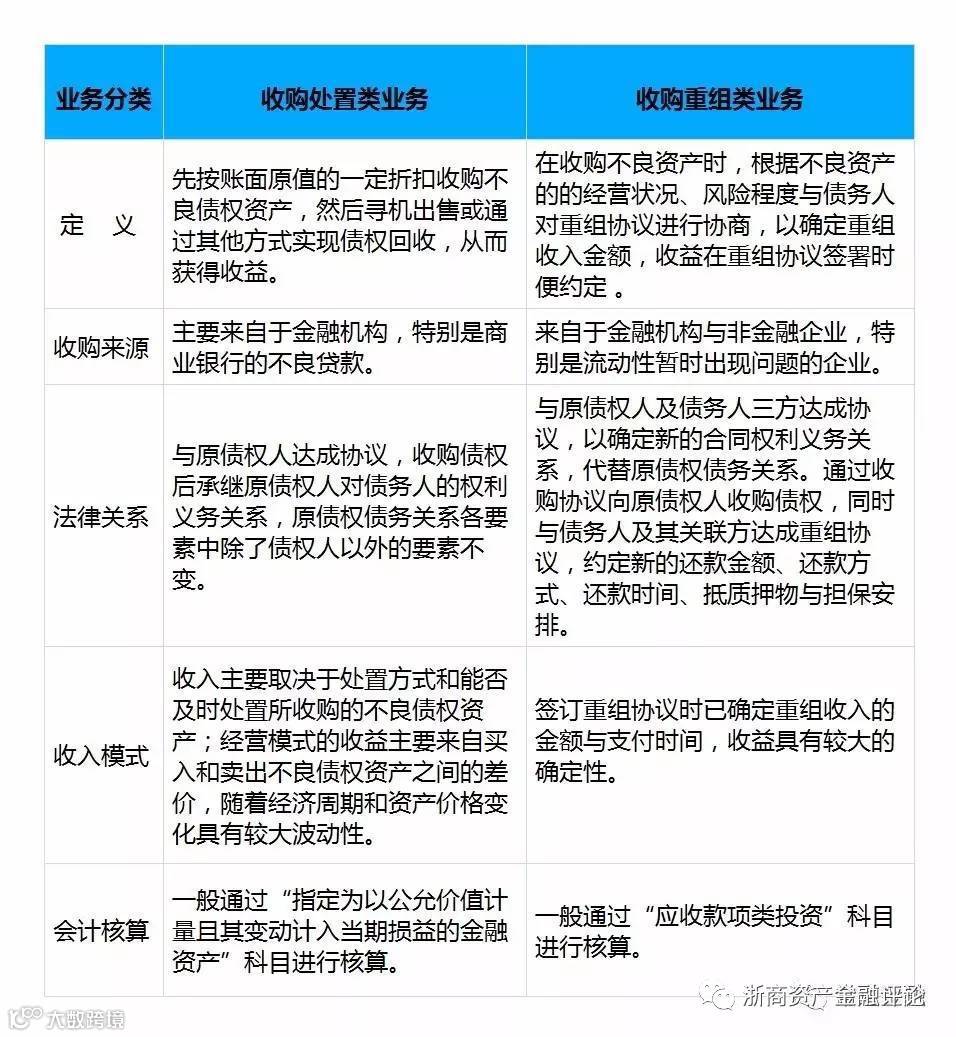
要了解这两个科目,先得从资产管理公司不良债权资产经营业务类型说起。按照经营模式分类,资产管理公司不良债权资产经营业务分为收购处置类业务和收购重组类业务,两者在收购来源、法律关系和收入模式、会计核算方面存在诸多不同,主要区别如下表:

从上表可知,由于收购处置类业务通过“指定为以公允价值计量且其变动计入当期损益的金融资产”科目核算,因此,一般将收购处置类不良债权简称为“指定类不良债权”;收购重组类业务通过“应收款项类投资”科目核算,因此,一般将收购重组类不良债权简称为“应收款项类不良债权”。
通过上文分析可知,无论从会计计量核算方面还是从监管要求方面,指定类不良债权不计提减值准备,无出表的压力和动机,而应收款项类不良债权一方面要计提减值准备,另一方面还要严格按照监管要求进行风险分类,计入风险资产,出表动机较大。而该模式即是通过将应收款项类不良债权售出回购,计入指定类不良债权,从而规避减值准备的计提。
然而,根据《企业会计准则第23号——金融资产转移》的要求,企业只有将金融资产所有权上几乎所有的的风险和报酬转移给转入方时,才能终止确认该项金融资产。从该模式的交易结构可知,由于回购协议的存在,资产管理公司并未真正转移与资产相关的风险和报酬,因此不能终止确认不良债权,应按照原应收款项类不良债权进行计量核算。
模式三:期满后回收债权

资产管理公司向其他公司转让不良债权收益权,双方约定,清收期限届满后,无论实际清收结果如何,资产管理公司将收回剩余债权。
该模式的操作方式与模式二相似,不同之处有二:
一是转让标的不同。模式二转让的是不良债权,而该模式转让的是不良债权的收益权,前者主要受财政部、银监会下发的《金融企业不良资产批量转让管理办法》及相关规范的约束,后者主要受银监会《关于规范银行业金融机构信贷资产收益权转让业务的通知》规范,因此呈现出诸多不同,这些不同之处等后续有时间再撰文解读,此处不作赘言。
二是回购(収)期限不同。模式二债权转让后,回购的目的主要是为了腾挪会计科目,因此在期限上没有太多限定,多数是卖出后即回购;而该模式由于转让的是债权收益权,受让方主要享受的是债权对应的利息清收,因此,回收的期限即为清收期届满时。
该模式能否实现出表,需要从两个方面分析,一个是转让环节,一个是回收环节。
从收益权转让环节来看,按照银监会2016年4月27日印发的《关于规范银行业金融机构信贷资产收益权转让业务的通知》(银监办发〔2016〕82号)要求,不良资产收益权转让后按照《企业会计准则第23号——金融资产转移》可实现会计层面的资产出表;但需按照原信贷资产全额计提资本,即资本不可出表;对于继续涉入的不良资产收益权转让,在计算不良贷款余额、不良贷款比例和拨备覆盖率时,应将继续涉入部分计算在内,即不良不可出表。这就意味着从监管角度来看不良债权收益权转让不可出表。
从回收环节上看,由于资产管理公司与受让方约定,清收期限届满后,无论实际清收结果如何,资产管理公司将收回剩余债权,即与债权相关的风险和报酬并未真正从资产管理公司转移,该项交易不满足终止确认条件。因此,从整个转让后期满回收的交易链条来看,该模式也未实现会计层面的出表。
模式四:资产管理公司之间收购反委托

在该模式中,假设有A、B两家资产管理公司,B资产管理公司受让A资产管理公司的应收款项类债权,同时与A公司签署委托清收协议,约定清收期限和清收目标。B公司分期支付收购款,而且支付时间可能会与A公司支付清收收入的时间及金额相近,或者在A公司支付B公司清收收入后B公司再支付收购款。
A公司进行此项交易的目的系将应收款项类债权资产出表,但根据《企业会计准则第23号——金融资产转移》的要求,企业只有将金融资产所有权上几乎所有的的风险和报酬转移给转入方时,才能终止确认该项金融资产。
根据清收协议,该资产仍由A公司管理和清收,基于实际合同中的收付款条件安排,B公司的风险可控且报酬固定。即,与该项债权相关的主要风险和报酬仍由A公司承担,并未真正转移给B公司,因此A公司不应终止确认该项资产。
模式五:分级持有模式

该业务模式通常为,资产管理公司将不良债权出售给子公司,子公司设立以该不良债权受益权为标的的资管计划,并对资管计划份额进行分级(一般分为优先级、中间级、劣后级),分别由资产管理公司、子公司和外部投资者共同出资购买,分级结构的设计主要是向外部投资者提供信用增级。
按照企业会计准则的相关规定,从公司个别报表层面来看,如资产管理公司已将与债权有关的风险和报酬转移给了子公司,则该不良债权能够出表。而从合并报表层面来看,应关注集团能否对资管计划实施控制。
根据《企业会计准则第33号——合并财务报表》的规定,投资方要实现控制,必须具备两项基本要素,一是因涉入被投资方而享有可变回报,二是拥有对被投资方的权利,并且有能力运用对被投资方的权利影响其回报金额。投资方只能同时具备上述两个要素时,才能控制被投资方。
因此需要结合资管计划的分级持有模式,看集团对资管计划的投资是否满足企业会计准则关于控制的两项基本要素,如满足,则需将资管计划纳入合并范围,即不良债权于合并报表层面未能实现出表;如不满足,则无需将资管计划纳入合并范围,即不良债权在合并报表层面实现出表。
(资料来源:常道金融)


