作者:普益标准 西南财经大学信托与理财研究所 四川发展(控股)有限责任公司
联合发布
01
业务规模
从已经公布的地方AMC累计处置不良资产数据来看,地方AMC的不良资产业务规模除了与成立时间和公司资本有关外,更主要的还是与地方不良资产总规模有关。一般来看,不良资产规模越大的省份,资产管理公司所面对的处置需求越大,也就越容易通过批量处理的方式产生规模效应。以广东省和浙江省为例,上述两地的经济结构以外向型经济为主(如加工贸易、造船业、小商品等),而受近期国际经济持续低迷的影响,外需大幅度下降,企业资金难以周转,形成大量不良资产。浙江省浙商资产管理有限公司和广东粤财资产管理有限公司借助大量的不良资产处置需求,快速发展不良资产处置业务(其中粤财资产管理有限公司的有业务规模已达千亿级),在使自身业务规模得到扩大的同时,化解区域金融风险。

从长期来看,随着去产能、降杠杆、结构转型的推进,山西、吉林、黑龙江、河南等重工业、能源业比重较高的省份,承担着较大的传统产业(钢铁、化工、有色、建材等)转型升级的压力,因此中部部分地区的不良资产在未来几年将继续上升。同理,东部地区部分省份(以黑龙江、吉林为代表的老牌工业基地)的产业结构也亟需调整,不良资产市场将快速扩张。而这也为上述区域的资产管理公司带来了机遇,不良资产处置需求的上升,将推进地方AMC不良资产处置业务的发展,扩大不良资产处置业务的规模,充分发挥地方金融稳定器的职能,助力地方产业转型升级。
相比之下,东部沿海各省(以浙江、广东、上海为代表)的不良资产显化程度较高,随着经济结构调整的不断推进和完善,以及新型产业和新经济增长点的确定,东部地区相对发达的经济基础和产业结构,可能使其在未来2-3年会率先走出不良抬高的趋势,因此该区域的资产管理公司在开展不良资产业务的同时,还需要拓展其他类型的资管业务以顺应不良资产市场结构的变化。
02
业务结构
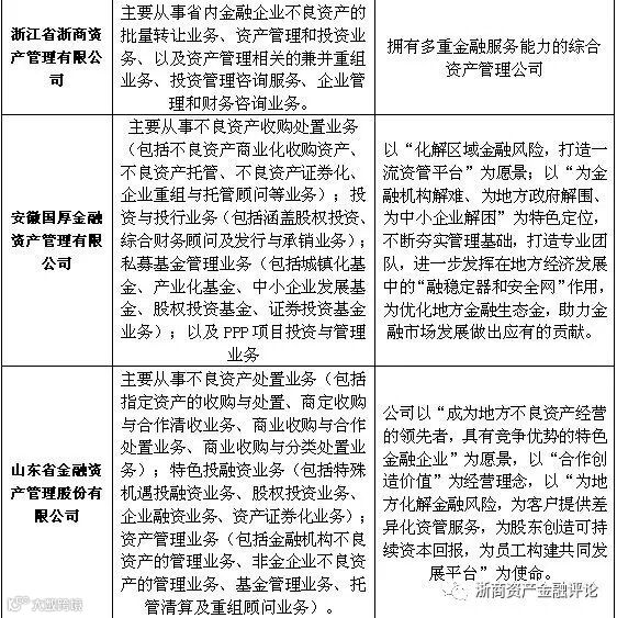
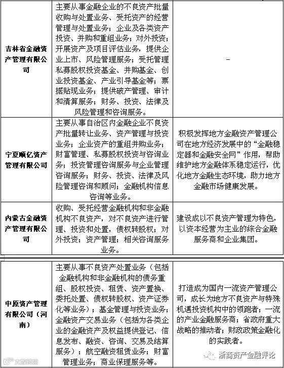
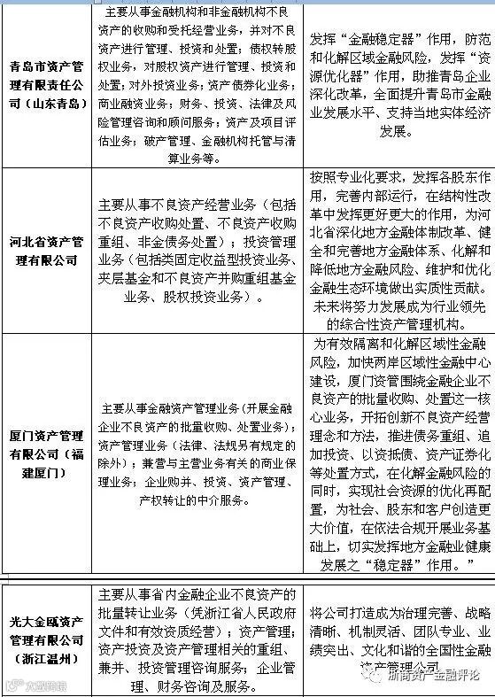
资产管理公司对不良资产的处置需要运用到多种手段,因此,开展相关业务辅佐不良资产的处置就显得尤为重要。但由于各地方AMC的定位不同,其所开展的主要业务也有所差异,例如有些地方AMC将自身定位为地方不良资产的“收集器”,因此主要以收购不良资产业务为主;而有些地方AMC则侧重于解决地方政府和国有企业的不良资产问题,在开展不良资产业务的同时还开展结构化业务;还有部分地方AMC以市场化的资金业务为主,将自身打造为地方综合金融服务平台。具体如下表所示:










可以看到各地方AMC开展的业务种类繁多,除去最基本的不良资产处置业务外,多数地方AMC还选择开设相关法律咨询业务以及投资融资等业务。一方面,这是出于支撑不良资产处置业务的考虑;另一方面,开展其他金融服务业务能为自身带来较高的收益。由于地方AMC所获得的不良资产质量相对较差,且处置方式受到较大的限制,导致不良资产业务收益不高(相对于四大AMC而言)。因此,多元化业务结构,满足市场的潜在需求,从其他业务层面寻找利润增长点成为了许多地方AMC的选择。
地方AMC除了处置不良资产的目标外,还担负着维护和促进地方金融稳定发展的任务。从体量上看,地方企业的融资需求巨大,尤其是具有较好发展前景的民营企业,在获得银行贷款较为困难的情况下,地方AMC的融资租赁业务为地方民营企业的发展起到了一定的助推作用。同时,法律等相关咨询业务的开展,使得地方AMC能够担当中间人的角色,在银行与地方企业就贷款问题协商时,提供专业的意见,通过制定合理的贷款利率、延期还款和抵押还款等制度,减少不良资产的产生,从内部将不良贷款转化为良性贷款,减少银行的损失的同时,还为企业解决债务问题赢得了时间,实现双赢。
从具体的业务数据来看(如表4、表5所示),在主业不良资产处置上,虽然各地区不良资产的行业分布有所差别,但地方AMC对银行不良资产的收购都占相当大的比例(这与银行体系内较大的不良资产存量有着密切的联系);对非金融机构不良资产的处置也有所开展,但占比相对较小。业务收入层面,不良资产业务的营业收入是绝大多数地方AMC的主要营业收入来源,资产管理和投资的营业收入紧随其后,相关的金融服务、咨询业务和其他业务等也占部分比例。从地方AMC的收入结构可以看出,多元化的业务结构为其带来了较为多元的收益。而因处置手段和资产质量等方面因素所导致的收益损失也能被其他业务填补,使得处于发展初期的地方AMC在开展不良资产业务时能更关注不良资产的有效处置方式而非收益,加快不良资产处置业务的经验积累,促进自身的快速发展。


值得注意的是,除去主流的不良资产处置业务、资产管理业务、投资与咨询等方面的业务外。部分资产管理公司另辟蹊径,开展了一些较为独特的业务。具体来看,较为特殊的有上海国有资产经营有限公司的不动产投资业务、重庆渝富资产经营管理集团有限公司的土地经营和城市建设业务以及福建省闽投资产管理有限公司的对金融、基础设施、高新技术产业、工业、制造业、服务业的投资与管理业务等等。上述业务的开展,很大程度上与地区的行业优势或地方政府的相关规划和发展需要相关。
03
资金来源
资本金来源。地方AMC的股权资金来源较为多样,除了地方政府,还允许社会资本入股,例如海南海德实业股份有限公司取得西藏政府的授权,成为西藏地区的持牌AMC。当然,从注册资本和股东构成上来看,大部分资本仍然由地方政府投入,其余的部分由社会资本或其他机构投入。例如上海地方AMC注册资本最高,达到了55亿元,同时,江苏、上海和广西地区的地方AMC注册资本也普遍较高,达到了50亿元。其中,江苏、浙江、北京等地方AMC的注册资本完全由国有资产构成,由国资企业全资持有;而河南、湖北、江西等地方AMC的注册资本则由国有资本和民营资本两部分构成。值得注意的是,安徽国厚金融资产管理有限公司、中原资产管理有限公司、内蒙古金融资产管理有限公司和山西华融晋商资产管理公司的主要股东中分别包括中国东方(子公司控股)、中国信达和中国华融。不难发现,四大AMC也在积极的通过控股和参股地方AMC的方式,布局区域不良资产市场。由于绝大多数地方AMC现阶段难以通过上市融资的方式获得资金,因此通过股东注入资本、发行债券和股权融资等方式筹集资金就显得尤为重要,而对于多数地方AMC来说,股东注入的资本是资金来源的大头,所以从股东结构上来看,许多地方AMC都采取的是多元控股的结构--与单一控股的地方AMC相比,多元化的股东结构不仅能帮助搭建自身的金融平台,更快捷的募集资金,减少搜寻成本。同时,复合的股东背景能在具体业务的开展、债券股权融资和未来的转型方面,提供一定的信息优势、隐性担保和更多的选择,进而提高地方AMC的资金使用效率和筹集能力。而除去股东注入的资金,商业银行对地方AMC发放的贷款也是地方AMC日常运营资金中的重要组成部分(如表7所示)。其中江苏和山东资产管理公司的日常运营中的资金中,商业银行贷款所占比重达到了80%以上,辽宁和安徽资产管理公司的商业银行贷款占比也都高于自有资金(股东注入资金),可以看出商业银行贷款也是地方AMC日常运营资金的重要来源之一。
营运资金来源。除了股权资金以外,地方资产管理公司在具体项目运作时的营运资金目前仍主要来自自有资金、政策性银行及商业银行贷款,其次是债券发行、结构性融资等。部分地方AMC可以从集团借款,但占比较小。表6是根据问卷对已有资产项目运作的地方AMC运营资金来源的统计:

04
经营战略
从整体上来看,地方AMC围绕着不良资产处置这一基础业务开展了多种相关业务,通过设立基金、不良资产证券化、债转股和并购重组等方式对不良资产处置链进行挖掘。而从业务拓展上升到战略层面,各地方AMC也都在积极的整合当地资源,与地方政府、银行和其他金融机构寻求合作,并根据地缘特征和相关的股东背景,发掘区域内潜在的市场需求,开展“区域专属”业务,形成自身的业务特色。部分地方AMC的经营战略如表7所示。



由上表分析可以发现,地方AMC的经营策略虽各不相同,但大致可以分为以下三类:一是走专业化的资产管理道路,在不良资产处置业务的基础上,开展投资融资业务,基金管理业务和投行业务等,提升资产管理业务的综合实力。以浙江省浙商资产管理有限公司为例,浙商资产依托其核心的不良资产处置与经营业务的专业能力,开展了托管、清算和重组业务,并凭借政府和社会力量的支持,设立地方基金,为当地企业提供资金支持。二是根据区域潜在需求,打造地方专属业务。以重庆渝富资产经营管理集团有限公司为例,由于重庆海绵城市建设项目和主城区内污染企业搬迁的进行,渝富集团相应的开展了土地经营业务和城市建设业务,主要负责重庆主城污染搬迁企业、破产关停企业、退二进三企业土地收储工作和土地开发、基础设施建设及相关产业投资等。土地经营业务和城市建设业务的开展形成了一定的协同效应,将破产重组、不良资产处置、土地收购、土地开发与投资、基础设施建设等串联了起来,形成了一条完整的业务链条,在提升各业务运营效率的同时,提高了业务收益水平,满足了地方城市建设的需要。除此之外,山东金融资产管理股份有限公司对当地农信社的不良资产进行整体收购处置也是极具代表性的例子之一--农信社是山东省营业网点和从业人员最多、服务范围最广、资金规模最大的金融机构,为配合将农信社改制为农村商业银行,激发发展活力,山东金融资产管理股份有限公司对农信社的不良资产展开了收购,并形成了一套以信托方式解决的可行方案,助力当地农信社改革。三是打造区域金融平台,借助平台优势开展多元化业务结构,并进行一定的金融创新。还是以浙江省浙商资产管理有限公司为例,浙商资产依靠自身业务平台和与当地政府和金融机构的联系,为企业提供多样化的服务,如供应链金融服务、财务管理和战略咨询业务;同时还运用金融创新工具,对企业开展不良资产远期收购业务和互联网金融服务等等。
免责声明:版权归作者所有。若未能找到作者和原始出处,还望谅解,如原创作者看到,欢迎联系“浙商资产金融评论”认领(可直接在公众号留言),如觉侵权,敬请通知“浙商资产金融评论”,我们会在第一时间删除。谢谢!


