
作 者丨白睿
来源|环球人力资源智库,ID:ghrlib

年底一总结,还是只赚到了年龄。
很多HR对年终总结应该是有难以磨灭的记忆,
写太随便领导说你敷衍他,写太慷慨激昂领导说你做不到!
一位90后的HR说:
“平时挨骂就算了,
非要等到领导在年终打我,
才知道我领导是多么的文武双全。”
另一位80后的HR说:
“好不容易辛辛苦苦一年,
年终总结做的好,
分分钟升职加薪,
做得不好有可能就是离职申请” 。
年度工作总结,对公司和部门来说起的作用,更多的是承上启下:
承接这一年来的工作得失,启示明年的工作重点;
对于个人来说,是年度述职的一种方式。
人力资源部作为一个特定的职能部门,必然有其独特的作用。
其年度工作总结也必将呈现出不一样的风采。
那么到底年度总结应该包括哪些呢?
我从六个角度来写。
六段是指:
重点项目复盘、职能模块总结、数据诊断运营、
规划远景蓝图、设计具体计划、年度预算支持。


重点项目复盘
重点项目复盘需要包括三个方面,
主要体现的是重点工作完成,年度目标完成。
第一点是今年重点工作的回顾。
挑出一两个重点工作,详细描述整个工作的完成过程,
最好有图片表现,这样更为直观,
通过这项工作,给公司带来了什么,给自己带来了什么。
关键点在于以此为例体现自己的工作思路与工作能力。
第二点是核心工作与完成度。
列出所有的核心工作,核心工作的定义是与公司战略目标、与部门战略目标相一致,花费时间较长的工作。
主要描述这些工作为什么重要以及自己的完成情况,
关键在于体现自己的全局把握能力。
第三点是今年目标的达成情况。
附一张表即可,包括制定的目标、完成情况即可。
关键在于体现自己既注重关键点,也不落下日常工作。


职能模块总结
职能模块总结主要是从人力资源宏观的角度出发,
绩效管理、晋升发展、劳动关系为切入点,对公司现状进行分析。
分析时从公司战略出发,从人力资源体系支撑公司战略落地出发,
阐述在人力资源各个模块上,目前公司的发展情况是怎么样的,
是否能支撑战略,还存在哪些问题。
要善于借助数据的力量,说明问题。


数据诊断运营
如果说职能模块总结是从面的角度来诊断公司人力资源现状,
那么这个第三部分就是从点的角度来诊断公司人力资源运营情况。
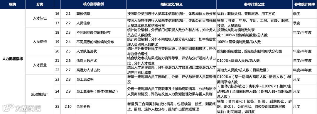
确立了四个维度50个人力资源价值指标,
分别包括了人力效益指标、人力配置指标、人力运营指标和人力管理价值指标这四个维度。
对照同行业的标杆企业,逐一对比各项人力指标,
找出公司目前的问题所在。





规划远景蓝图
从人力资源六大模块与50个人力资源价值指标找出来公司目前人力资源的问题所在,
那么就要绘制未来3年内的人力资源管理远景蓝图,
来有计划地系统解决人力资源问题,提升人力效能。
远景蓝图首先要与公司战略挂钩,
根据公司未来 3 年内的战略规划,结合公司现状,
制定 3 年内人力资源的战略规划,
根据人力资源规划,制定出可以支撑起整个战略的人力资源体系方案。
接着可采用平衡积分卡对公司战略进行分解,制作战略地图,
从财务、客户、内部运营、学习发展四个维度对实现战略所需要的关键成功要素进行提取。
对这些关键成功要素进行分析,
找出人力资源需求,对人力资源各个模块进行蓝图设计。
规划远景蓝图是整个年度总结的核心,
前面的人力资源诊断还是后面的工作计划、年度预算都是以此为中心的。
蓝图的核心在于对公司战略的全面深刻理解,
解析出支撑战略的人力资源体系,根据自身人力资源现状,制定方案。


设计具体计划
绘制了一份完美的人力资源管理蓝图,到了关键的实施阶段。
实施的关键在于有没有足够详细的计划以及足够的支持。
这一部分首先讲的是设计具体计划。
工作计划要根据绘制的蓝图细化,分六步完成。
第一步是制定2019年的核心策略与关键举措。
蓝图的落地不是一蹴而就的,根据公司现状,逐年完成。
首先分析明年企业内部环境与企业外部环境,先解决重要且迫切的。
第二步,对核心策略进行分解,得出关键指标;
第三步,根据核心指标,制定目标;
第四步,根据目标,制定具体的行动计划;
第五步,根据行动计划,制定要支撑这个行动计划所需要的组织架构及人员编制;
第六步,对于重点项目,成立项目小组,制定项目推进计划。


年度预算支持
有了一份完美的蓝图、一个可落地的实施计划,没有强大的预算支持是不行的。
根据工作计划,制定出人力资源年度预算。
这样的年度预算,才是真正的年度预算,
是根据公司战略、企业发展需求制定的,
即使预算比上年度增加了很多,也是有理有据,
老板也不会有很大意见。
今日提到年终将至,
小主倍感乏力,
恐是昨夜梦魇,
扰了心神,
都是最近年终总结琐事众多烦闷了些。
加上早起后,看了与招聘指标差距,
想到年终近在眉睫,
人员流动愈大,
愈加心烦。
应用六段法设计一下年终总结报告,
然后年终若能只发奖金不予考核,
那必是极好的!

【END】
本文来源于环球人力资源智库(ID:ghrlib),专业的HR都关注,权威人力资源新媒体,为企业HR提供优质培训及咨询服务。报班学HR,先查GHR。
YOYO推荐:
刚升职,同事变下属,不配合怎么办?
提醒!这样使用社保卡将会坐牢!
曾跟随马云上市敲钟,快递员5年挣200万:低头做好手头小事,才能成就大事


