
近日,国务院以及财税部门连续出台关于个人所得税改革的相关文件,《个人所得税专项附加扣除暂行办法》以及修订后的《个人所得税法实施条例》等等。
从2014年财税改革开始,历经4年,个人所得税改革初步落地,无论是提高起征点还是增加专项附加扣除,都有利于降低个人税收负担。
下面,小编带你最新解读一下新个税政策。
新个税法政策解读
个人所得税:
是以个人(自然人)取得的应税所得为征收对象而征收的一种税。

新个税法改革内容:






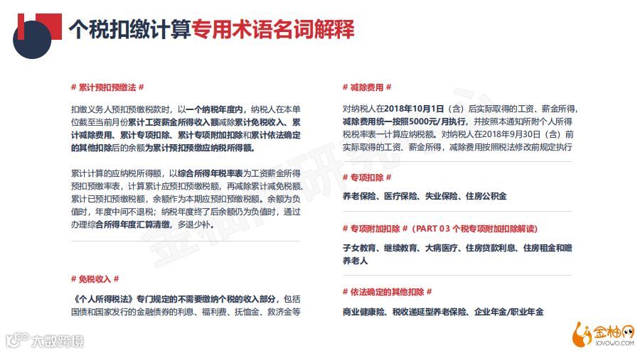
个税扣缴流程政策解读







个税专项附加扣除解读

















新个税法延伸思考









专项附加扣除制度的引入是本次个人所得税法改革的一大亮点。相比征求意见稿,《个人所得税专项附加扣除暂行办法》所做出的进一步修改,充分体现出国家有关部门减税让利于民的初衷,也体现了个税法在追求实质税收公平上的精耕细作。
专项附加扣除制度的出台是我国个人所得税法从粗犷走向精细化立法的开端。一旦开始追求实质的税收公平,个税立法必然需要考虑多种多样复杂的个人工作与生活,规则必然愈加复杂与精细。
未来,“税”对广大纳税人而言将不再停留于工资单上一个被告知的数字,而是影响日常生活和商业决策的一个重要因素。对个人所得税的规划、计算、征收管理,纳税人必将投入更多的参与和关切。或许,这正是藉由税收遵从反向促进税收法治的一条自然路径。
【END】
YOYO推荐:
紧急通知!1月1日起,单位发工资个税不再按月算!劳务报酬等预扣预缴正式明确!
刚刚,社保、税局发布最新动态,两大看点教你如何应对!
这5种规避社保的方式不能用!企业社保千万别这么缴!


