
推荐阅读时长:4分钟
官方解释:汇算清缴是指居民个人自行汇总一个纳税年度内取得的综合所得,依法计算本年度应缴纳纳税额,减去已预缴的税额,确定该纳税年度应补税额或者应退税额,在规定期限内向税务机关办理纳税申报并结清全年税款的行为。
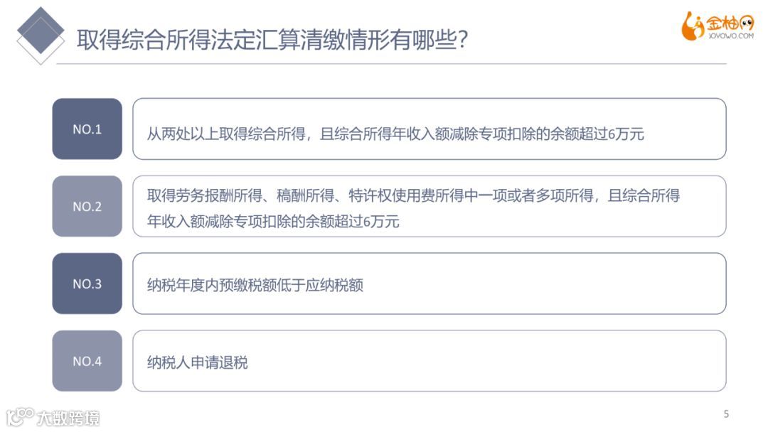
据说综合所得法定汇算清缴有四种情形,
具体是哪四种?

理论知识理解的差不多了,
对于数字不敏感的童靴
想不想知道具体案例怎么计算?
别急,有办法!
只要获取完整报告就可以咯~
不知道怎么获取?

关注金柚网公众号,
回复关键词“个人所得税汇算清缴专题解读报告”即可观看
想不想?
“想的想的”
心动不如行动啊~
完整报告我准备好了!
你准备好来找我了么?
后台等你哟~
金柚网—中国数字化人力资源全流程服务平台。
此处为分割线

创新升级科技赋能 金柚Robot荣获2019年RPA产品创新奖
创新构建人资服务发展引擎 金柚网荣膺猎云网“年度企业服务领域最具影响力创新企业TOP20”
世界创新者年会丨金柚网荣膺“2019最具商业价值TOP30”
金柚网2019人力资源产业生态大会,相约北京香格里拉,共赴盛宴!


