
近日,全国总工会组织开展了工会劳动法律监督十大优秀案例推选活动。从各地推荐的89个案例中,综合考虑案例的典型性、示范性、影响力以及当地工作开展的规范性、创新性等多方面因素,选出了十大优秀案例,其中包括了山东省青岛市某企业返聘人员权益保障案。
青岛市某大型服装智能制造企业有员工约2000人,劳动用工风险一直困扰着企业管理人员。企业工会劳动法律监督员在日常监督中发现,退休返聘人员张某、李某每天骑摩托车上下班,二人住址距离单位较远,职业伤害风险较大。另据了解,张某曾在2020年12月因路面湿滑,上班途中骑摩托车摔伤。
随后,监督员将了解到的相关情况向企业工会进行了汇报,并建议企业为退休返聘人员购买雇主责任险。经研究,建议最终被采纳,既保障了劳动者合法权益,又降低了企业用工风险,实现了企业和劳动者的双赢。
工会劳动法律监督过程中,发现企业存在退休返聘人员等无法纳入现行工伤保险制度保障范围的劳动者,可以通过建议企业购买雇主责任险、意外伤害险等商业保险方式,确保劳动者在发生职业伤害后可以获得有效的补偿救助。
那么,什么是雇主责任险?雇主责任险和工伤保险有何区别?

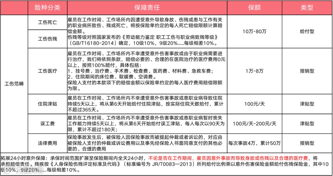
依据《社会保险法》以及《工伤保险条例》的规定,员工因工伤事故发生的费用,一部分为工伤保险基金支付,一部分为用人单位支付。我们以浙江省为例,基于《工伤保险条例》相关规定及最新统计数据进行归纳总结:

● 治疗工伤期间的工资福利:在停工留薪期内,原工资福利待遇不变,由所在单位按月支付;
● 五级、六级伤残职工按月领取的伤残津贴:5-6级伤残津贴由用人单位在难以安排工作的情况下支付,伤残津贴实际金额低于当地最低工资标准的,由用人单位补足差额;
● 终止或者解除劳动合同时,应当享受的一次性伤残就业补助金:伤残就业补助金适用于5-10级伤残;
● 停工留薪期护理费:生活不能自理的工伤职工在停工留薪期需要护理的,由所在单位负责;如果单位未安排护理,则由单位支付护理费;
● 未参加工伤保险的费用承担:用人单位未参加工伤保险期间职工发生工伤的,所有的工伤保险待遇项目费用均由用人单位自行承担;
● 不及时申请工伤认定的费用承担:用人单位未在事故伤害发生之日或者被诊断、鉴定为职业病之日起30日内提交工伤认定申请,在此期间发生的工伤待遇等有关费用由用人单位负担。
上述可见,对于企业而言,工伤保险并不能完全转嫁雇主的法律责任,部分赔偿责任特别是评残为五级以上的,用人单位还需承担大部分的赔偿责任,如一次性伤残就业补助金等。
尽管工伤保险与雇主责任保险都对雇员因工作原因受伤、患病、致残乃至死亡,而导致暂时或永久丧失劳动能力的风险进行保障,但是它们的保险责任范围存在一定的不同。例如,雇主责任保险承保雇主应付索赔人的诉讼费用以及经保险公司书面同意给付的诉讼费用及其他费用,而工伤保险则不负责这些费用。
另外,在实践中还有很多员工不符合缴纳工伤保险的条件,或者单位出于特殊原因没有为员工缴纳工伤保险。比如,有的劳动者属于退休返聘、实习生、短期工,或者人员流动性比较大的单位来不及为员工缴纳工伤保险等各种情况。但员工发生工伤造成损失,仍然需要单位承担赔偿责任。
在这些情况下,投保雇主责任保险就是一种很好的保障方式。
雇主责任险承保的是雇主对雇员的赔偿责任。我国保险法第65条规定:
“责任保险是指以被保险人对第三者依法应负的赔偿责任为保险标的的保险。”
雇主责任险的保险责任规定,在保险期间内,被保险人的工作人员在工作时间和工作场所内,因工作原因受到事故伤害及应当认定为工伤的其他情形导致伤残或死亡,依法应由被保险人承担的经济赔偿责任,保险人按照本保险合同约定负责赔偿。
企业投保雇主责任险,是为了覆盖无法从工伤保险基金获得赔偿,而自身又需要向员工进行工伤赔偿的风险。考虑到社会实践中雇主责任险的投保人多为人员流动性大、工作场所不确定的劳动密集型企业,从平衡劳资权益、促进企业发展来看,雇主责任险主要功能是减轻或者免除企业的赔偿责任。
雇主责任险通常会包含工伤相关的保障和24小时意外保障:
工伤保障是其主体责任,主要是弥补企业员工的工伤赔偿,一般包含伤残赔偿金、医疗费用、住院津贴、误工费、生活护理费、一次性伤残就业补助金等;
24小时意外保障,更多的是企业对员工的一项福利保障,除了工作的意外伤害,生活中也可能遭受意外,有了这份责任,员工的磕磕碰碰、猫抓狗咬也能得到报销。员工的损失能够降低,对企业的归属感也会更强。

金柚网旗下康康ODS为客户提供高效、便捷的数字化商业保险服务,通过ODS商保管理系统,实时碎片化灵活精准投保,提供风险保障的同时降低经营成本,立体化赋能企业发展。提供ODS超短期保险(按天)、雇主责任险、团体意外险、高端医疗险、补充医疗险、定制公共责任险等商保产品,已为餐饮、商超零售、物流仓储、物业、制造、互联网、科技、金融、医药等行业的客户带来有力保障。
某家全国连锁火锅企业,在全国300个城市有1300家门店,小时工服务员平均每天工作4小时,平均每月上11天班,传统的保险产品按月按年缴费,费用很高。公司有大量员工,参保后的增减员等工作量巨大。于是,康康ODS根据该企业的经营场景,制定了专属保障方案,全面解决用工和经营风险。
康康ODS可按天按次参保,该客户无需按月/按年购买,大大降低了商保总成本;ODS系统连通了钉钉打卡系统、保司系统,小时工使用钉钉系统考勤,上班打卡即参保,下班打卡即退保,无需手动增减员;ODS系统有多维度数据展示,解决人工统计繁琐的困扰;提供专属管理后台实时掌握保单情况,系统回溯历史数据,为理赔提供完整数据链条,做到快速精准理赔。

用工风险是企业经营管理面临的主要风险之一。安全责任事故造成的经济损失,让很多企业都闻之色变。面对员工致残或身故所要担负的巨额赔偿,雇主责任险作为企业“护身符”,保障企业稳健经营、保障雇主免受纠纷困扰、保障员工的合理权益。
金柚网,国内知名的人力资源数字化综合服务商,构建贯穿员工全生命周期的数字化产品与服务体系。涵盖智能招聘管理系统、全球人力资源数字化服务、招聘流程外包、业务外包、数字化商保风控管理、企业内训与咨询等,已为85000多家企业提供服务。