官方明确:延长婚假
一、湖北:3天婚假将延长
5月8日,《湖北省提振消费专项行动实施方案》正式印发,旨在强化消费对支点建设的战略支撑力。《方案》透露,湖北省正在加快出台延长婚假的具体办法。

原文链接:
https://www.hubei.gov.cn/zfwj/ezbf/202505/t20250509_5645091.shtml
目前,国家规定的基础婚假天数为3天。《湖北省人口与计划生育条例》规定,符合法律规定结婚的夫妻,可以在享受国家规定的婚假外延长婚假。但关于延长婚假的具体标准,没有明确规定。
除了加快出台延长婚假的具体办法,《方案》在婚育支持方面提出,保障产假、护理假、育儿假落实到位;在弹性错峰休假方面,鼓励带薪年休假与小长假连休;依法保障劳动者休息休假权益,不得违法延长劳动者工作时间。
二、四川:婚假何时延长?官方回应
四川结合实际,印发了《关于企业职工请婚丧假规定的复函》(川劳险〔1993〕95号),对婚假进行了调整,职工本人结婚,可以根据情况,由本单位行政领导批准,给予5天的婚假。职工结婚时双方不在一地工作(居住)的,其中的一方单位可根据另一方所在地的路程远近,另给予路程假。
从全国情况看,婚假延长已纳入人口计生政策法规调整范围。目前,我厅正积极配合推动工作落实。据我们了解,政策制定部门正在对延长婚假进行研究部署。
原文链接:
https://ly.scol.com.cn/thread/details/3663820
原文链接:
http://www.sdrd.gov.cn/articles/ch00628/202501/1a68d136-2b64-4b61-8b81-4fdd42bd66ee.shtml
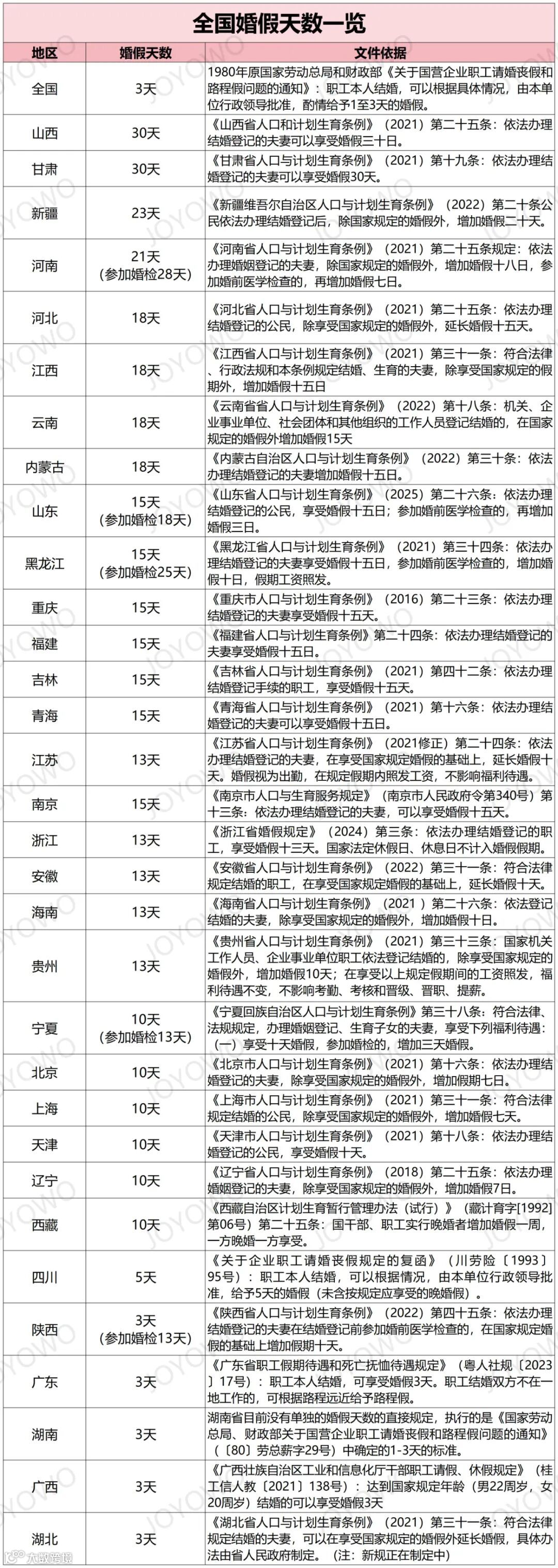
全国婚假天数标准
从全国来看,有些省份已明确延长婚假,例如江西、云南、河北、内蒙古为18天,浙江、安徽、江苏、贵州、海南为13天,北京、上海、天津、辽宁、西藏为10天。
各省、自治区、直辖市最新婚假规定如下:
有网友提出,结婚离婚复婚,都是和同一个人,能再享受婚假吗?
对此,余杭区人社局工作人员表示:“我们没法对这个政策本身做解答。从我的理解来说,复婚也是结婚,跟正常的结婚没什么区别,没有说复婚还有单独什么规定。”
图源:西湖之声
原文链接:
http://wsjkw.shandong.gov.cn/zwgk/zcjd/wdjd/202501/t20250121_4785144.html
依据《北京市人口与计划生育条例》第十六条的规定:依法办理结婚登记的夫妻,除享受国家规定的婚假外,增加假期七日。故北京市婚假时长共计十天。再婚者、复婚者均可享受法定婚假10天的待遇。
2.上海
《上海市人口与计划生育条例》规定,符合法律规定结婚的公民,除享受国家规定的3天婚假外,增加婚假7天,共计10天。该条例并未对初婚、再婚或复婚进行区分,因此在上海复婚应可享受10天婚假。
3.安徽
《关于印发〈安徽省人口与计划生育条例〉实施中有关问题具体应用指导意见的通知》(皖卫人口家庭秘〔2021〕325 号)规定:符合法律规定结婚(不含复婚)的职工,在享受国家规定3天婚假的基础上,延长婚假10天。
4.江西
《江西省卫生健康委关于〈江西省人口与计划生育条例〉实施中有关问题具体应用的指导意见》(赣卫人口发〔2021〕6号)明确规定不含复婚。
5.新疆
《新疆维吾尔自治区人口与计划生育条例》第二十条:公民依法办理结婚登记后,除国家规定的婚假外,增加婚假二十天。
在国家规定的3天基础上增加20天,即23天。婚假增加天数只适用于初婚者。
原文链接:
https://www.cjs.gov.cn/xwzx/tzgg/929616.htm
今元集团成立于2014年,是知名的全球人力资源数字化综合服务商。总部位于杭州,在北京、上海、香港、广州、深圳、新加坡、印尼、越南、马来西亚、澳大利亚等地设有分子公司,旗下拥有金柚网、今元人才、金柚GEO、今元橙长、康康ODS、梧桐范式、豆豆兼职多个子品牌。基于企业人才战略与业务场景,构建贯穿员工全生命周期的数字化产品与服务体系。
面向海外需求,提供海外招聘、全球EOR、全球Payroll、海外员工派遣、全球自由顾问用工等一站式全球人力资源服务,覆盖150+国家/地区;面向国内需求,涵盖业务外包、招聘流程外包、岗位外包、社保服务、薪酬管理、人才派遣、企业商保及员工体检、企业领导力培训等,拥有400+服务网点。以“技术+服务”驱动,自主研发AI+HR系列产品。

