来源:BOSS直聘(ID:bosszhipin)
作者:@我是小占哥哥啊
刚开始我还说这有啥自闭的,直到看到下面这些晒薪资的,我也快自闭了:内部调薪速度是龟速,一次能涨个三五千,就阿弥陀佛了,而别人跳槽涨薪速度简直跟火箭一样。你看右侧的那位,从月薪800到月薪4万,涨幅大的都是跳槽得来的。
上面的吐槽,引出了大家都很关注的一个话题:为什么跳槽加薪会比内部调薪要高?
这是个很奇怪的职场现象,很多公司宁肯花高薪招聘一个什么都不懂的新人,也不愿给老员工加工资,而且招聘来的新人工资甚至比老员工还要高,但存在即合理。
内部薪资增速往往
新员工的价格是由市场行情决定,市场的增速都是比较快的,而老员工的薪资涨幅一般都有内部规定,且内部涨薪增速往往是低于市场水平的。
举一个很简单的道理,我租住的房子现在租金是每月2390,两年多前刚租下时是2090,将近三年时间只涨了300元。但我隔壁房间的价格就不一样了,因为那房间一直换主人,虽然是个次卧,但室友租下来的价格比我的主卧还贵。
原因很简单,我在这个房间住得久,房租涨幅没那么快,而次卧的价格则是在以市场行情的价格,也就是随着北京的房价在涨。
同样,一个岗位的市场行情也是像房价一样在不断上涨的,你当初入职时的薪资就是租房最开始的价格,以后每年的租金上涨也就是你薪资的上涨,但跟你在公司内部的薪资涨幅一样,不会特别大;而新人的薪资就像是新住户的租金一样,得根据市场行情来定。
此处借用知乎安晓辉老师制作的一张图,比较容易看明白,如图:
截图自知乎@安晓辉
安老师说,在求职招聘市场中,一定有公司的薪水增速高于市场平均增速,一定也有公司的薪水增速低于市场平均增速,而现实常常是咱们在后者这类公司。
比如你在T1时间来到A公司,这时你的薪资是高于市场平均水平的,但由于A公司的薪资增速比不上市场平均增速,所以到了T2时间,你的薪资虽然也在上涨,但已经落后于市场水平了。
内部特批调薪的难度
当然,有个办法能让你的薪资涨幅赶上市场平均增速,那就是让你的领导去跟老板和HR部门为你申请一个特批调薪的名额。这样做的前提是你特别优秀,而你的领导又特别想留住你。
不过,现实又得给你一记重锤,因为特批调薪的难度是远大于重新申请一个HC的难度的。
在体系比较完善的公司里,每次多少人加薪,涨幅有多大,不同涨幅比例怎么分配,达到什么要求才能加薪,等等这些都有明确的内部规定和流程。
如果领导想给你一个特调,他得跟老板和HR部门证明你在过去的日子里有多优秀,并且要保证你在将来的时间的产出能对得起这份涨薪。
我的领导曾对我说,加薪是基于你过去的功劳或者苦劳,但是大幅度的加薪却是以升职为前提的。然而,升职则是岗位空缺、公司业务扩大、以及领导对你未来期许多种因素决定。
此外,还得考虑,如果只给你一个人特调了,那其他比你调得少的或者没有调薪的,是不是就该心里不平衡了?这就又给公司内部的稳定造成一定影响。
所以,如果你不是那个不可替代的员工,领导不会为了你去争取特批。如果你因为加薪达不到期望值而威胁要离职,领导可不担心,他可以分分钟以高于你的价格去申请一个新HC。
可替代性:可能你对公司并没有那么重要
不好意思,我继续来打击大家了。
你的领导愿不愿为你去争取一个特批名额,是由你的不可替代性决定的。而现实情况是什么呢?创始人被迫出局的新闻,我们屡见不鲜,连创始人都可以走,你说公司离了谁还不能转了呢?
对于普通员工来说,你要确实想走,公司不会留你,还免去了HR得想个什么正当理由把你送走的复杂流程。
我们可能会认为,老员工业务熟练,要是因为不涨薪就离职了,那是不是挺可惜的?但对于企业来说,损失一个老员工只是阵痛甚至不痛,而新人的加入则给公司注入了新鲜的血液,可能会带来更多的价值。
这里涉及到一个“鲶鱼效应”,挪威人爱吃沙丁鱼,特别是新鲜的,在运输过程中沙丁鱼容易死,后来人们就想到一个办法,在鱼群里混入一些它们的天敌鲶鱼,这样一来,运输到站后,沙丁鱼还是活蹦乱跳的,口感要好很多,卖出的价格也就高一些。
在职场中,老员工就像是沙丁鱼,因为时间久了,难免会有倦怠心理,失去斗志,这时候就需要鲶鱼,也就是新人的加入来刺激下他们,让老员工保持危机感和冲劲,激发创造力。所以,你会发现一个有趣的现象就是,规模越大的公司,其流动性反而越大。
当然,如果你的不可替代性足够强,公司也是愿意为你豁得出去的。
面对薪资倒挂的情况
遇到这种薪资倒挂于市场的状况,我们该如何面对?这里给出三点小建议:
01 不要只盯着薪资,还得看跳槽的隐性成本
不可否认的是,跳槽的确是获得高薪的一个重要方式。但做HR的朋友会告诉你,“跳槽不应该只想象未来的前景,更应该看到眼前的成本。”
所以,在跳槽前,我们需要认真考虑跳槽成本,包括显性成本和隐性成本,权衡利弊过后才能做出一个尽量明智的选择。
显性成本是明确可预见的成本,比如说要赔偿违约金,错过年终奖,期权归属期还没到时间等等;
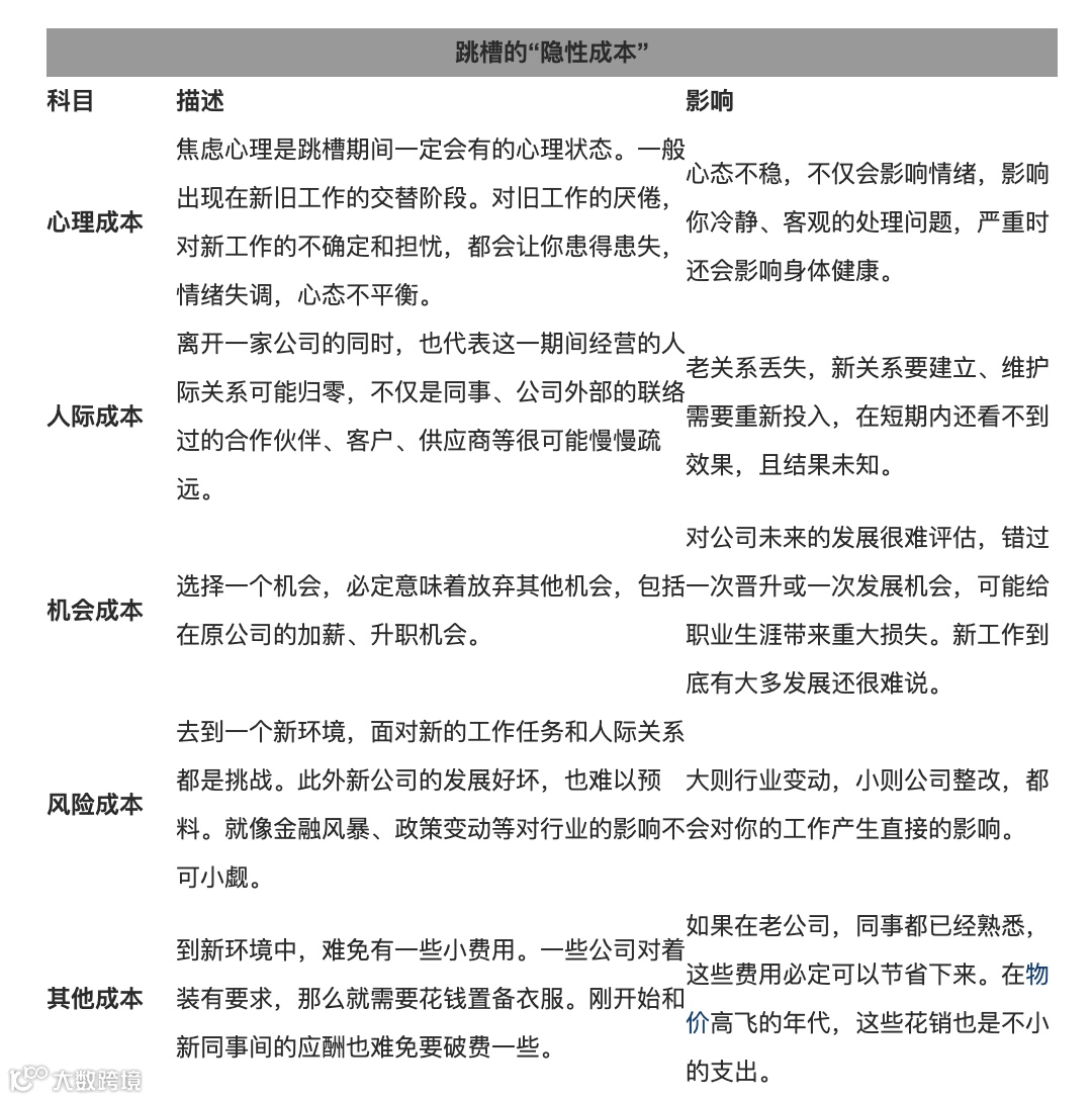
隐性成本则是我们更应该关注的,包括机会成本、人际成本、心理成本及其他成本。
你跳槽去另一个公司,原公司潜在的加薪晋升机会你就完全没有了,原本可能很有发展前景的一个平台再也不属于你了,这就是机会成本;
到一个新公司,同事关系就得重新相处,积累的合作伙伴、客户、供应商等人际资源需要重新搭建和维护,这就是人际成本;
去到一个新公司新岗位,需要一个时间过渡,情绪上也会有影响,这就是心理成本。
02 不要为了一些短暂的高薪而盲目地去跳槽
互联网时代,风口变化得太快,也不知道哪一刻,那只原本站在风口的并且飞上天的猪就狠狠滴摔了下来,摔得血肉模糊,最典型的当属区块链,上半年如日中天,下半年便日薄西山了。
当年区块链火爆圈子的时候,大家就跟中了邪一样,觉得这是个捞金的好地儿,我就有朋友辞去原本前景无量的工作,去了一家区块链公司。
风头正盛时工资的确高出原来许多,可好景不长,区块链行业轰然倒塌,他刚拿了两个月高薪便被迫失业了,后来去了家小公司做回了老本行。
此外,更不要为了一些乱七八糟的钱而盲目地去跳槽,不干不净的钱再多,都是烫手的,迟早会出大问题,严重的话可能还会断送前程。
当然,以上写这么多,并不是要求你在一家公司死磕到底。外面世界广阔,我其实也建议你出去看看。
但跳槽的前提是要考虑清楚,不妨试着在心里问自己三个问题:
-
是什么原因让我想跳槽? -
这次跳槽我将损失什么? 这次跳槽我将得到什么?
这几个问题,如果你想清楚后依然坚持认为该跳槽,那咱们就跳一跳。
最后,到该结束的时候了,希望你的每个决定都是经过深思熟虑,祝愿你的每个选择都能有光明的前途。
相关阅读
如果对后端开发感兴趣,想加入 高性能服务器开发微信交流群 进行交流,可以先加我微信 easy_coder,备注"加微信群",我拉你入群,备注不对不加哦。

点【在看】是最大的支持 

