架构的定义
-
系统架构是概念的体现,是对物/信息的功能与形式元素之间的对应情况所做的分配,是对元素之间的关系以及元素同周边环境之间的关系所做的定义; -
架构就是对系统中的实体以及实体之间的关系所进行的抽象描述,是一系列的决策; -
架构是结构和愿景。
-
业务架构:由业务架构师负责,也可以称为业务领域专家、行业专家,业务架构属于顶层设计,其对业务的定义和划分会影响组织架构和技术架构。 -
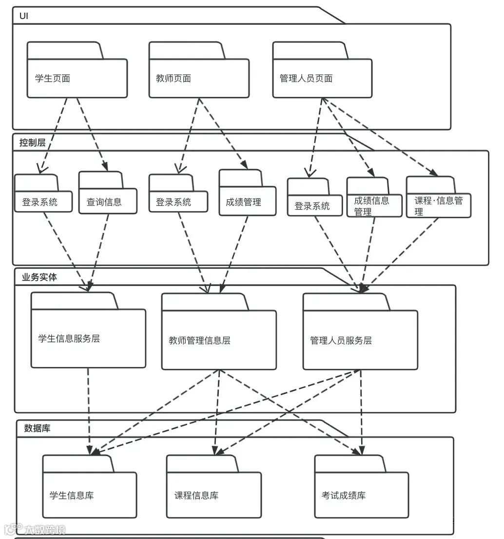
应用架构:由应用架构师负责,需要根据业务场景需要,设计应用的层次结构,制定应用规范、定义接口和数据交互协议等。并尽量将应用的复杂度控制在一个可以接受的水平,从而在快速的支撑业务发展的同时,在保证系统的可用性和可维护性的同时,确保应用满足非功能属性的要求如性能、安全、稳定性等。 -
技术架构:描述了需要哪些服务;选择哪些技术组件来实现技术服务;技术服务以及组件之间的交互关系。 -
数据架构:描述了数据模型、分布、数据的流向、数据的生命周期、数据的管理等关系。
架构图的分类
4+1视图
C4视图
怎么画好架构图
作者:代码的色彩
来源:juejin.cn/post/7062662600437268493
我创建了 高质量后端开发微信交流群,现在开放加入,
想加群的小伙伴可以先加我微信
easy_coder,
备注"加微信群",我拉你入群,
备注不对不加哦。


